|
|
(21), (22) Заявка: 2004131403/11, 27.10.2004
(24) Дата начала отсчета срока действия патента:
27.10.2004
(45) Опубликовано: 10.04.2006
(56) Список документов, цитированных в отчете о поиске:
ЛЕОНОВ А.А. Техническое содержание автоматической локомотивной сигнализации и автостопов. – М.: Транспорт, 1974, с.8-17. SU 1799792 А1, 07.03.1993. SU 1776596 A1, 23.11.1992. SU 1022851 A1, 15.06.1983.
Адрес для переписки:
390044, г.Рязань, а/я 202, ЗАО “РРК”
|
(72) Автор(ы):
Логинов Сергей Николаевич (RU), Логинов Александр Сергеевич (RU)
(73) Патентообладатель(и):
Закрытое акционерное общество “Рязанская радиоэлектронная компания” (RU)
|
(54) СПОСОБ АВТОМАТИЧЕСКОЙ ЛОКОМОТИВНОЙ СИГНАЛИЗАЦИИ ЧИСЛОВОГО КОДА
(57) Реферат:
Изобретение относится к железнодорожной автоматике, в частности к способам обеспечения безопасности движения поездов. Способ автоматической локомотивной сигнализации числового кода заключается в передаче на локомотив по рельсам пути кодов «З», «Ж» и «КЖ», соответствующих сигналам светофоров и образованных последовательностями импульсов переменного тока. Осуществляют модуляцию параметров переменного тока первого импульса относительно второго импульса в коде «Ж» и первого и второго импульсов относительно третьего импульса в коде «З». Модуляция может быть частотная, фазовая или фазочастотная. Использование изобретения позволяет расширить функциональные возможности способа автоматической локомотивной сигнализации числового кода. 3 з.п. ф-лы, 1 ил. 
Изобретение относится к железнодорожной автоматике, в частности к способам обеспечения безопасности движения поездов.
Безопасность движения поездов требует безусловного выполнения машинистами приказов, которые передаются сигналами путевых светофоров. Организация передачи сигналов путевых светофоров осуществляется, как правило, посредством автоматической локомотивной сигнализации числового кода – АЛСН [1-5].
В качестве прототипа заявляемого технического решения выбран способ автоматической локомотивной сигнализации числового кода, описанный в [6], который заключается в следующем. Путевые устройства, связанные с путевыми светофорами, передают сообщения о подаваемых ими сигналах на движущийся локомотив, где они воспринимаются соответствующими приемными устройствами. Для непрерывной передачи сигналов на локомотив используются рельсы пути, по которым пропускается переменный ток, создающий переменное магнитное поле вокруг рельсов. Так как на локомотив по одной и той же цепи, образованной рельсами пути, необходимо передавать несколько разных сообщений о сигналах путевых светофоров, в способе АЛСН применяется избирательная передача с помощью группы электрических сигналов – кода. Каждый сигнал числового кода соответствует определенному закрепленному за ним сигналу путевого светофора и является кодовой комбинацией из импульсов переменного тока, разделенных интервалами. Кодовые комбинации отличаются числом импульсов в комбинации, при этом сообщение заключено во всей совокупности импульсов и интервалов, составляющих данную кодовую комбинацию.
Автоматическая локомотивная сигнализация числового кода различает три сигнала светофоров – желтый (Ж), зеленый (З) и желтый с красным (КЖ) и фактически является трехзначной. Зеленому сигналу соответствует кодовая комбинация, содержащая три импульса с длинным интервалом, отделяющим их от трех импульсов следующей комбинации; желтому сигналу – кодовая комбинация из двух импульсов, сигналу КЖ – один импульс.
Таким образом, способ автоматической локомотивной сигнализации числового кода заключается в передаче на локомотив по рельсам пути кодов “З”, “Ж” и “КЖ”, соответствующих сигналам светофоров и образованных последовательностями импульсов переменного тока.
Однако на практике, кроме основных сигналов – желтого, зеленого и красного с желтым, светофоры имеют и ряд других сигналов, например один желтый или зеленый мигающий огонь; два желтых огня; два желтых огня, один из которых мигающий, и др., которые не воспринимаются приемными устройствами на локомотиве при использовании известного способа АЛСН ввиду его ограниченной значности.
Задача, решаемая изобретением, – расширение функциональных возможностей способа автоматической локомотивной сигнализации числового кода за счет повышения его значности.
Указанная задача решается тем, что в способе автоматической локомотивной сигнализации числового кода, заключающемся в передаче на локомотив по рельсам пути кодов “З”, “Ж” и “КЖ”, соответствующих сигналам светофоров и образованных последовательностями импульсов переменного тока, осуществляют модуляцию параметров переменного тока первого импульса относительно второго импульса в коде “Ж” и первого, и второго импульсов относительно третьего импульса в коде “З”. В качестве параметров модуляции могут быть использованы частота переменного тока, фаза переменного тока или частота и фаза переменного тока одновременно.
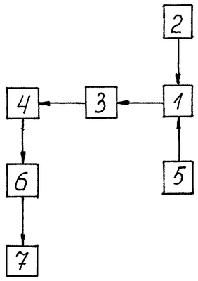
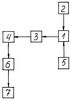
Изобретение иллюстрируется чертежом, где схематически изображено устройство, при помощи которого реализуется заявляемый способ.
Устройство для осуществления заявляемого способа включает кодовый путевой трансмиттер 1, связанный с путевым светофором 2 и устройством передачи сигналов 3, и установленное на локомотиве приемное устройство 4. К трансмиттеру 1 подключен модулятор 5, а к приемному устройству 4 подключен демодулятор 6, связанный с локомотивным светофором 7.
Заявляемый способ реализуется следующим образом. В соответствии с сигналами путевого светофора 2 трансмиттер 1 формирует кодовый сигнал, состоящий из определенной последовательности импульсов переменного тока и соответствующий желтому, зеленому или красному с желтым огню светофора 2. В том случае, когда светофор 2 подает сигнал, отличный от указанных выше цветов, например желтый или зеленый мигающий огонь, модулятор 5 осуществляет модуляцию частоты или фазы или одновременно частоты и фазы переменного тока кодов “Ж” и “З”, причем в коде “Ж” модулируются параметры переменного тока первого импульса относительно второго импульса, а в коде “З” модулируются параметры первого и второго импульсов относительно третьего импульса. Таким образом, второй импульс в коде “Ж” и третий импульс в коде “З” играют роль опорных импульсов. Такой выбор обусловлен возможностью уверенной индикации второго импульса в коде “Ж” и третьего импульса в коде “З”, отделенных более длинным интервалом от следующего периода кодового сигнала. Модуляция параметров переменного тока кода “КЖ”, содержащего только один импульс, не производится, так как в данной кодовой комбинации отсутствует импульс, который мог бы выполнять роль опорного. Значение частоты или фазы первого импульса в коде “Ж” относительно частоты или фазы второго опорного импульса или частоты или фазы первого и второго импульсов в коде “З” относительно частоты или фазы третьего опорного импульса может принимать n значений.
Переданные по рельсам пути кодовые сигналы воспринимаются приемным устройством локомотива 4. В том случае, когда принятый сигнал представляет собой код “Ж” или “З” с модуляцией параметров импульсов переменного тока, при помощи демодулятора 6 осуществляются демодуляция сигналов и выделение информации, соответствующей определенному огню (или сочетанию огней) путевого светофора 2, которая поступает на локомотивный светофор 7.
По сравнению со способом-прототипом заявляемый способ автоматической локомотивной сигнализации числового кода обладает повышенной значностью и, как следствие, более широкими функциональными возможностями.
ЛИТЕРАТУРА
1. Соколов В.Н. и др. Общий курс железных дорог. – М.: УМК МПС России, 2002. – 296 с.
2. Казаков А.А., Казаков Е.А. Автоблокировка, локомотивная сигнализация и автостопы. – М.: Транспорт, 1980 г.
3. Авторское свидетельство СССР №1022851, кл. B 61 L 25/06, 1983 г.
4. Авторское свидетельство СССР №1794770, кл. B 61 L 25/06, 1993 г.
5. Авторское свидетельство СССР №1799792, кл. B 61 L 25/06, 1993 г.
6. Леонов А.А. Техническое содержание автоматической локомотивной сигнализации и автостопов. – М.: Транспорт, 1974 г., стр.8-17 (прототип).
Формула изобретения
1. Способ автоматической локомотивной сигнализации числового кода, заключающийся в передаче на локомотив по рельсам пути кодов «З», «Ж» и «КЖ», соответствующих сигналам светофоров и образованных последовательностями импульсов переменного тока, отличающийся тем, что осуществляют модуляцию параметров переменного тока первого импульса относительно второго импульса в коде «Ж» и первого и второго импульсов относительно третьего импульса в коде «З».
2. Способ автоматической локомотивной сигнализации числового кода по п.1, отличающийся тем, что осуществляют частотную модуляцию переменного тока первого импульса относительно второго импульса в коде «Ж» и первого и второго импульсов относительно третьего импульса в коде «З».
3. Способ автоматической локомотивной сигнализации числового кода по п.1, отличающийся тем, что осуществляют фазовую модуляцию переменного тока первого импульса относительно второго импульса в коде «Ж» и первого и второго импульсов относительно третьего импульса в коде «З».
4. Способ автоматической локомотивной сигнализации числового кода по п.1, отличающийся тем, что осуществляют фазо-частотную модуляцию переменного тока первого импульса относительно второго импульса в коде «Ж» и первого и второго импульсов относительно третьего импульса в коде «З».
РИСУНКИ
|
|