|
|
(21), (22) Заявка: 2004125141/09, 16.08.2004
(24) Дата начала отсчета срока действия патента:
16.08.2004
(45) Опубликовано: 20.03.2006
(56) Список документов, цитированных в отчете о поиске:
DE 43332769 C1, 15.12.1994. SU 1669303 C, 20.10.1999. SU 1529240 A1, 15.12.1989. JP 57-159351 A, 01.10.1982. JP 9-319583 A, 12.12.1997. JP 2-120901 A, 08.05.1990. JP 63-054631 A, 09.03.1988. JP 61-275911 A, 06.12.1986. JP 62-269232 A, 21.11.1987.
Адрес для переписки:
390000, г.Рязань, ул. Каляева, 32, ФГУП “Государственный Рязанский приборный завод”, отд. 149, В.И.Калинкину
|
(72) Автор(ы):
Зеленюк Юрий Иосифович (RU), Колодько Геннадий Николаевич (RU), Андреев Николай Александрович (RU), Спицын Владимир Викторович (RU), Животов Александр Викторович (RU), Улин Николай Александрович (RU)
(73) Патентообладатель(и):
Федеральное государственное унитарное предприятие “Государственный Рязанский приборный завод” (RU)
|
(54) ЭЛЕКТРОННАЯ ВЫЧИСЛИТЕЛЬНАЯ МАШИНА
(57) Реферат:
Изобретение относится к области вычислительной техники и может быть использовано в системах управления. Технический результат заключается в повышении быстродействия и надежности работы ЭВМ. Электронная вычислительная машина содержит центральный процессор, перепрограммируемое энергонезависимое запоминающее устройство, энергозависимое запоминающее устройство, устройство ввода-вывода данных. Дополнительно в него введено постоянное энергонезависимое запоминающее устройство, предназначенное для однократного занесения в него информации при изготовлении ЭВМ и постоянного хранения ее без возможности изменения в процессе эксплуатации, а также для обеспечения выполнения хранящейся в нем основной программы. При этом ЭВМ выполнена с возможностью копирования основной программы из перепрограммируемого энергонезависимого запоминающего устройства в энергозависимое запоминающее устройство, а также хранения основной программы в перепрограммируемом энергонезависимом запоминающем устройстве поблочно в двух копиях, причем в случае сбоя при копировании блока осуществляется копирование второй копии этого блока. 1 ил. 
Изобретение относится к области вычислительной техники и может быть использовано в системах управления.
Из уровня техники известна микроЭВМ (Авторское свидетельство СССР №1124316, 1984 г.), содержащая блок памяти, группу n блоков сопряжения с внешними устройствами, микропроцессор и блок управления, содержащий три элемента ИЛИ, триггер прерываний, триггер захвата, триггер готовности, четыре элемента И, генератор импульсов, одновибратор и группу n элементов И, а также блок сравнения и счетчик адреса. Недостатком данной микроЭВМ является сложность конструкции.
Известна также электронная вычислительная машина (Патент РФ на изобретение №1424568, 1999 г.), содержащая блок постоянной памяти, блок оперативной памяти, блок сопряжения, блок межмашинного обмена и центральный процессор, содержащий арифметико-логический блок, блок формирования адреса микрокоманды, блок памяти микрокоманд, блок регистров общего назначения и блок синхронизации, блок обмена параллельным кодом, блок обмена биполярным кодом, блок хранения-передачи информации, причем центральный процессор дополнительно содержит блок умножения-деления, блок обмена, блок формирования адреса, блок обмена байтами и блок обработки прерываний. К недостаткам данной электронной вычислительной машины следует отнести ее сравнительно невысокое быстродействие.
Наиболее близким техническим решением по отношению к заявляемому является микроЭВМ (Международная заявка на изобретение PCT/DE 94/01043, 10.09.1994 г.). МикроЭВМ содержит центральный процессор, энергозависимое и энергонезависимое ЗУ, которые могут использоваться в качестве ЗУ программ, благодаря чему в них из центрального процессора могут быть введены выполняемые программы. А также она содержит блок ввода и вывода данных и схему контроля, которая вызывает сброс микроЭВМ в том случае, когда по истечении заданного времени не получает сигнала контроля. В данной микроЭВМ возможны, по меньшей мере, два различных рабочих состояния. Причем в первом рабочем состоянии микроЭВМ отрабатывает программу в энергонезависимом ЗУ, а во втором рабочем состоянии отрабатывает программу в энергозависимом ЗУ. При этом микроЭВМ содержит средства для подавления сигналов контроля, всегда активные в том случае, когда микроЭВМ находится во втором рабочем состоянии. Недостатком данной электронной вычислительной машины является сравнительно невысокое быстродействие.
Техническим результатом предлагаемого изобретения является повышение быстродействия и надежности работы электронной вычислительной машины.
Электронная вычислительная машина (ЭВМ) содержит центральный процессор, перепрограммируемое энергонезависимое запоминающее устройство, энергозависимое запоминающее устройство, устройство ввода-вывода данных. Причем в нее дополнительно введено постоянное энергонезависимое запоминающее устройство, предназначенное для однократного занесения в него информации при изготовлении ЭВМ и постоянного хранения ее без возможности изменения в процессе эксплуатации, а также для обеспечения выполнения хранящейся в нем вспомогательной программы. При этом вход-выход центрального процессора соединен с входом-выходом постоянного энергонезависимого запоминающего устройства, точка соединения которых подключена к входам-выходам перепрограммируемого энергонезависимого запоминающего устройства, энергозависимого запоминающего устройства, устройства ввода-вывода данных. Причем ЭВМ выполнена с возможностью копирования основной программы из перепрограммируемого энергонезависимого запоминающего устройства в энергозависимое запоминающее устройство, а также хранения основной программы в перепрограммируемом энергонезависимом запоминающем устройстве поблочно в двух копиях, причем в случае сбоя при копировании блока осуществляется копирование второй копии этого блока.
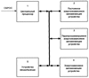
На чертеже представлена структурная схема электронной вычислительной машины, где
1 – центральный процессор;
2 – постоянное энергонезависимое запоминающее устройство;
3 – перепрограммируемое энергонезависимое запоминающее устройство;
4 – энергозависимое запоминающее устройство;
5 – устройство ввода-вывода данных.
Центральный процессор 1 осуществляет выполнение команд основной программы ЭВМ. Постоянное энергонезависимое запоминающее устройство 2 выполнено с возможностью однократной записи информации при изготовлении ЭВМ и дальнейшего ее хранения без возможности изменения, а также для обеспечения выполнения хранящейся в нем вспомогательной программы. Перепрограммируемое энергонезависимое запоминающее устройство 3 выполнено с возможностью многократной записи информации и хранения ее при выключенном состоянии ЭВМ. Энергозависимое запоминающее устройство 4 обеспечивает возможность многократной записи информации при работе ЭВМ. Устройство ввода-вывода данных 5 предназначено для ввода и вывода информации при работе ЭВМ.
Предлагаемая электронная вычислительная машина работает следующим образом. При поступлении на центральный процессор 1 сигнала “СБРОС” происходит обращение центрального процессора к постоянному энергонезависимому запоминающему устройству 2, имеющему сравнительно небольшую емкость. После этого начинается исполнение вспомогательной программы, записанной в постоянном энергонезависимом запоминающем устройстве 2. Для надежного хранения данной программы информация в постоянное энергонезависимое запоминающее устройство 2 заносится однократно – при изготовлении электронной вычислительной машины и не может быть изменена в процессе эксплуатации. При исполнении центральным процессором 1 вспомогательной программы осуществляется также обращение центрального процессора 1 к перепрограммируемому энергонезависимому запоминающему устройству 3 с целью копирования основной программы из перепрограммируемого энергонезависимого запоминающего устройства 3 в энергозависимое запоминающее устройство 4. Основная программа хранится в перепрограммируемом энергонезависимом запоминающем устройстве 3 в виде блоков фиксированной длины. Причем в состав каждого из блоков введена контрольная сумма, и каждый блок записан дважды по различным адресам перепрограммируемого энергонезависимого запоминающего устройства 3. Например, в блок с номером N и блок с номером N + S записана одинаковая информация, где число S – смещение, определяемое таким образом, чтобы число блоков в самой длинной основной программе не превышало величину смещения S. При копировании очередного блока с номером N из перепрограммируемого энергонезависимого запоминающего устройства 3 в энергозависимое запоминающее устройство 4 осуществляется сравнение прочитанной из блока данных контрольной суммы с вновь рассчитанной суммой. При сбое информации в перепрограммируемом энергонезависимом запоминающем устройстве 3 обнаруживается несовпадение контрольных сумм. Вспомогательная программа в этом случае устраняет сбой путем копирования второго экземпляра данного блока с номером N+S. При копировании второго экземпляра данного блока с номером N+S из перепрограммируемого энергонезависимого запоминающего устройства 3 в энергозависимое запоминающее устройство 4 также осуществляется сравнение прочитанной из блока данных контрольной суммы с вновь рассчитанной суммой. Если и для второго экземпляра данного блока обнаружен сбой, прекращается процесс копирования основной программы с выводом через устройство ввода-вывода данных 5 сообщения об ошибке. Учитывая, что размер блока можно выбрать сравнительно небольшим, подобная ситуация маловероятна. При успешном завершении копирования S блоков информации центральный процессор 1 начинает выполнение основной программы из энергозависимого устройства 4, начиная с фиксированного стартового адреса.
Из-за малого времени доступа типичного энергозависимого запоминающего устройства 4 по сравнению с типичным перепрограммируемым энергонезависимым запоминающим устройством 3 обеспечивается рост быстродействия ЭВМ. Данное решение не вызывает значительного увеличения аппаратурных затрат, так как энергозависимое запоминающее устройство 4 содержится в составе электронной вычислительной машины в качестве оперативного запоминающего устройства для хранения данных в процессе работы программы.
Повышение надежности работы ЭВМ осуществляется за счет того, что основная программа хранится в перепрограммируемом энергонезависимом запоминающем устройстве в двух копиях, записанных поблочно. В случае ошибки при копировании блока основной программы в энергозависимое запоминающее устройство осуществляется копирование второй копии этого блока, при этом могут использоваться блоки любой копии, в которых нет ошибок контрольных сумм.
Формула изобретения
Электронная вычислительная машина, содержащая центральный процессор, перепрограммируемое энергонезависимое запоминающее устройство, энергозависимое запоминающее устройство, устройство ввода-вывода данных, отличающаяся тем, что в нее дополнительно введено постоянное энергонезависимое запоминающее устройство, предназначенное для однократного занесения в него информации при изготовлении ЭВМ и постоянного хранения ее без возможности изменения в процессе эксплуатации, а также для обеспечения выполнения хранящейся в нем вспомогательной программы, при этом вход-выход центрального процессора соединен с входом-выходом постоянного энергонезависимого запоминающего устройства, точка соединения которых подключена к входам-выходам перепрограммируемого энергонезависимого запоминающего устройства, энергозависимого запоминающего устройства, устройства ввода-вывода данных, причем электронная вычислительная машина выполнена с возможностью копирования основной программы из перепрограммируемого энергонезависимого запоминающего устройства в энергозависимое запоминающее устройство, а также хранения основной программы в перепрограммируемом энергонезависимом запоминающем устройстве поблочно в двух копиях, причем в случае сбоя при копировании блока осуществляется копирование второй копии этого блока.
РИСУНКИ
|
|