|
|
(21), (22) Заявка: 2004115713/09, 25.05.2004
(24) Дата начала отсчета срока действия патента:
25.05.2004
(45) Опубликовано: 10.03.2006
(56) Список документов, цитированных в отчете о поиске:
SU 1642589 A1, 15.04.1991. SU 1522413 A1, 15.11.1989. RU 2214689 С2, 20.10.2003. US 4802173 A1, 31.01.1989. US 6360349 B1, 19.05.2002. ЛОСЕВ В.В. и др., Поиск и декодирование сложных дискретных сигналов, Под редакцией В.И.Коржика. М..: Радио и связь, 1988, с.138-143.
Адрес для переписки:
107061, Москва, ул. Б.Черкизовская, 3, корп. 5, кв. 97, А.И. Тихонюку
|
(72) Автор(ы):
Тихонюк Андрей Иванович (RU), Хмельков Андрей Николаевич (RU)
(73) Патентообладатель(и):
Тихонюк Андрей Иванович (RU), Хмельков Андрей Николаевич (RU)
|
(54) СПОСОБ АВТОМАТИЧЕСКОГО ВЫБОРА ИСХОДНОГО ПОМЕХОУСТОЙЧИВОГО КОДА И УСТРОЙСТВО ДЛЯ ЕГО ОСУЩЕСТВЛЕНИЯ
(57) Реферат:
Изобретение относится к системам передачи данных с использованием различных помехоустойчивых кодов, и в частности, может быть использовано в составе приемников сигналов цифровых систем связи, передача данных в которых осуществляется с применением помехоустойчивого кодирования. Техническим результатом является создание способа автоматического определения исходного помехоустойчивого кода из заданного набора помехоустойчивых кодов по принятой кодовой реализации, достигаемый тем, что для осуществления автоматического определения исходного помехоустойчивого кода из заданного набора помехоустойчивых кодов по принятой кодовой реализации для каждого из заданного набора помехоустойчивых кодов вычисляют синдромы принятой кодовой реализации (возможно с учетом последовательности стираний или с учетом последовательности мягких решений), затем для каждого из заданного набора помехоустойчивых кодов проводят подсчет числа полученных ненулевых синдромов и тот помехоустойчивых код, для которого это подсчитанное число ненулевых синдромов окажется меньше порога считают исходным помехоустойчивым кодом. 2 н. и 2 з.п. ф-лы, 1 ил. 
Изобретение предназначено для автоматического выбора помехоустойчивого кода из заданного набора помехоустойчивых кодов по принятой реализации кодовой последовательности. Изобретение может быть использовано в составе приемных устройств (модемов) сигналов цифровых систем связи, передача данных в которых осуществляется с использованием различных помехоустойчивых кодов, или самостоятельно для автоматического выбора декодера для декодирования одного из помехоустойчивых кодов из заданного набора, или для автоматического контроля за такими переключениями, или для решения задач радиомониторинга и радиоразведки цифровых систем связи, в которых применяется помехоустойчивое кодирование.
В настоящее время не известны способы для автоматического выбора помехоустойчивого кода из набора заданных помехоустойчивых кодов по принятой реализации кодовой последовательности с заданной достоверностью.
Цель изобретения – разработка способа автоматического выбора исходного помехоустойчивого кода из заданного набора помехоустойчивых кодов по принятой кодовой реализации с заданной достоверностью.
В зависимости от применения (решаемой задачи) способа (устройства) изобретения известность (на приеме) набора помехоустойчивых кодов может полностью определяться всеми возможными применяемыми (на передаче) в той же цифровой системе связи помехоустойчивыми кодами, или в том случае, когда априорно не известно какие помехоустойчивые коды могут применяться (на передаче), на приеме могут быть заданы все помехоустойчивые коды, применяемые в настоящее время в системах связи того диапазона частот, в котором функционирует само приемное устройство, или откуда принята реализация кодовой последовательности.
Для осуществления автоматического выбора исходного помехоустойчивого кода из заданного набора помехоустойчивых кодов по принятой кодовой реализации предлагается способ, заключающийся в следующем.
Для каждого из заданных наборов помехоустойчивых кодов вычисляют синдромы [1, 2, 3, 4, 5, 6, 7, 8] принятой кодовой реализации. Затем для каждого из заданных наборов помехоустойчивых кодов подсчитывают количество полученных ненулевых синдромов на заранее рассчитанном интервале. Тот помехоустойчивых код, для которого это количество ненулевых синдромов окажется меньше некоторого заранее определенного порога S, определяемого отношением сигнал-шум в канале связи, считают исходным помехоустойчивым кодом.
Количество подсчитываемых синдромов L и значение порога S для числа ненулевых синдромов определяют, используя следующее выражение:

в котором N, К, Q – задают размерность помехоустойчивого кода (Q – размерность символа помехоустойчивого кода, N – число символов кодового слова, К – число информационных символов кодового слова), P1 – вероятность ошибки первого рода (вероятность пропуска истинного исходного помехоустойчивого кода при его автоматическом определении), P2 – вероятность ошибки второго рода (вероятность ложного автоматического определения исходного помехоустойчивого кода), PBER – вероятность ошибки в канале связи. При вычислении L и S учитывают, что L-S 1.
Для исходного помехоустойчивого кода синдромы при отсутствии ошибок в канале связи должны быть полностью нулевыми по определению синдрома помехоустойчивого кода [1], а для другого помехоустойчивого кода эти синдромы должны быть ненулевыми с вероятностью 1-Р2. При наличии шума в канале связи синдромы исходного помехоустойчивого кода будут ненулевыми (из-за искажений в кодовой последовательности) с вероятностью 1-(1-РBER)N, а для другого помехоустойчивого кода эти синдромы должны быть ненулевыми с вероятностью 1-P2.
В том случае, когда демодулятор формирует вместе с принятой кодовой последовательностью последовательность стираний в виде нулей и единиц, в которой ноль означает “ненадежный” демодулированный символ, а единица – “надежный” демодулированный символ, предлагается вариант способа, описанного выше, с использованием этой информации о стираниях для повышения быстродействия исходного способа путем снижения числа вычисляемых синдромов (L).
В том случае, когда демодулятор формирует вместе с принятой кодовой последовательностью последовательность мягких решений в виде достоверностей для каждого из демодулированных символов, предлагается вариант способа, описанного выше, с использованием этой информации о достоверности для повышения быстродействия исходного способа путем снижения числа вычисляемых синдромов (L).
Такое техническое решение позволяет решать задачу автоматического выбора помехоустойчивого кода из заданного набора помехоустойчивых кодов по принятой кодовой реализации с заданной достоверностью.
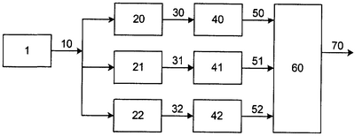
Изобретение поясняется чертежом, на котором изображена схема устройства автоматического выбора помехоустойчивого кода из заданного набора из трех помехоустойчивых кодов по принятой кодовой реализации с заданной достоверностью (в параллельном исполнении).
Принятая кодовая последовательность поступает из приемника (демодулятора) 1 по шине 10 на вычислители синдромов [1, 2, 3, 4] заданного набора помехоустойчивых кодов 20, 21, 22, с которых вычисленные синдромы поступают соответственно по шинам 30, 31, 32 на устройства (вычислители числа ненулевых синдромов) подсчета числа ненулевых синдромов (сумматоры на L значений) 40, 41, 42, и далее соответственно по шинам 50, 51, 52 на устройство (блок) принятия решения 60, которое производит сравнение каждого значения числа ненулевых синдромов с заранее определенным порогом S и формирует сигнал об исходном помехоустойчивом коде по шине 70.
Другим конструктивным вариантом является подача по шине 10, помимо принятой кодовой последовательности, еще и последовательности стираний, сформированной устройством 1 для нее. Эта последовательность стираний учитывается при вычислении синдромов с устройствах 20, 21, 22, уменьшая время принятия решения.
Также возможен конструктивный вариант подачи по шине 10, помимо принятой кодовой последовательности, еще и последовательность мягких решений, сформированной устройством 1 для нее. Эта последовательность мягких решений учитывается при вычислении синдромов с устройствах 20, 21, 22, уменьшая время принятия решения.
Реализация описанного устройства может быть аппаратной, программной или аппаратно-программной в параллельном (см. чертеж) или последовательном исполнении.
Источники информации
1. Витерби А.Д., Омура Дж.К. Принципы цифровой связи и кодирования: пер. с англ. – М.: Радио и связь, 1982.
2. Лосев В.В. и др. Поиск и декодирование сложных дискретных сигналов / Под ред. В.И.Коржика. – М.: Радио и связь, 1988.
3. Кларк Дж. мл., Кейн Дж. Кодирование с исправлением ошибок в системах цифровой связи. – М.:, Радио и связь, 1987.
4. Патент US 6360349 B1 (Nippon Precision Circuit), 19.05.2002.
5. Патент US 4802173 A1 (Philips Corp), 31.01.1989.
6. Авторское свидетельство SU 1642589 A1 (Козленке А.Н., Портной С.Л.), 15.04.1991.
7. Авторское свидетельство SU 1522413 A1 (Пермский СХИ), 15.11.1989.
8. Патент RU 2214689 С2 (ФГУП “Калужский НИИТМУ”), 20.10.2003.
Формула изобретения
1. Способ автоматического выбора помехоустойчивого кода из заранее заданного набора помехоустойчивых кодов по принятой реализации кодовой последовательности, характеризующийся тем, что для каждого из заранее заданного набора помехоустойчивых кодов вычисляют синдромы по принятой кодовой реализации, затем для каждого из заданного набора помехоустойчивых кодов подсчитывают число полученных ненулевых синдромов на заранее рассчитанном интервале и тот помехоустойчивый код, для которого это подсчитанное число ненулевых синдромов окажется меньше порога S, считают исходным помехоустойчивым кодом, при этом выбор параметров L и S осуществляют в соответствии с выражением

в котором N, К, Q задают размерность помехоустойчивого кода (Q – размерность символа помехоустойчивого кода, N – число символов кодового слова, К – число информационных символов кодового слова), P1 – вероятность ошибки первого рода (вероятность пропуска истинного исходного помехоустойчивого кода при его автоматическом определении), P2 – вероятность ошибки второго рода (вероятность ложного автоматического определения исходного помехоустойчивого кода), PBER – вероятность ошибки в канале связи, при вычислении L и S учитывают, что L-S 1.
2. Способ по п.1, отличающийся тем, что помимо принятой реализации кодовой последовательности при вычислении синдромов учитывается последовательность стираний.
3. Способ по п.1, отличающийся тем, что помимо принятой реализации кодовой последовательности при вычислении синдромов учитывается последовательность мягких решений.
4. Устройство автоматического выбора помехоустойчивого кода из заданного набора помехоустойчивых кодов по принятой реализации кодовой последовательности для реализации способа по любому из пп.1-3, характеризующееся вычислителями синдромов заранее заданных помехоустойчивых кодов по числу этих помехоустойчивых кодов, на которые из приемника поступает принятая кодовая последовательность и с которых вычисленные синдромы поступают соответственно на вычислители числа ненулевых синдромов, откуда рассчитанные числа ненулевых синдромов поступают далее соответственно на блок принятия решения, которое производит сравнение каждого значения числа ненулевых синдромов с заранее определенным порогом S и для того помехоустойчивого кода, для которого это подсчитанное число ненулевых синдромов окажется меньше порога S, формирует сигнал об исходном помехоустойчивом коде.
РИСУНКИ
MM4A – Досрочное прекращение действия патента СССР или патента Российской Федерации на изобретение из-за неуплаты в установленный срок пошлины за поддержание патента в силе
Дата прекращения действия патента: 26.05.2006
Извещение опубликовано: 20.08.2007 БИ: 23/2007
|
|