|
|
(21), (22) Заявка: 2004119380/09, 28.06.2004
(24) Дата начала отсчета срока действия патента:
28.06.2004
(45) Опубликовано: 10.03.2006
(56) Список документов, цитированных в отчете о поиске:
RU 2183033 C1, 27.05.2002. JP 2002279541 A, 27.09.2002. JP 8087237 A, 02.04.1996. RU 2126553 C1, 20.02.1999.
Адрес для переписки:
113035, Москва, Космодамианская наб., 40-42, кв.54, К.М. Муссель
|
(72) Автор(ы):
Муссель Константин Михайлович (RU)
(73) Патентообладатель(и):
Закрытое Акционерное Общество “Системы Программы Сервис Информационные Технологии” (ЗАО “СПРОС ИТ”) (RU), Муссель Константин Михайлович (RU)
|
(54) СПОСОБ ИДЕНТИФИКАЦИИ ПРОИЗВОДИТЕЛЯ ТОВАРА И ЗАЩИТЫ ТОВАРА ОТ ПОДДЕЛКИ
(57) Реферат:
Изобретение относится к области систем и средств безопасности, в частности защиты товаров от подделки. Техническим результатом является защита производителя от подделки выпускаемого им товара. Способ заключается в том, что для каждого производителя его товар помечается специальной меткой, уникальной для каждого производителя товара и состоящей из одного или нескольких элементов, при этом каждый из элементов метки изготовляется из аморфного ферромагнитного сплава с уникальным изменением градиента возбуждающих частот, а при помещении указанной метки в электромагнитное поле каждый из элементов метки активизируется и излучает ответный сигнал в виде возмущения электромагнитного поля, которое регистрируется устройством опознавания, вычисляется градиент возбуждающих частот, по которому с помощью таблиц соответствия определяется производитель. 3 з.п. ф-лы, 1 ил. 
Изобретение относится к области систем и средств безопасности, в частности защиты товаров от подделки, и может найти применение для объективной автоматической идентификации производителя товара и защитить его от фальсификации товара.
Известен способ обнаружения товара, основанный на том, что на товаре или его упаковке размещается метка из ферромагнитного аморфного сплава, а для определения наличия этой метки она помещается в электромагнитное поле, возбуждаемое частотой низкочастотного диапазона, которая генерируется передающей частью устройства опознавания, и под воздействием этого поля метка активизируется и излучает ответный сигнал в виде возмущения электромагнитного поля, которое регистрируется приемной частью устройства опознавания и детектируется, а результат обработки передается в логическую часть устройства опознавания, преобразуется в нем в логический сигнал и передается в устройство сигнализации, которое интерпретирует этот логический сигнал в визуальный или световой сигнал, что дает возможность определить наличие или отсутствие указанной метки. Это в свою очередь дает возможность определить наличие или отсутствие помеченного товара в непосредственной близости от устройства опознавания.
Под меткой в общем случае понимается совокупность элементов, каждый из которых изготовлен из ферромагнитного аморфного сплава заданной геометрической формы.
Под размещением метки на товаре понимается любой способ прикрепления метки к товару или его упаковке, в том числе с предварительным прикреплением к некоторой подложке из любого неметаллического материала, которая, в свою очередь, прикрепляется к товару или его упаковке.
Под устройством опознавания понимается устройство, состоящее из передающей части (чаще всего антенны, создающей электромагнитное поле), приемной части (чаще всего приемной антенны с устройством преобразования), логической части, которая обрабатывает принятый сигнал и выносит решение, а также из управляющей части, которая управляет взаимодействием всех вышеуказанных частей.
Под устройством сигнализации понимается устройство, которое интерпретирует логический сигнал в виде визуального или звукового сигнала.
Таким образом, известный способ может быть реализован вышеуказанным устройством.
Известный способ реализуется следующим образом. Метка, состоящая из элемента ферромагнитного аморфного сплава, размещается на всех товарах или их упаковке. В частности, такая метка, состоящая из элемента в виде тонкой проволоки длиной 40-50 мм, прикрепленная к клеящейся бумаге, размещается на одной из страниц или обложке книги. Магнитные и электрические характеристики элементов из ферромагнитного аморфного сплава, проявляющиеся при приложении к этим элементам электромагнитного поля, уникальны. Таким образом, по реакции элементов на электромагнитное поле, т.е. по его характеристикам можно отличить эти сплавы от других известных сплавов [1, 2]. Исходя из этого в известном способе, применяемом для специфических целей защиты товаров от краж в магазинах, используются метки из аморфного ферромагнитного сплава. При необходимости опознавания наличия товара с размещенной на нем меткой этот товар помещается в непосредственной близости от передающей и приемной части устройства опознавания. Передающая часть устройства опознавания (в частности, излучающая антенна) создает электромагнитное поле определенной частоты. Метка активируется под действием электромагнитного поля и излучает ответный сигнал. Приемная часть устройства опознавания воспринимает ответный сигнал от метки в виде возмущения электромагнитного поля, детектирует возмущение и в виде электрического сигнала потенциального вида передает его в логическую часть устройства опознавания, которое формирует логический сигнал (да, нет) и передает его в устройство сигнализации, которое интерпретирует этот логический сигнал и формирует визуальный или звуковой сигнал. При этом логическая часть устройства опознавания определяет только наличие или отсутствие метки из широкого спектра аморфных ферромагнитных сплавов.
Известный способ имеет следующие недостатки:
1. Несмотря на то, что метки изготовлены из ферромагнитного аморфного сплава, при данном способе обнаружения, а именно по наличию возмущения электромагнитного поля, они легко могут быть подделаны на аналогичные метки из аналогичного аморфного сплава, что не дает возможность использовать известный способ для различения товаров.
2. Устройство опознавания, применяемое в известном способе, одинаково реагирует на широкий спектр параметров ферромагнитного аморфного сплава, что не позволяет обрабатывать различия в этих параметрах.
3. Идентификация, производимая логической частью устройства опознавания, рассчитана на двоичный логический сигнал: есть метка или нет метки, что также не позволяет идентифицировать более одного производителя.
Целью изобретения является эффективная защита производителя от подделки выпускаемого им товара путем объективной и однозначной идентификации производителя.
Поставленная цель достигается тем, что в способе опознавания товара, заключающегося в том, что на товаре или его упаковке размещается метка из ферромагнитного аморфного сплава, а для определения наличия этой метки она помещается в электромагнитное поле, возбуждаемое частотами низкочастотного диапазона, которые генерируются передающей частью устройства опознавания, и под воздействием этого поля метка активизируется и излучает ответный сигнал в виде возмущения электромагнитного поля, который регистрируется приемной частью устройства опознавания и детектируется, а результат обработки в виде наличия или отсутствия сигнала передается в логическую часть устройства опознавания, преобразуется в нем в логический сигнал и передается в устройство сигнализации, которое интерпретирует этот логический сигнал в визуальный или световой сигнал, что дает возможность определить наличие или отсутствие указанной метки, согласно изобретению для каждого производителя выбирается одноэлементная метка из ферромагнитного аморфного сплава с уникальным градиентом изменения амплитуды гармоник возбуждающих частот, достигаемый путем варьирования химического состава и технологии изготовления сплава, а также геометрии элемента метки, а приемная часть устройства опознавания принимает вышеуказанные гармоники возбуждающей частоты, вычисляет их градиент и передает его значение в логическую часть устройства опознавания, которое преобразует это значение в логический сигнал, передаваемый в устройство сигнализации.
В пояснении заявляемого способа необходимо отметить следующее.
Как известно, аморфными называются такие сплавы, при изготовлении которых расплавленный металл был охлажден настолько быстро, что не успел кристаллизоваться. Таким образом, такие сплавы не имеют кристаллической структуры, благодаря чему обладают высокой прочностью при растяжении, высокой ударной вязкостью и отличными магнитными свойствами. Все аморфные сплавы можно разделить на две группы: сплавы на основе железа (Fe) и сплавы на основе кобальта (Со). Аморфные сплавы на основе железа (например, сплав Fe81S3.5B13.5C2) могут быть с высокими значениями магнитной индукции (1,60-1,61 Тл) и низкой Нc (32…35 мА/см). Аморфные сплавы на основе кобальта (например, сплав Со66Fe4(Мо, Si, В)30), имеющие небольшую индукцию насыщения, но высокие механические свойства (900-1000 HU), низкую коэрцитивную силу (Нc=2-3 мА/см). Вследствие очень высокого удельного электросопротивления ( ) аморфные сплавы характеризуются низкими потерями на вихревые токи – в этом их главное достоинство. Магнитно-мягкие аморфные сплавы применяются в электротехнической и электронной промышленности (магнитопроводы трансформаторов, сердечников, усилителей, дроссельных фильтров и т.д.).
Динамические эффекты в аморфных сплавах [2] имеют следующие характерные черты: во-первых, особенности в спектре колебательных состояний размываются и появляются дополнительные колебательные моды как в области малых, так и больших энергий; во-вторых, плотность состояний низкоэнергетических мод зависит от термообработки и эти колебания обладают значительным ангармонизмом; в-третьих, для систем переходный металл – простой металл или металлоид (Zu-Be, Ni2B Mo3Si) спектр расщепляется на области, соответствующие преимущественно колебаниям легких (высокие частоты) и тяжелых атомов (низкие частоты); в-четвертых, для систем переходный металл – переходный металл существенную роль в формировании спектра играет электронная подсистема, а влияние массы атомов ослаблено.
В работе [3] были исследованы спектрально-амплитудные характеристики “шума” Баркгаузена, то есть электрического сигнала (ЭДС) от случайных скачков доменных границ, отличающийся сложностью временной, амплитудной и спектральной структур. Анализ внешнего вида спектров показывает, что основный пик ЭДС Баркгаузена в аморфных ферромагнитных сплавах на основе железа и кобальта находится приблизительно в центре кривой намагничивания, что соответствует классическим представлениям. Кроме того, в [3] показано, что аналогичные эксперименты, проведенные на кристаллическом железе и никеле, не выявили заметного изменения амплитуды ЭДС, что, на взгляд авторов [3], обусловлено различиями в формировании ферромагнитного состояния в кристаллических и аморфных металлах и сплавах.
Таким образом, при приложении электромагнитного поля к элементу из аморфного ферромагнитного сплава, когда напряженность этого поля достигает определенной величины, элемент начинает излучать гармоники возбуждающей частоты. При этом в зависимости от химического состава элемента, геометрии элемента и технологии получения сплава градиент изменения амплитуды гармоник уникален. Поэтому заявляемый способ основывается на измерении этого градиента.
Исходя из вышеизложенного необходимо констатировать, что использование метки из аморфного ферромагнитного сплава для цели идентификации производителя и защиты товара от подделки объясняется: наличием сложного технологического процесса его изготовления; возможностью варьирования его химического состава, при этом даже определение его химического состава спектральными методами не гарантирует получение аналогичного по характеристикам сплава в связи с трудностью повторения всех технологических операций; выбором определенного класса характеристик, по которым идентифицируется метка; комбинированием различных типов элементов; комбинированием характеристик этих элементов. При этом имеется возможность ограничиваться любым набором этих функций для достижения требуемого уровня защиты.
Устройство для реализации заявленного способа включает в себя устройство опознавания, состоящее из управляющей, приемной, передающей части и логической частей и устройства сигнализации. В свою очередь, передающая часть включает в себя передающую антенну и блок генератора частот. Приемная часть устройства опознавания состоит из приемной антенны, блока аналого-цифровых преобразователей и блока цифровых фильтров. Логическая часть устройства опознавания состоит из блока преобразователей логического сигнала и интерфейса с устройством сигнализации, которое включает в себя визуальное табло с звуковой картой. Устройство опознавания реализует свои функции под общим управлением и включает в себя блок памяти, где хранятся частоты гармоник возбуждающей частоты, что позволяет, в том числе при выборе определенных возбуждающих частот, управлять и настраивать цифровые фильтры, а также выбирать для анализа соответствующие гармоники возбуждающих частот.
Технология функционирования указанного устройства, реализующая заявленный способ, заключается в анализе градиента изменения гармоник возбуждающих частот при воздействии на метку из аморфного ферромагнитного сплава электромагнитного поля возбуждающих частот и сравнения его с зарегистрированными эталонными значениями.
Применительно к способу заявитель считает необходимым выделить следующие развития и/или уточнения совокупности его существенных признаков, относящиеся к частным случаям выполнения или использования.
Для увеличения количества производителей, которые могут быть идентифицированы с помощью данного способа, а также для дополнительной защиты от подделки используется многоэлементная метка, при этом каждый из ее элементов реализуется с использованием аморфного сплава разного химического состава и геометрии.
В ряде случаев, когда необходимы дополнительные методы защиты от подделки, один из элементов метки изготовляется из магнитострикционного аморфного сплава заданной геометрии, позволяющей за счет изменения геометрии варьировать резонансную частоту этого элемента, а передающее устройство дополнительно излучает спектр частот ультразвукового диапазона, при этом приемная часть устройства опознавания определяет резонансную частоту и передает ее численное значение в логическую часть устройства опознавания, которое преобразует это значение в логический сигнал и передает его в устройство сигнализации.
Целесообразно, чтобы потребитель и третьи заинтересованные лица и организации могли в явном виде определить название или торговую марку производителя товара по параметрам метки, для чего каждый производитель товара регистрируется в единой системе идентификации и ему выделяется уникальная совокупность градиента изменения амплитуды гармоник и резонансной частоты, соответствующая его регистрационному номеру и/или его коду в международной гармонизированной системе описания кодов производителей товаров, а логическая часть устройства сигнализации оснащается специальной памятью для хранения соответствия логических сигналов и регистрационных номеров или кодов производителей и по найденным уникальным параметрам логическая часть устройства опознавания непосредственно определяет регистрационный номер производителя и/или название производителя, передает его в устройство сигнализации, при этом устройство сигнализации включает в себя специальным табло, на котором отражается название производителя и/или его код.
Указанные совокупности дополнительных признаков не изменяют описанную выше структуру устройства для реализации указанного способа, а только изменяют параметры отдельных блоков, так, например, цифровые фильтры должны выделять не только гармоники возбуждающих частот, но и резонансные частоты.
В заключение данного раздела описания необходимо отметить, что в целом преимущества настоящего изобретения перед другими средствами защиты товара от подделки (штрих-код, голографическая метка и другими) заключаются в том, что с одной стороны только ферромагнитные аморфные сплавы имеют уникальные параметры, используемые в данном изобретении, а с другой стороны для воспроизведения ферромагнитного аморфного сплава недостаточно повторить его химический состав, а требуется повторить и технологию его получения.
Важным преимуществом изобретения является то, что на его основе можно построить систему борьбы с подделкой товаров, и оно может быть достаточно легко реализовано на существующих стандартных радиотехнических и микропроцессорных средствах.
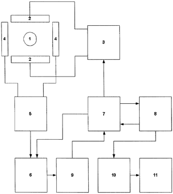
Изобретение поясняется чертежом.
На чертеже изображена блок-схема устройства, реализующего данный способ.
Устройство для реализации заявленного способа включает в себя устройство опознавания, состоящее из приемной, передающей части и логической и управляющей частей и устройства сигнализации. Устройство использует метку 1. Устройство содержит:
– Передающую часть устройства опознавания, которая включает в себя передающую антенну 2 и блок генератора частот 3.
– Приемную часть устройства опознавания, состоящую из приемной антенны 4, блока аналого-цифровых преобразователей 5 и блока цифровых фильтров 6.
– Управляющую часть, включающую в себя блок управления 7 и блок памяти 8.
– Логическую часть устройства опознавания, состоящую из блока преобразователей логического сигнала 9 и интерфейса 10 с устройством сигнализации.
– Устройство сигнализации, которое состоит из визуального табло со звуковой картой 11.
Устройство функционирует следующим образом.
Метка 1 с элементом из аморфного ферромагнитного сплава помещается между передающей 2 и приемной 4 антеннами. Под управлением блока 7 блок 3 генерирует заранее заданную возбуждающую частоту, хранящуюся в блоке памяти 8, тем самым индуцируя электромагнитное поле между двумя частями передающей антенны 2. Элемент метки под действием электромагнитного поля постоянно перемагничивается и излучает. Излучение элемента принимаются приемными частями антенны 4 и электрический сигнал в виде гармоник возбуждающей частоты поступает на аналого-цифровой преобразователь 5. Преобразованный в цифровой вид сигнал поступает в блок цифровых фильтров 6. Блок 6 под управлением блока 7 отфильтровывает соответствующие гармоники возбуждающей частоты. В результате фильтрации значения амплитуд и значения резонансных частот гармоник передаются в логический блок 9, который преобразовывает их в числовые значения. Из блока 9 числовые значения передаются в блок управления 7, который вычисляет градиент изменения гармоник и сравнивает их с числовыми значениями градиентов, хранящимися в блоке памяти 8 под определенными номерами. При положительном результате сравнения блок 7 дает команду блоку 8 передать в интерфейсный блок 10 найденный номер градиента из блока памяти 8. При отрицательном результате поиска в блок 10 поступает информация о том, что метка с такими характеристиками градиента не зафиксирована в блоке памяти. Блок 10 преобразует логический сигнал о результатах поиска в сигнал, пригодный для визуализации, и передает его в блок визуализации 11 устройства сигнализации.
В случае использования многоэлементной метки 1 с элементами из аморфного ферромагнитного сплава она также помещается между передающей 2 и приемной 4 антеннами. Под управлением блока 7 блок 3 генерирует одну или несколько заранее заданных и хранящихся в блоке памяти 8 возбуждающих частот, тем самым индуцируя электромагнитное поле между двумя частями передающей антенны 2. Элементы метки под действием электромагнитного поля постоянно перемагничиваются и излучают. Излучения метки принимаются приемными частями антенны 4 и электрический сигнал в виде гармоник возбуждающих частот передается на аналого-цифровой преобразователь 5. Преобразованный в цифровой вид сигнал поступает в блок цифровых фильтров 6. Блок 6 под управлением блока 7 отфильтровывает гармоники каждой из возбуждающих частот. В результате фильтрации значения суммарных амплитуд гармоник для каждой из возбуждающих частот от всех элементов передаются в логический блок 9, который преобразовывает их в числовые значения. Из блока 9 числовые значения передаются в блок управления 7, который вычисляет суммарный градиент изменения гармоник для каждой из возбуждающих частот и их совокупности и сравнивает их с данными, хранящимися в блоке памяти 8. При этом в блоке 8 по сравнению с первым случаем хранится под индивидуальным номером не одно значение градиента, а совокупность значений градиента для каждой из заранее заданных возбуждающих частот. При положительном результате сравнения блок 7 дает команду блоку 8 передать индивидуальный номер найденной совокупности значений градиентов в интерфейсный блок 10. При отрицательном результате поиска в блок 10 поступает информация о том, что индивидуальный номер не найден. Блок 10 преобразует логический сигнал о результатах поиска в сигнал, пригодный для визуализации, и передает его в блок визуализации 11 устройства сигнализации, где отражается найденный индивидуальный номер.
В случае необходимости определения резонансных характеристик дополнительного элемента метки 1, изготовленного из магнитострикционного аморфного ферромагнитного сплава, этот элемент также помещается между передающей 2 и приемной 4 антеннами. Под управлением блока 7 блок 3 генерирует возбуждающую частоту, значение которой хранится в блоке памяти 8, тем самым индуцируя электромагнитное поле между двумя частями передающей антенны 2. Резонансный элемент метки под действием электромагнитного поля постоянно перемагничиваются и излучают. Излучения метки принимаются приемными частями антенны 4 и электрический сигнал на резонансной частоте поступает на аналого-цифровой преобразователь 5. Преобразованный в цифровой вид сигнал поступает в блок цифровых фильтров 6. Блок 6 под управлением блока 7 отфильтровывает соответствующую резонансную частоту. В результате фильтрации значение резонансной частоты передается в логический блок 9, который преобразовывает его в числовое значение. Из блока 9 числовое значение передается в блок управления 7, который сравнивает его с данными по резонансным частотам, хранящимися в блоке памяти 8 под индивидуальными номерами. При использовании резонансного элемента в совокупности с немагнитострикционными элементами под индивидуальными номерами хранится совокупность значений резонансных частот и значений градиентов. При положительном результате сравнения блок 7 дает команду блоку 8 передать индивидуальный номер в интерфейсный блок 10. При отрицательном результате поиска в блок 10 поступает информация о том, что такого номера не существует в блоке памяти 8. Блок 10 преобразует логический сигнал о результатах поиска в сигнал, пригодный для визуализации, и передает его в блок визуализации 11 устройства сигнализации.
При наличии системы идентификации, в которой производится присвоение уникальных параметров метки определенному производителю, эти данные вводятся в блок памяти 8. В противном случае устройство опознавания может только идентифицировать, как указано выше, только некоторый индивидуальный номер, под которым в памяти хранится совокупность уникальных параметров. При наличии в блоке памяти вместе с уникальным номером и названия производителя блок 7 дает команду блоку 8 передать название производителя в интерфейсный блок 10. Блок 10 преобразует логический сигнал о названии производителя в сигнал, пригодный для визуализации, и передает его в блок визуализации 11 устройства сигнализации.
Исходя из вышеизложенного видно, что рассматриваемое устройство может быть настроено на любую совокупность параметров принимаемого сигнала за счет изменения алгоритма функционирования устройства управления.
Источники информации
1. О.Л.Сокол-Кутыловский “Нелинейность намагничивания лент аморфных сплавов с компенсированной магнитострикцией под воздействием локального переменного магнитного поля”. Журнал “Физика металлов и металловедение”, том 86, №2 (август 1998 г.).
2. Золотухин И.В. “Физические свойства аморфных металлических материалов”. – М.: Металлургия, 1986 г.
3. Киняев А.С. Спивак Л.В. “Спектрально-амплитудные характеристики эффекта Баркгаузена в аморфных металлических сплавах на основе железа и кобальта” Тезисы конференции “Разрушение и мониторинг свойств металлов”, Екатеринбург (Россия), 26-30 мая 2003 г.
4. А. Шишков “Электронные стражи порядка” Журнал “Торговое оборудование”, №2, 2003 г.
Формула изобретения
1. Способ идентификации производителя товара и защиты товара от подделки, заключающийся в том, что на товаре или его упаковке размещается метка из ферромагнитного аморфного сплава, а для определения наличия этой метки она помещается в электромагнитное поле, возбуждаемое частотой низкочастотного диапазона, которая генерируется передающей частью устройства опознавания, и под воздействием этого поля метка активизируется и излучает ответный сигнал в виде возмущения электромагнитного поля, которое регистрируется приемной частью устройства опознавания и детектируется, а результат обработки передается в логическую часть устройства опознавания, преобразуется в нем в логический сигнал и передается в устройство сигнализации, которое интерпретирует этот логический сигнал в визуальный или световой сигнал, отличающийся тем, что для каждого производителя выбирается метка из ферромагнитного аморфного сплава, состоящая из одного или нескольких элементов, при этом каждый элемент имеет уникальный градиент изменения амплитуды гармоник возбуждающих частот, достигаемый путем варьирования химического состава и технологии изготовления сплава, а также уникальную геометрию элемента метки, а приемная часть устройства опознавания принимает вышеуказанные гармоники возбуждающей частоты, вычисляет их градиент и передает его значение в логическую часть устройства опознавания, которое преобразует это значение в логический сигнал, передаваемый в устройство сигнализации.
2. Способ идентификации производителя товара и защиты от подделки по п.1, отличающийся тем, что для каждого элемента метки выделяется собственная возбуждающая частота, на гармониках которой вычисляется градиент данного элемента метки.
3. Способ идентификации производителя товара и защиты от подделки по п.1, отличающийся тем, что передающее устройство дополнительно излучает спектр частот ультразвукового диапазона, а один из элементов метки изготовляется из магнитострикционного аморфного сплава заданной геометрии, позволяющей за счет изменения геометрии варьировать резонансную частоту этого элемента, при этом приемная часть устройства опознавания определяет резонансную частоту и передает ее численное значение в логическую часть устройства опознавания, которое преобразует это значение в логический сигнал и передает его в устройство сигнализации.
4. Способ идентификации производителя товара и защиты от подделки по п.1, отличающийся тем, что каждый производитель товара регистрируется в единой системе идентификации и ему выделяется уникальная совокупность градиента изменения амплитуды гармоник и резонансной частоты, соответствующая его регистрационному номеру и/или его коду в международной гармонизированной системе описания кодов производителей товаров, а логическая часть устройства сигнализации оснащается специальной памятью для хранения соответствия логических сигналов и регистрационных номеров или кодов производителей и по найденным уникальным параметрам логическая часть устройства опознавания непосредственно определяет регистрационный номер производителя и/или название производителя, передает его в устройство сигнализации, при этом устройство сигнализации включает в себя специальное табло, на котором отражается название производителя и/или его код.
РИСУНКИ
|
|