|
(21), (22) Заявка: 2004121652/09, 14.07.2004
(24) Дата начала отсчета срока действия патента:
14.07.2004
(45) Опубликовано: 20.02.2006
(56) Список документов, цитированных в отчете о поиске:
RU 2191406 C1, 20.10.2002. RU 2110079 C1, 27.04.1998. EP 0329540 A1, 23.08.1989. US 5275354 А, 04.01.1994.
Адрес для переписки:
125424, Москва, Волоколамское ш., 95, ГУП “НПО Астрофизика”
|
(72) Автор(ы):
Барков Валерий Павлович (RU), Барщевский Дмитрий Владимирович (RU), Дикий Евгений Иванович (RU), Мызников Александр Николаевич (RU), Романенко Ольга Николаевна (RU), Чередников Олег Руфович (RU)
(73) Патентообладатель(и):
Государственное унитарное предприятие “НПО Астрофизика” (RU)
|
(54) СПОСОБ ДОСТАВКИ ЛАЗЕРНОГО ИЗЛУЧЕНИЯ НА ОБЪЕКТ И УСТРОЙСТВО ДЛЯ ЕГО ОСУЩЕСТВЛЕНИЯ
(57) Реферат:
Изобретение относится к области лазерной локации, лазерной технологии и может быть использовано для очистки космического и околоземного пространства от различных объектов, представляющих опасность для современных летательных аппаратов. Технический результат состоит в повышении эффективности доставки лазерного излучения на объект за счет увеличения плотности мощности излучения на выбранном участке объекта в течении времени воздействия. Для этого в способе и устройстве, его реализующем, формируют серию импульсов лазерного излучения с длиной волны 1 на объект с образованием на нем теплового пятна с последующим приемом отраженного излучения, при этом прием отраженного от объекта излучения осуществляют на двух длинах волн по 1 и 2 с определением координат направления лазерного излучения по 1 и координат центра теплового пятна на объекте по 2 соответственно, при этом каждый последующий импульс лазерного излучения формируют, осуществляя корректировку его доставки по предыдущему импульсу согласно формуле:
U(х,у)=U 1(x,у)-U 2(x,у), где
U(x,у) – корректирующий угловой сдвиг направления лазерного излучения по координатам X, Y;
U 1(х,у) – координаты направления лазерного излучения, поолученные по длине волны 1;
U 2(х,у) – координаты направления центра теплового пятна на объекте по длине волны 2.
Устройство содержит оптически сопряженные приемопередающее устройство, телескопическое устройство, источник рабочего излучения и фотоприемный блок, а также оптически сопряженные блок оптического коммутатора, информационное устройство, блок оптического компенсатора, а также координационный блок и прецизионную систему корректировки наведения. 2 н. и 28 з.п. ф-лы, 7 ил. 
Предлагаемое изобретение относится к области лазерной локации, лазерной технологии и может быть использовано для очистки космического и околоземного пространства от различных объектов, представляющих опасность для современных летательных аппаратов.
Известен способ доставки силового излучения на объект [1], заключающийся в определении пространственных координат объекта, формировании силового излучения от источника, находящегося на земной поверхности, наведении силового излучения на космический объект посредством распределительного и наводящего зеркал, находящихся в космосе на орбитах. Недостатком данного способа является невысокая плотность энергии силового излучения на объекте, обусловленная существенной расходимостью излучения, направляемого на объект.
Известен способ наведения лазерного излучения на объект [7], заключающийся в подсвете объекта импульсами зондирующего лазерного излучения, спектральной селекции и усилении отраженного от объекта зондирующего излучения, формировании изображения объекта, определении его угловых координат.
К недостаткам данного способа относится ограниченная дальность действия вследствие низкой чувствительности при приеме слабых оптических сигналов, отраженных от удаленного объекта, подсвеченного зондирующим лазерным излучением, а следовательно, и малая плотность энергии силового излучения на объекте.
Наиболее близким техническим решением (прототипом) к предлагаемому изобретению является способ доставки излучения на движущийся объект [8], включающий определение текущих координат объекта относительно платформы летательного аппарата, наведение оси источника вспомогательного излучения на ось источника рабочего излучения, определение координат вектора направленности оси источника рабочего излучения, наведение оси источника рабочего излучения в уточненную точку ожидаемого нахождения объекта, осуществление контроля точного наведения излучения на объект, ввод компенсирующего углового сдвига в направлении распространения рабочего излучения и формирование рабочего излучения посредством обращения волнового фронта излучения от источника вспомогательного излучения.
Устройство для реализации данного способа содержит размещенные на подвижной платформе летательного аппарата первый блок наведения, лазер подсвета цели, первое отражающее зеркало, первый блок обработки информации, первый блок связи, третий блок наведения, первый и второй фотоприемные блоки, размещенные в наземной части устройства на одной оптической оси, оптически связанные второй блок наведения, источник рабочего излучения с блоком накачки, первую фокусирующую линзу, блок обращения волнового фронта, отражательное зеркало с отверстием в центре, первый задающий генератор с формирующей линзой, второй блок обработки информации, второй блок связи, лазерный генератор вспомогательного излучения, дефлектор с блоком управления, светоделительное зеркало с отверстием в центре, второе отражательное зеркало с отверстием в центре, вторую фокусирующую линзу, третье отражательное зеркало, блок угловой компенсации с блоком управления, плоскопараллельную пластину, уголковый отражатель.
Недостатком данного способа, а также и устройства, его осуществляющего, является невозможность создания высокой осевой силы излучения, что не позволяет получить большую плотность мощности на цели, необходимую для ее разогрева, прожигания, разрезания или иного теплового технологического воздействия.
С помощью предлагаемого технического решения достигается новый технический результат, заключающийся в повышении эффективности воздействия лазерного излучения за счет увеличения плотности мощности на выбранном участке объекта в течение времени воздействия.
В соответствии с предлагаемым изобретением технический результат достигается тем, что в способе доставки лазерного излучения на объект, включающем формирование серии импульсов лазерного излучения с длиной волны 1 на объект с образованием на нем теплового пятна с последующим приемом отраженного излучения, дополнительно прием отраженного от объекта излучения осуществляют на двух длинах волн по 1 и 2 с определением координат направления лазерного излучения по 1 и координат центра теплового пятна на объекте по 2 соответственно, при этом каждый последующий импульс лазерного излучения формируют, осуществляя корректировку его доставки по предыдущему импульсу согласно формуле:

где U(x,y) – корректирующий угловой сдвиг направления лазерного излучения по координатам X, Y;
U 1(x,y) – координаты направления лазерного излучения, полученные по длине волны 1;
U 2(x,y) – координаты направления центра теплового пятна на объекте по длине волны 2.
Устройство для доставки лазерного излучения на объект содержит оптически сопряженные приемопередающее устройство, телескопическое устройство, источник рабочего излучения, фотоприемный блок, блок оптического коммутатора, информационное устройство, блок оптического компенсатора, а также координационный блок и прецизионную систему корректировки наведения, при этом блок оптического компенсатора оптически связан с информационным устройством и фотоприемным блоком и подключен к выходу прецизионной системы корректировки наведения, блок оптического коммутатора оптически сопряжен с телескопическим устройством и источником рабочего излучения и подключен к первому выходу координационного блока, вход координационного блока подключен к приемопередающему устройству, а второй и третий его выходы – к источнику рабочего излучения и прецизионной системе корректировки наведения соответственно, информационное устройство оптически сопряжено с телескопическим устройством.
Кроме того, телескопическое устройство выполнено в виде телескопа, установленного на опорно-поворотном устройстве с возможностью поворота по азимуту и углу места, систему поворотных оптических элементов и приводов горизонтального и вертикального наведения, при этом система поворотных оптических элементов оптически сопряжена с телескопом и установлена внутри опорно-поворотного устройства, приводы горизонтального и вертикального наведения установлены на опорно-поворотном устройстве и телескопе соответственно, а их входы подключены к приемопередающему устройству, система поворотных оптических элементов оптически сопряжена с блоком оптического коммутатора.
Кроме того, телескоп телескопического устройства выполнен в виде оптически сопряженных и установленных на одной оптической оси контррефлектора в виде гиперболического зеркала, рефлектора в виде параболического зеркала с отверстием в центре и окуляра.
Кроме того, контррефлектор телескопа телескопического устройства установлен с возможностью перемещения вдоль оптической оси.
Кроме того, контррефлектор телескопа телескопического устройства установлен с возможностью наклона по двум ортогонально расположенным осям Х и Y.
Кроме того, система поворотных оптических элементов телескопического устройства выполнена в виде последовательно установленных и оптически сопряженных трех зеркальных пластин, оптически сопряженных с оптическим коммутатором и окуляром.
Кроме того, приводы горизонтального и вертикального наведения телескопического устройства выполнены по безредукторной схеме.
Кроме того, привод горизонтального наведения телескопического устройства выполнен в виде моментного двигателя с полым ротором кольцевой конструкции, на котором смонтировано опорно-поворотное устройство.
Кроме того, блок оптического коммутатора выполнен в виде привода и подвижного зеркала для оптического сопряжения источника рабочего излучения с телескопическим устройством.
Кроме того, приемопередающее устройство выполнено в виде приемного устройства и оптического локатора, жестко связанных между собой и установленных на телескопе телескопического устройства.
Кроме того, информационное устройство выполнено на базе телескопа, установленного на телескопическом устройстве.
Кроме того, телескоп информационного устройства выполнен по схеме Кассегрена.
Кроме того, блок оптического компенсатора выполнен в виде привода оптического компенсатора и двух подвижных зеркал для оптического сопряжения информационного блока с фотоприемным блоком.
Кроме того, приводы зеркал блока оптического компенсатора выполнены на базе электромагнитных одноосных исполнительных механизмов, на поворотные площадки которых установлены плоские зеркала.
Кроме того, блок оптического компенсатора выполнен в виде подвижного зеркала с возможностью перемещения относительно двух взаимно перпендикулярных осей и привода оптического компенсатора.
Кроме того, фотоприемный блок выполнен в виде двух каналов приема лазерного излучения по длинам волн 1 и 2 соответственно, оптически сопряженных со спектроделительным элементом, при этом первый канал по длине волны излучения 1 состоит из последовательно соединенных оптической системы по длине волны 1, светоделителя, к выходам которого подсоединены первая и вторая фотоприемные головки, а второй канал по длине волны излучения 2 состоит из последовательно соединенных оптической системы по длине волны 2, модулятора и третьей фотоприемной головки, выходы первой, второй и третьей фотоприемных головок подключены к прецизионной системе корректировки наведения.
Кроме того, первая и вторая фотоприемные головки фотоприемного блока выполнены в виде параллельных пластин, развернутых перпендикулярно друг другу и параллельных осям координат Х и Y устройства.
Кроме того, третья фотоприемная головка фотоприемного блока выполнена в виде четырехплощадочного фотоприемника, центр фоточувствительных площадок которого совмещен с оптической осью фотоприемного блока, а линии раздела площадок совпадают с осями координат Х и Y устройства.
Кроме того, прецизионная система корректировки наведения выполнена в виде двух блоков обработки сигналов, причем вход первого подключен к выходам первой и второй фотоприемных головок, а вход второго подключен к выходу третьей фотоприемной головки фотоприемного блока, выходы блоков обработки сигналов подключены к блоку оптического компенсатора.
Кроме того, источник рабочего излучения выполнен в виде матрицы параллельно установленных и оптически сопряженных излучателей многоканального лазера и подключенного к нему блока накачки.
Кроме того, блок накачки источника рабочего излучения выполнен в виде последовательно соединенных дросселя нагрузки, тиристора включения нагрузки, импульсной лампы, трансформатора поджига и подключенных к источнику питания, а также последовательно соединенных тиристора отсекающего и конденсатора запирающего, подключенных параллельно источнику питания и дросселю нагрузки, последовательно соединенных дросселя шунтирующего и тиристора переключения, подключенных параллельно конденсатору запирающему, и конденсатора шунтирующего, подключенного параллельно импульсной лампе и трансформатору поджига.
Кроме того, излучатель многоканального лазера источника рабочего излучения выполнен на неодимовом стекле и построен по схеме задающий генератор – усилитель.
Кроме того, каждый излучатель источника рабочего излучения дополнительно содержит оптически с ним связанный источник контрольного сигнала, а блок оптического коммутатора дополнительно содержит отклоняющую пластину и оптически с ней сопряженный фотоэлектронный координатор, выход которого подключен к приводу оптического коммутатора, при этом отклоняющая пластина установлена между зеркалом оптического коммутатора и телескопическим устройством и оптически с ними сопряжена.
Кроме того, источник контрольного сигнала выполнен в виде лазерного диода.
Кроме того, фотоэлектрический координатор выполнен в виде четырехплощадочного фотоприемника с длиной волны приема излучения, соответствующей длине волны излучения источника контрольного сигнала.
Кроме того, отклоняющая пластина блока оптического коммутатора выполнена в виде плоско-параллельной пластины с зональным покрытием.
Кроме того, отклоняющая пластина блока оптического коммутатора выполнена в виде зеркала с отверстием в центре.
Кроме того, привод блока оптического коммутатора выполнен на основе двигателя постоянного тока, используемого в форсированном режиме.
Кроме того, привод блока оптического компенсатора построен на основе электродинамического двигателя.
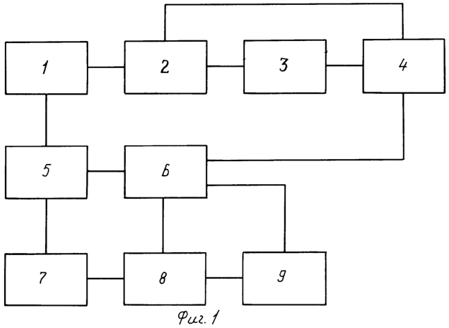
На фиг.1 представлена блок-схема устройства, реализующего предлагаемый способ доставки лазерного излучения на объект, где введены следующие обозначения:
1 – информационное устройство,
2 – блок оптического компенсатора,
3 – фотоприемный блок,
4 – прецизионная система корректировки наведения,
5 – приемопередающее устройство,
6 – координационный блок,
7 – телескопическое устройство,
8 – блок оптического коммутатора,
9 – источник рабочего излучения.
На фиг.2 представлена функциональная схема предлагаемого устройства доставки лазерного излучения на объект.
На фиг.3 изображена схема блока оптического компенсатора и фотоприемного блока.
На фиг.4 изображена функциональная схема фотоприемного блока и прецизионной системы коррекции наведения.
На фиг.5 представлена структурная схема излучателя лазера.
На фиг.6 изображена оптическая схема излучателя лазера.
На фиг.7 приведена схема блока накачки лазерного излучения.
В предлагаемом способе и устройстве для его осуществления реализуется доставка рабочего излучения на объект. По предварительному целеуказанию с помощью приводов первого контура (горизонтального и вертикального) наведения осуществляют обнаружение, наведение, сопровождение и доставку первого импульса рабочего излучения на объект. Далее с помощью приемного устройства, работающего в спектральном диапазоне (7-13) мкм, происходит обнаружение, захват и дальнейшее слежение за образовавшимся на объекте тепловым пятном, которое принимается за своеобразный репер (точку отсчета). Направление излучения последующих импульсов определяется по отраженному от объекта рабочему излучению с помощью фотоприемника, работающего на длине волны 1,06 мкм.
Второй (прецизионный) контур, на который подается управляющий сигнал в виде разности координат между тепловым пятном (репером) и отраженным от объекта рабочим лазерным излучением, осуществляет постоянную в течение каждого последующего импульса корректировку направления рабочего лазерного излучения. При этом на объекте формируется тепловая зона, сконцентрированная около одной реперной точки. Предложенный способ реализует принцип построения контрольного сигнала, в качестве которого используется реальное излучение, что позволяет исключить из общей погрешности доставки излучения ошибки союстировки, нестабильности осей, точности коммутации и т.д.
Устройство доставки лазерного излучения на объект включает в себя приемопередающее устройство 5 и информационное устройство 1, жестко установленные на телескопе телескопического устройства 7. Источник рабочего излучения 9 через блок оптического коммутатора 8 оптически сопряжен с телескопическим устройством 7, а фотоприемный блок 3 через блок оптического компенсатора 2 оптически сопряжен с информационным устройством 1. Сигналы с фотоприемного блока 3 поступают в прецизионную систему корректировки наведения 4, управляющую работой блока оптического компенсатора 2. Координационный блок 6 получает информационные сигналы с приемопередающего устройства 5 и вырабатывает управляющие сигналы в блок оптического коммутатора 8, источник рабочего излучения 9 и прецизионную систему корректировки наведения 4.
Информационное устройство 1 представляет собой формирующую оптическую систему, выполненную на базе телескопа 10, построенного по схеме Кассегрена и установленного на общей с основным телескопом 10 конструкции. Приемопередающее устройство 5 состоит из приемного устройства 11 и оптического локатора 12, оптически сопряженных, жестко связанных между собой и телескопом информационного устройства и установленного на телескопическом устройстве 7.
Телескопическое устройство 7 представляет собой телескоп 13, установленный на опорно-поворотном устройстве 17, с возможностью перемещения по азимуту и углу места. С этой целью на телескопе 13 установлен привод вертикального наведения 19, а на опорно-поворотном устройстве 17 – привод горизонтального наведения 20; оба привода 19, 20 выполнены по безредукторной схеме. Привод горизонтального наведения выполнен в виде моментного двигателя с полым ротором кольцевой конструкции. На этом роторе смонтировано опорно-поворотное устройство 17, полое внутри, где размещена система поворотных оптических элементов 18, выполненная из трех последовательно установленных зеркальных пластин для трансляции излучения от оптического коммутатора 8 к телескопу 13.
Телескоп 13 представляет собой зеркально-линзовую оптическую систему, состоящую из контррефлектора 14, выполненного в виде гиперболического зеркала, рефлектора 15, выполненного в виде параболического зеркала с отверстием в центре, двухлинзового несклеенного окуляра 16. Контррефлектор 14 установлен с возможностью перемещения вдоль оптической оси для фокусировки излучения по дальности и поворота относительно двух взаимно перпендикулярных осей для изменения направления излучения.
Блок оптического коммутатора 8 построен на основе зеркала 21, жестко связанного с приводом коммутатора 22. Зеркало 21 установлено подвижно с возможностью вывода излучения каждого излучателя лазерного модуля на единую оптическую ось, т.е. ось телескопа 13.
Блок оптического компенсатора 2 (фиг.3) выполнен в виде двух одинаковых исполнительных механизмов 25, в каждом из которых находится однокоординатный электродинамический двигатель 58 с нагрузкой в виде плоского зеркала 26 и датчика угла 27, а также усилитель 28 и устройство управления 29, электрически связанное с прецизионной системой корректировки наведения 4. Зеркало 26 совершает движения, пропорциональные входным сигналам по соответствующим координатам Х и Y. Кроме того, блок оптического компенсатора 2 может быть построен на одном зеркале с использованием двухкоординатного электродинамического двигателя.
Фотоприемный блок 3 состоит из спектроделителя 30 и двух каналов прохождения излучения с различными длинами волн. В первом канале установлена оптическая система 31, светоделитель 32, разделяющий излучение на первую 33 и вторую 34 фотоприемные головки. Во втором канале расположена оптическая система 36, модулятор 37 и третья фотоприемная головка 38.
Прецизионная система корректировки наведения 4 содержит первый 35 и второй 39 блоки обработки сигналов, связанные с фотоприемными головками 33, 34, 38 фотоприемного блока 3.
Источник рабочего излучения 9, связанный с координационным блоком 6, состоит из блока накачки лазерного излучения 24 и матрицы параллельно установленных и оптически сопряженных излучателей многоканального лазера. Излучатель представляет собой лазер на неодимовом стекле, построенный по схеме задающий генератор – усилитель (фиг.5, 6), где:
40 – задающий генератор,
41 – усилитель,
42 – зеркало,
43 – клиновые компенсаторы,
44 – модуль.
Работу каждого модуля 44 осуществляет блок накачки лазерного излучения 24, схема которого представлена на фиг.7. Блок содержит дроссель нагрузки 46, тиристор включения нагрузки 47, импульсную лампу 48, трансформатор поджига 49, тиристор отсекающий 50, конденсатор запирающий 51, дроссель шунтирующий 52, тиристор переключения 53 и конденсатор шунтирующий 54.
Для контроля вывода излучения многоканального лазера на общую оптическую ось каждый излучатель содержит источник контрольного сигнала 55, который через соответствующий излучатель, зеркало оптического коммутатора 21 и отклоняющую пластину 56 оптически связан с фотоэлектрическим координатором 57, подключенным к приводу оптического коммутатора 22.
Устройство доставки лазерного излучения на объект, реализующее предложенный способ, работает следующим образом. По предварительному целеуказанию или с помощью оптического локатора 12 и приемного устройства 11 приемопередающего устройства 5 осуществляется поиск объекта, его обнаружение и автосопровождение. Сигналы о нахождении объекта поступают от приемопередающего устройства 5 в координационный блок 6, где задаются и формируются режимы работы всего устройства, т.е. включение автосопровождения, начало работы устройства, установка времени работы источника рабочего излучения и его мощности, осуществление синхронизации работы устройства, начало подачи лазерного излучения на объект и т.д.
Координаты заданного объекта с приемного устройства 11 поступают на приводы горизонтального 20 и вертикального 19 наведения, которые осуществляют с помощью исполнительных механизмов на базе моментных двигателей ПВМ-200 разворот опорно-поворотного устройства 17 по азимуту и телескопического устройства 13 по углу места. При этом от координационного блока 6 в блок оптического коммутатора 8 и в источник рабочего излучения 9 поступают синхроимпульсы. По этим синхроимпульсам оптический коммутатор 8 устанавливает свое зеркало 21 поочередно на выход соответствующего канала излучателей 23 источника рабочего излучения 9 и выдает разрешение на излучение по каждому каналу с частотой синхроимпульсов.
Одновременно по этим же синхроимпульсам в источник рабочего излучения 9 осуществляется поочередно заряд емкостных накопителей или молекулярных конденсаторов блока накачки 24, а по сигналам с блока оптического коммутатора 8 источник рабочего излучения 9 устанавливает соответствующий канал в блоке накачки импульсной лампы.
По команде от координационного блока 6 о начале работы с объектом, в блоке накачки 24 источника рабочего излучения 9 осуществляется формирование импульсов поджига на соответствующие модули излучателей 23 и затем происходит генерация лазерного излучения, которое проходит через зеркало оптического коммутатора 21, систему поворотных оптических элементов 18 и телескоп 13 в направлении объекта. Аналогично происходит формирование импульсов рабочего лазерного излучения по всем остальным каналам излучателей многоканального лазера. По окончании серии импульсов возможно повторение серии импульсов в течение заданного в координационном блоке 6 времени работы.
После доставки лазерного излучения силового импульса в направлении объекта отраженный от него световой сигнал на длине волны рабочего излучения, например, 1=1,06 мкм, поступает через телескоп 10 информационного канала 1 на зеркало 26 оптического компенсатора 2 и далее через спектроделительную пластину 30 на первое фотоприемное устройство 28 и первый блок обработки сигналов 35 прецизионной системы корректировки наведения 4, где формируются координаты Х1, Y1 излучения на объекте и выдаются в координационный блок 6. Прецизионная система корректировки наведения 4 выдает управляющие аналоговые сигналы на приводы 25 оптического компенсатора 2 для точного слежения за перемещением объекта.
По мере прогрева объекта под воздействием лазерного излучения тепловое излучение на длине волны 2=(7-13) мкм в виде пятна фиксируется вторым фотоприемным устройством 29, поступает во второй блок обработки сигналов 39 прецизионной системы корректировки наведения 4, где формируются координаты пятна Х2, Y2 на объекте и передаются в координационный блок 6. Прецизионная система корректировки наведения по разности координат х, у от первого 28 и второго 29 фотоприемных устройств формирует управляющие сигналы по каждой координате и выдает их на приводы 25 оптического компенсатора 2 для корректировки центра оптической оси на входе телескопического устройства 7.
Для эффективного формирования на объекте пятна с наименьшими размерами, особенно в случае работы по доставке лазерного излучения на динамические объекты, требуется обеспечить высокую точность наведения и удержания луча на заданном участке объекта. С этой целью прецизионная система корректировки наведения 4 обеспечивает непрерывную коррекцию направления излучения и удержания пучка рабочего лазерного излучения на объекте в пятне облучения в течение заданного цикла работы. В результате доставки первого импульса рабочего излучения на объекте возникает зона с повышенной температурой поверхности – «горячее пятно». Это пятно принимается за своеобразный маркер, который является точкой наведения доставки излучения. Дальнейшая работа заключается в непрерывном совмещении последующих импульсов излучения с «горячим пятном». В предлагаемой схеме устройства обеспечивается непрерывное измерение координат энергетического центра «горячего пятна» и отраженного от объекта рабочего излучения с помощью двух приемных каналов, работающих в различных спектральных диапазонах. Сигналы Ux и Uy, соответствующие разности координат «горячего пятна» и отраженного рабочего излучения, используются в качестве управляющего сигнала быстродействующего привода оптического компенсатора 25, который должен совмещать оптическую ось рабочего излучения с энергетическим центром тяжести «горячего пятна» с учетом оптической редукции телескопа с точностью не хуже 1 угл.сек и полосой пропускания 200 Гц.
Информационное устройство 1 представляет собой формирующую оптическую систему, выполненную по схеме Кассегрена, которая устанавливается на общей с телескопическим устройством 13 конструкции. Оптическая ось телескопа 10 информационного блока 1 выставляется параллельно оси телескопа 13, что позволяет осуществлять измерение угловых координат пятен облучения объекта и теплового, а также наведение осей информационного устройства 1 и оси телескопа 13 в аппаратной системе координат информационного блока. Отраженное от объекта рабочее излучение, а также излучение от нагретого им участка объекта поступают на входной зрачок телескопа 10 информационного канала 1 и далее через зеркала 26 двухкоординатного оптического компенсатора на спектроделительную пластину 30 фотоприемного блока 3. Прокачка зеркал компенсатора позволяет отрабатывать рассогласования между оптической осью телескопа 10 и направлением на источник сигнала (пятна излучения и нагрева). Спектроделительная пластина 30 разводит излучение с различными длинами волн на входы оптических систем первого 31 и второго 36 каналов (f’1=2333 мм, f’2=400 мм). Оптические системы первого и второго каналов совместно с общим телескопом 10 и фотоприемными устройствами 28, 29 формируют поля зрения каналов. Далее лазерный эхо-сигнал делится светоделителем 32 в отношении 1:1 и поступает на фотоприемники, выполненные в виде фотоприемных матриц или типа «Бредень», чувствительные площадки которых выполнены в виде параллельных полосок. Во втором случае для выделения координат по двум взаимно перпендикулярным осям фотоприемные головки 33, 34 первого канала установлены таким образом, что направления ориентации их чувствительных полосок развернуты на 90 град. и параллельны координатным осям Х и Y устройства. Электрические импульсы с выходов фотоприемных головок первого канала 33, 34 поступают на вход первого блока обработки сигналов 35, расположенного в прецизионной системе корректировки наведения 4. Номера засвеченных площадок (линеек) однозначно связаны с линейным отклонением сигнального пятна от геометрического центра фотоприемника, что позволяет вычислить угловое отклонение сигнального пятна от оптической оси телескопа 10 в соответствии с выражением:

где fэкв.1 – эквивалентное фокусное расстояние оптической системы первого канала;
Nпл. – номер площадки (линейки), зафиксировавшей сигнал;
n – количество площадок фотоприемника;
в – длина фотоприемника, т.е. расстояние между крайними линейками;
1 и 1 – углы отклонения центра пятна лазерного излучения относительно оси телескопа.
Обработка сигналов, поступающих с первой и второй фотоприемных головок 33, 34 первого канала фотоприемного блока 3, осуществляется в первом блоке обработки сигналов 35 прецизионной системы корректировки наведения 4, где вычисляются координаты засвеченного массива фотоприемных полосок и вырабатываются напряжения:
Ux1 1; Uy1 1.
Обработка сигналов осуществляется амплитудным методом, что позволяет сформировать непрерывную пеленговую характеристику положения центра тяжести пятна засветки. Выработанные в первом блоке обработки сигналы поступают в блок оптического компенсатора 2.
Во втором канале непрерывный сигнал от нагретого участка объекта модулируется модулятором 37 с частотой fмод.=750 Гц и поступает на охлаждаемую четырехплощадочную третью фотоприемную головку 38, которая установлена так, что центр фоточувствительных площадок совпадает с оптической осью телескопа информационного канала, а линии раздела площадок совпадают с осями Х и Y.
Угловое смещение центра пятна нагрева связано с линейными отклонениями по осям координат выражением:
радиан.
Напряжение на четырех выходах фотоприемной головки пропорционально мощности засветки каждой из площадок, что позволяет выделить положение центра тяжести пятна нагрева во втором блоке обработки сигналов 39 прецизионной системы корректировки наведения 4 суммарно-разностным методом:

Выделенные координаты пятна нагрева в виде напряжений Ux2 и Uy2 поступают в блок оптического компенсатора 2, где вычисленные напряжения Ux и Uy подаются для управления приводами компенсатора 2.
Приводы компенсаторов могут быть выполнены на базе электромагнитных двух одноосных механизмов или одного двухкоординатного, на поворотные площадки которых установлены плоские зеркала компенсаторов. Привод построен на основе электродинамического двигателя с магнитной системой, состоящей из основных магнитов, создающих магнитный поток в рабочих зазорах, концентратов магнитного потока, магнитопроводов, служащих для замыкания магнитной цепи, и дополнительных постоянных магнитов, уменьшающих рассеивание магнитного потока с нерабочих поверхностей концентратов магнитного потока. Такого типа конструкции магнитных систем возбуждения позволяют получить при использовании постоянных магнитов из редкоземельных материалов типа самарий-кобальт или систем железо-неодим-бор магнитную индукцию в рабочих зазорах порядка 1,5 Тл и тем самым значительно повысить быстродействие исполнительных механизмов. По принципу действия электродинамический двигатель аналогичен электрической машине постоянного тока. Под действием вращающих моментов обмотки управления и жестко связанное с ним зеркало-компенсатор 26 совершают движение, пропорциональное входным сигналам по соответствующим координатам, поступающим с прецизионной системы корректировки наведения 4.
Основными факторами, определяющими ошибку сопровождения объекта, на который подается рабочее лазерное излучение, являются ошибка измерителя рассогласования, угловая флуктуация атмосферы, ошибка привода, нескомпенсируемая разъюстировка первого и второго каналов фотоприемного блока.
Ошибка измерителя рассогласования для четырехплощадочного фотоприемного устройства при амплитудной обработке сигналов с площадок в линейной зоне пеленговой характеристики определяется выражением:

где Dкр – диаметр кружка рассеяния (Dкp2=5”, Dкр1=2”);
q – соотношение сигнал/фон на входе фотоприемника (q 10 для первого и второго каналов).
Таким образом, величины среднеквадратической случайной ошибки, определяемой фотоприемниками, составляют:
ФП=0,7”, ФП=0,18”.
Ошибка привода определяется параметрами движения объекта в поле зрения оптической системы информационного блока 1. При малых и средних значениях курсового параметра объекта колебания объекта в поле зрения информационного блока в основном определяется характеристиками привода компенсатора по полной координате и может быть представлена выражением:


Добротность автоследящей системы D=800 ‘/сек, а максимальное значение ошибки привода:

Конечное максимальное значение ошибки, определенное по предлагаемому максимальному значению входного воздействия, может быть представлено среднеквадратичным отклонением:

Значение среднеквадратичного отклонения, определяемого угловой флуктуацией атмосферы при средних значениях турбулентности, составляют: a1 2,2” в спектре частот fa1 (0…100) Гц для рабочей длины волны 1=1,06 мкм, для рабочей длины волны раб2=(7-13) мкм. Таким образом, флуктуация атмосферы на рабочей длине волны второго канала не оказывает существенного влияния на значение ошибки измерения и сопровождения.
При диаметре входного зрачка Dвх=300 мм и перпендикулярной составляющей ветра к линии визирования «объект-фотоприемник» V1=15 м/с верхняя граница частотного спектра угловых флуктуации составляет:

При постоянной времени первой фотоприемной головки не больше 0,4 мс fmaxa1 11 Гц обеспечивается воспроизведение функции измерения угла, обусловленного угловыми флуктуациями атмосферы, и ее составляющая может быть отработана исполнительным приводом. Максимальная ошибка отработки возмущения, вызванного флуктуацией атмосферы, составляет:
A(t)a=Amaxsin2 fat,


Таким образом, среднеквадратичное отклонение, вызванное атмосферной флуктуацией, составит атм1=0,3”.
Конечное значение разъюстировки оптических систем первого и второго каналов определяется примененным измерительным инструментом (автоколлиматор) и качеством оборудования. Максимальная ошибка точных коллиматоров составляет или ее среднеквадратичное отклонение юст=0,04”.
Общая ошибка измерения угловых отклонений первым и вторым каналами представляется как сумма двух равных случайных ошибок измерения по осям координат и характеризуется величиной изм.


Общая ошибка отработки рассогласования приводом оптического компенсатора 25 определяется выражением:

Прецизионная система корректировки наведения обеспечивает выдачу сигнала на вход привода оптического компенсатора, равного разности сигналов со второго и первого фотоприемников с определенным коэффициентом передачи при условии наличия сигнала со второго приемника (наличие теплового пятна).
В формировании теплового пятна на объекте непосредственное участие принимает источник рабочего излучения 9, включающий в себя многоканальный, например, твердотельный лазер, предназначенный для формирования импульсного лазерного излучения с заданными временными, энергетическими и угловыми характеристиками. Многоканальный лазер состоит из нескольких излучателей, собранных в матрицу. Излучатель представляет собой лазер на неодимовом стекле, построенный по схеме «задающий генератор-усилитель» (ЗГ-У). Структурная схема такого излучателя представлена на фиг.5, а оптическая схема – на фиг.6. Оптические оси соответствующих пар ЗГ-У совмещены.
Блок накачки включает в себя секции емкостных накопителей с тиристорным коммутатором, устройством поджига и предназначено для формирования последовательности мощных импульсов для задающего генератора и усилителя лазерных излучателей.
Выбор начала работы каждого модуля осуществляется устройством поджига, которое формирует импульс поджига для всех ламп каждого модуля задающего генератора и усилителя одновременно. Кроме того, одновременно формируется импульс запуска разрядных тиристоров тиристорного коммутатора и тем самым осуществляется разряд соответствующих накопителей через заданный модуль.
Схема для заряда емкостных накопителей многоканального твердотельного лазера может быть построена на основе химических источников тока по комбинированной схеме с использованием в качестве обострителя мощности и источника высоковольтного напряжения батарей молекулярных конденсаторов, выполняющих функции буферного источника энергии для заряда молекулярных конденсаторов. Батарея молекулярных конденсаторов создается на базе емкостных накопителей типа МНЭ – 3/60; аккумуляторные батареи – 10НКБ-90, как буферный источник энергии.
Один из вариантов выполнения блока накачки лазера представлен на фиг.7 и работает следующим образом. В начале работы устройства с координационного блока 6 синхроимпульсы поступают в источник рабочего излучения 9, осуществляя открытие тиристора включения нагрузки 47 и заряд конденсатора шунтирующего 54 до напряжения, превышающего напряжение на молекулярных конденсаторах. После этого тиристор включения нагрузки закрывается. Через время, равное времени заряда конденсатора шунтирующего, на блок поджига поступают синхроимпульсы и происходит пробой импульсных ламп 48, конденсатор шунтирующий начинает разряжаться через лампы. Напряжение на конденсаторе шунтирующем падает и при достижении его напряжения на молекулярных конденсаторах тиристор включения нагрузки 47 открывается и на блоке молекулярных конденсаторов 45 формируется напряжение 3 кВ, которое через открытый тиристор включения нагрузки 48 подключается к уже работающей лампе 48. Далее открывается тиристор отсекающий 50, подключает анодную цепь тиристора включения нагрузки 47 к незаряженному конденсатору запирающему 51, происходит заряд последнего, что сопровождается резким падением напряжения на анодах этих тиристоров. Напряжение на катоде тиристора включения нагрузки 47 оказывается больше, чем на его аноде, и он, закрываясь, отключает импульсную лампу 48 от источника питания 45, и напряжение на его выходе становится равным нулю. Таким образом происходит формирование импульса накачки.
Дроссель шунтирующий 46 установлен для ограничения разрядного тока в цепи. Для разрядки конденсатора запирающего 51 и подготовки его к следующему циклу заряда предусмотрен тиристор переключения 53. Трансформатор поджига 49 представляет собой источник коротких высоковольтных импульсов для начального пробоя импульсной лампы 48.
Вывод излучения каждого излучателя 23 на общую оптическую ось осуществляется с помощью зеркала 21 оптического коммутатора 8. Привод оптического коммутатора 22 может быть построен на базе двигателя постоянного тока ДП-172, используемого в форсированном режиме, для обеспечения требуемых характеристик привода. Режим работы блока оптического коммутатора 8 задается с координационного блока 6. Контроль за точностью вывода излучения каждого излучателя 23 на единую оптическую ось осуществляется с помощью источника контрольного сигнала 55, установленного за каждым излучателем 23 и оптически с ним сопряженного. Излучение источника контрольного сигнала 55 проходит через излучатель, зеркало оптического коммутатора 21, отклоняющую пластину 56 и поступает в фотоэлектрический координатор 57, следуя по тому же оптическому тракту, что и рабочее излучение. Корректировка оптической оси осуществляется приводом оптического коммутатора, который вместе с управляющим сигналом от координационного блока отрабатывает и рассогласование оптических осей излучателей и источника контрольного сигнала. В качестве источника контрольного сигнала 55 может быть использован диод лазерный.
Отклоняющая пластина 56 выполнена в виде зеркала с зональным покрытием или с отверстием в центре, которое пропускает основное рабочее излучение и отклоняет излучение источника контрольного сигнала 55.
Фотоэлектрический координатор 57 представляет собой четырехплощадочный фотоприемник, работающий по длине волны излучения, соответствующей длине волны источника контрольного сигнала, например, кс=0,65 мкм.
Телескоп 13 телескопического устройства 7 осуществляет формирование заданной диаграммы направленности мощного рабочего излучения и представляет собой зеркально-линзовую оптическую систему. В составе телескопа предусмотрен трехкоординатный привод контррефлектора, обеспечивающий угловые наклоны оптической оси телескопа в двух взаимно перпендикулярных плоскостях в пространстве объекта и перефокусировку излучения.
Опорно-поворотное устройство 17, на котором установлен телескоп, обеспечивает вращение телескопа по двум взаимно перпендикулярным осям в заданной рабочей зоне, осуществляет вывод излучения приемопередающего устройства 5 в направлении на объект и транспортировку рабочего излучения к выходному телескопу, т.е. от неподвижной части к подвижной непосредственно по оси вращения, что значительно повышает выходные энергетические параметры устройства.
Применение предлагаемого способа и устройства для его осуществления в системах доставки лазерного излучения на объект позволяет получить следующие результаты:
– обеспечить повышение точности наведения мощного рабочего излучения на объект за счет исключения ошибок в процессе наведения, обусловленных отклонением оси источника рабочего излучения от заданного направления, использования прецизионной системы наведения и удержания лазерного излучения на объекте;
– увеличение плотности мощности на выбранном участке объекта в течение времени воздействия за счет корректировки удержания каждого последующего импульса рабочего излучения на объекте с использованием теплового пятна на объекте в качестве реперной точки;
– повышение эффективности доставки и удержания рабочего излучения на выбранном участке объекта в течение времени воздействия при одновременном повышении плотности мощности излучения на объекте и точности его наведения.
Следовательно, предложенный способ и устройство для его осуществления при использовании дают новый технический результат.
Проведенные на предприятии исследования макетного образца доставки лазерного излучения на объект, реализующего предложенный способ, подтвердили получение новых технических результатов.
ИСТОЧНИКИ ИНФОРМАЦИИ
1. Арбатов А.Г. и др. Космическое оружие: дилемма безопасности. Под ред. Е.П.Велихова М.: Мир, 1986 г.
2. Авторское свидетельство, СССР №1682096, МКИ G 01 S 17/00, 1990 г.
3. Белостоцкий Б.Р. и др. Основы лазерной техники. Твердотельные ОКГ. М.: Советское радио, 1972 г.
4. Гуревич А.С. и др. Лазерное излучение в турбулентной атмосфере. М.: Наука, 1976 г.
5. Зуев В.Е. Распространение видимых и инфракрасных волн в атмосфере. М.: Советское радио, 1970 г.
6. Зуев В.Е. и др. Оптика турбулентной атмосферы. Л.: Гидрометеоиздат, 1988 г.
7. Патент РФ №2110079, МПК G 01 S 17/00, а.з. №5100471/22, 1991 г.
8. Патент РФ №2191406, МПК G 01 S 17/00, Бюл. №29, 2002 г. (прототип).
9. Проектирование и эксплуатация лазерных приборов в судостроении. Справочник. М.: Судостроение, 1986 г.
10. Смит Д.К. Распространение мощного лазерного излучения. Тепловое искажение пучка. ТИИЭР №12, 1977 г.
11. Шмелев К.Д., Королев Г.В. Источники электропитания лазеров. М.: Энергоиздат, 1981 г.
Формула изобретения
1. Способ доставки лазерного излучения на объект, включающий формирование серии импульсов лазерного излучения с длиной волны 1 на объект с образованием на нем теплового пятна с последующим приемом отраженного излучения, отличающийся тем, что прием отраженного от объекта излучения осуществляют на двух длинах волн 1 и 2 с определением координат направления лазерного излучения по 1 и координат центра теплового пятна на объекте по 2 соответственно, при этом каждый последующий импульс лазерного излучения формируют, осуществляя корректировку его доставки по предыдущему импульсу согласно формулы:
U(х,у)=U 1(x,у)-U 2(x,у), где
U(x,у) – корректирующий угловой сдвиг направления лазерного излучения по координатам X, Y;
U 1(x,у) – координаты направления лазерного излучения, полученные по длине волны 1;
U 2(x,у) – координаты направления центра теплового пятна на объекте по длине волны 2.
2. Устройство для доставки лазерного излучения на объект, содержащее оптически сопряженные приемопередающее устройство, телескопическое устройство, источник рабочего излучения и фотоприемный блок, отличающееся тем, что введены оптически сопряженные блок оптического коммутатора, информационное устройство, блок оптического компенсатора, а также координационный блок и прецизионная система корректировки наведения, при этом блок оптического компенсатора оптически связан с информационным устройством и фотоприемным блоком и подключен к выходу прецизионной системы корректировки наведения, блок оптического коммутатора оптически сопряжен с телескопическим устройством и источником рабочего излучения и подключен к первому выходу координационного блока, вход координационного блока подключен к приемопередающему устройству, а второй и третий его выходы – к источнику рабочего излучения и прецизионной системы корректировки наведения соответственно, информационное устройство оптически сопряжено с телескопическим устройством.
3. Устройство по п.2, отличающееся тем, что телескопическое устройство выполнено в виде телескопа, установленного на опорно-поворотном устройстве с возможностью перемещения по азимуту и углу места, системы поворотных оптических элементов и приводов горизонтального и вертикального наведения, при этом система поворотных оптических элементов оптически сопряжена с телескопом и установлена внутри опорно-поворотного устройства, приводы горизонтального и вертикального наведения установлены на опорно-поворотном устройстве и телескопе соответственно, а их входы подключены к приемопередающему устройству, система поворотных оптических элементов оптически сопряжена с блоком оптического коммутатора.
4. Устройство по п.3, отличающееся тем, что телескоп телескопического устройства выполнен в виде оптически сопряженных и установленных на одной оптической оси контррефлектора в виде гиперболического зеркала, рефлектора в виде параболического зеркала с отверстием в центре и окуляра.
5. Устройство по п.4, отличающееся тем, что контррефлектор телескопа телескопического устройства установлен с возможностью перемещения вдоль оптической оси.
6. Устройство по п.4, отличающееся тем, что контррефлектор телескопа телескопического устройства установлен с возможностью наклона по двум ортогонально расположенным осям Х и Y.
7. Устройство по п.3, отличающееся тем, что система поворотных оптических элементов телескопического устройства выполнена в виде последовательно установленных и оптически сопряженных трех зеркальных пластин, оптически сопряженных с оптическим коммутатором и окуляром.
8. Устройство по п.3, отличающееся тем, что приводы горизонтального и вертикального наведения телескопического устройства выполнены по безредукторной схеме.
9. Устройство по п.8, отличающееся тем, что привод горизонтального наведения телескопического устройства выполнен в виде моментного двигателя с полым ротором кольцевой конструкции, на котором смонтировано опорно-поворотное устройство.
10. Устройство по п.2, отличающееся тем, что блок оптического коммутатора выполнен в виде привода и установленного на нем подвижного зеркала для оптического сопряжения источника рабочего излучения с телескопическим устройством.
11. Устройство по п.2, отличающееся тем, что приемопередающее устройство выполнено в виде приемного устройства и оптического локатора, жестко связанных между собой и смонтированных на телескопе телескопического устройства.
12. Устройство по п.2, отличающееся тем, что информационное устройство выполнено на базе телескопа, размещенного на телескопическом устройстве.
13. Устройство по п.12, отличающееся тем, что телескоп информационного устройства выполнен по схеме Кассегрена.
14. Устройство по п.2, отличающееся тем, что блок оптического компенсатора выполнен в виде двух приводов оптического компенсатора и установленных на них двух подвижных зеркал для оптического сопряжения информационного блока с фотоприемным блоком.
15. Устройство по п.14, отличающееся тем, что приводы зеркал блока оптического компенсатора выполнены на базе электромагнитных одноосных исполнительных механизмов, на поворотные площадки которых установлены плоские зеркала.
16. Устройство по п.2, отличающееся тем, что блок оптического компенсатора выполнен в виде подвижного зеркала, установленного с возможностью перемещения относительно двух взаимно перпендикулярных осей, и связанного с ним привода оптического компенсатора.
17. Устройство по п.2, отличающееся тем, что фотоприемный блок содержит два канала приема лазерного излучения на длинам волн 1 и 2 соответственно, оптически сопряженных со спектроделительным элементом, при этом первый канал на длине волны излучения 1 состоит из последовательно соединенных оптической системы на длине волны 1, светоделителя, к выходам которого подсоединены первая и вторая фотоприемные головки, а второй канал на длине волны излучения 2 состоит из последовательно соединенных оптической системы на длине волны 2, модулятора и третьей фотоприемной головки, выходы первой, второй и третьей фотоприемных головок подключены к прецизионной системе корректировки наведения.
18. Устройство по п.17, отличающееся тем, что первая и вторая фотоприемные головки фотоприемного блока выполнены в виде параллельных пластин, развернутых перпендикулярно друг другу и параллельных осям координат Х и Y устройства.
19. Устройство по п.17, отличающееся тем, что третья фотоприемная головка фотоприемного блока выполнена в виде четырехплощадочного фотоприемника, центр фоточувствительных площадок которого совмещен с оптической осью фотоприемного блока, а линии раздела площадок совпадают с осями координат Х и Y устройства.
20. Устройство по п.2, отличающееся тем, что прецизионная система корректировки наведения выполнена в виде двух блоков обработки сигналов, причем вход первого подключен к выходам первой и второй фотоприемных головок, а вход второго подключен к выходу третьей фотоприемной головки фотоприемного блока, выходы блоков обработки сигналов подключены к блоку оптического компенсатора.
21. Устройство по п.2, отличающееся тем, что источник рабочего излучения выполнен в виде матрицы параллельно установленных и оптически сопряженных излучателей многоканального лазера и подключенного к нему блока накачки.
22. Устройство по п.21, отличающееся тем, что блок накачки источника рабочего излучения выполнен в виде последовательно соединенных дросселя нагрузки, тиристора включения нагрузки, импульсной лампы, трансформатора поджига и подключенных к источнику питания, а также последовательно соединенных тиристора отсекающего и конденсатора запирающего, подключенных параллельно источнику питания и дросселю нагрузки, последовательно соединенных дросселя шунтирующего и тиристора переключения, подключенных параллельно конденсатору запирающему, и конденсатора шунтирующего, подключенного параллельно импульсной лампе и трансформатору поджига.
23. Устройство по п.21, отличающееся тем, что излучатель многоканального лазера источника рабочего излучения выполнен на неодимовом стекле и построен по схеме «задающий генератор-усилитель».
24. Устройство по п.21, отличающееся тем, что каждый излучатель источника рабочего излучения дополнительно содержит оптически с ним связанный источник контрольного сигнала, а блок оптического коммутатора дополнительно содержит отклоняющую пластину и оптически с ней сопряженный фотоэлектронный координатор, выход которого подключен к приводу оптического коммутатора, при этом отклоняющая пластина установлена между зеркалом оптического коммутатора и телескопическим устройством и оптически с ними сопряжена.
25. Устройство по п.24, отличающееся тем, что источник контрольного сигнала выполнен на базе лазерного диода.
26. Устройство по п.24, отличающееся тем, что фотоэлектрический координатор выполнен в виде четырехплощадочного фотоприемника с длиной волны приема излучения, соответствующей длине волны излучения источника контрольного сигнала.
27. Устройство по п.10, отличающееся тем, что подвижное зеркало блока оптического коммутатора выполнено в виде плоскопараллельной пластины с зональным покрытием.
28. Устройство по п.10, отличающееся тем, что подвижное зеркало блока оптического коммутатора выполнено с центральным сквозным каналом.
29. Устройство по п.10, отличающееся тем, что привод блока оптического коммутатора выполнен на основе двигателя постоянного тока, используемого в форсированном режиме.
30. Устройство по п.14, отличающееся тем, что привод компенсатора блока оптического компенсатора построен на базе электродинамического двигателя.
РИСУНКИ
|