|
|
(21), (22) Заявка: 2004107896/11, 18.03.2004
(24) Дата начала отсчета срока действия патента:
18.03.2004
(43) Дата публикации заявки: 20.10.2005
(45) Опубликовано: 20.02.2006
(56) Список документов, цитированных в отчете о поиске:
RU 2219108 С1, 20.12.2003. RU 2207514 С1, 27.06.2003. RU 2061965 С 1,10.06.1996. RU 20592 U1, 10.11.2001.
Адрес для переписки:
140182, Московская обл., г. Жуковский, ул. Туполева, 18, ФГУП “НИИАО”, патентный отдел, Л.Е. Евтееву
|
(72) Автор(ы):
Базылев Юрий Игоревич (RU)
(73) Патентообладатель(и):
Федеральное Государственное Унитарное Предприятие Научно-Исследовательский Институт Авиационного Оборудования (RU)
|
(54) ПУЛЬТ ВЫБОРА СИСТЕМ
(57) Реферат:
Изобретение относится к области авиационного приборостроения. Предложенное устройство является пультом выбора систем-датчиков для системы индикации параметров летательного аппарата. Пульт содержит микроконтроллер с долговременным запоминающим устройством, включающим записанную программу, оперативным запоминающим устройством и аналого-цифровым преобразователем. Энергонезависимое запоминающее настройки устройство связано с микроконтроллером через синхронный последовательный интерфейс. Нажимные кнопки систем-датчиков подключены к портам ввода-вывода микроконтроллера. Индикатор номера выбранной системы-датчика подключен к шине данных микроконтроллера. Фотодатчики подключены к аналого-цифровому преобразователю микроконтроллера. Имеется также включенная между микроконтроллером и системой индикации интерфейсная часть, выполненная с возможностью передачи и приема сообщений последовательным кодом. Изобретение позволяет повысить безопасность полетов. 3 ил. 
Изобретение относится к области авиационного приборостроения. Может найти применение в качестве прибора для указания системе индикации летательного аппарата от какой системы-датчика брать параметры для индикации. Управляет приемом данных от следующих систем:
ВСС – вычислительная система самолетовождения;
ИНС – инерциальная навигационная система;
СВС – система воздушных сигналов;
ILS – система посадки метрового диапазона;
РВ – радиовысотомер;
ДАУ – датчик аэродинамических углов.
Позволяет принудить систему индикации принимать данные только от указанных пилотом систем. Это делается, чтобы блокировать данные от неисправной системы.
Сведений об аналогах с таким же назначением, как у пульта выбора систем обнаружить не удалось.
Цель предлагаемого изобретения – повысить безопасность полетов.
На современных коммерческих самолетах всегда устанавливается не менее двух однотипных систем, выдающих пилотажные параметры. Система электронной индикации, принимая пилотажные параметры от систем датчиков, сравнивает параметры между собой. Если расхождение параметров больше допустимого, то на индикаторы пилотов выводятся предупреждения о недостоверности этого параметра. Так как система индикации определяет исправность систем датчиков по формальным признакам, то она не всегда может выбрать и индицировать верное значение параметра. Для индикатора первого пилота “основной” назначена одна система-датчик, а для второго – другая. Если система индикации не может определить: какая из систем-датчиков выдает неверное значение, то на индикатор выводится значение, выдаваемое “основной” системой-датчиком. Таким образом, при неисправности на индикатор одного из пилотов выводится верное значение, а на индикатор другого – ошибочное. Безопасность полетов понижается, так как один из пилотов не имеет важных пилотажных параметров. До появления пульта выбора систем пилот не имел возможности отключить систему-датчик, выдающую неверное значение параметра. Сейчас пилот через пульт выбора систем указывает системе индикации: от какой из однотипных систем датчиков принимать информацию. Другие системы-датчики игнорируются системой индикации. Таким образом, даже если останется одна правильно работающая система-датчик, то верная информация от нее выводится на индикаторы обоих пилотов, что облегчает условия работы пилотов и повышает безопасность полетов.
Для максимального сокращения глубины пульта пульт разделен на две части: лицевую и интерфейсную.
Внешний вид лицевой части пульта показан на фиг.1. На ней имеются кнопки: ВСС; ИНС; СВС; ILS; РВ; ДАУ1; ДАУ2; АВТ; +; -, индикатор на шестнадцать знакомест и два фотодатчика. Кнопка “АВТ” служит для возврата в автоматический режим работы, кнопками “+” и “-” регулируется яркость индикатора пульта. Остальные кнопки выбирают соответствующие системы. Габаритные размеры лицевой части пульта составляют 64×146×43. Существующие на сегодняшний день технологии не позволили разместить в этих размерах всю необходимую аппаратуру. Поэтому формирователь последовательного кода по ГОСТ 18977-79 [1] вынесен в интерфейсную часть. Интерфейсная часть представляет собой отдельный конструктив, к которому подключены две лицевые части, а при необходимости могут быть подключены и другие приборы. В результате использования такого решения удалось снизить глубину прибора (от привалочной плоскости) с обычных 200 до 35 мм. Приборы с такой маленькой глубиной можно устанавливать не только на приборной доске, но даже на внутренней обшивке между силовыми элементами, т.е. освобождается дефицитный внутренний объем кабины пилотов.
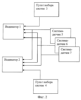
Схема подключения пульта к системе индикации показана на фиг.2. Система индикации отображает необходимые пилоту навигационные, пилотажные и другие параметры. Система индикации состоит из нескольких индикаторов (до 5 шт.), из которых показаны два – индикатор 1 и 2, принимает и индицирует параметры от систем-датчиков 5, 6, 7. К индикаторам каждого пилота подключен пульт выбора систем 3 или 4. Пока в работу не вмешивается пульт выбора систем 3 и 4, индикаторы в соответствии с встроенным алгоритмом сами выбирают исправную систему-датчик. В случае подозрения на неисправность пилот выбирает систему-датчик, несколько раз нажимая на необходимую кнопку. Например, нажимает ВСС два раза, выбирая тем самым то, что система индикации принимает параметры только от ВСС2, игнорируя параметры от ВСС1 и ВССЗ. Над кнопкой ВСС, на индикаторе пульта высвечивается номер выбранной системы “2”. Программное обеспечение индикатора, приняв указание от пульта выбора систем, индицирует параметры только от ВСС2. Чтобы вернуться к нормальному режиму работы, пилот нажимает кнопку “АВТ” и кнопку ВСС. То есть пульт выбора систем не переключает входы системы индикации, а только выдает указание: от каких систем-датчиков параметры считать верными. При этом надежность трактов передачи данных от систем-датчиков до системы индикации не уменьшается, так как пульт выбора систем не входит в эти тракты. В случае отказа пульта выбора систем система индикации будет функционировать в штатном режиме.
Функциональная схема лицевой части пульта показана на фиг.3. Пульт содержит: 11 кнопки, 12 индикатор пульта (не входящий в систему индикации самолета), 13 фотодатчики, 14 микроконтроллер, включающий в себя узлы 15, 16, 17, 15 долговременное запоминающее устройство, 16 оперативное запоминающее устройство, 17 аналого-цифровой преобразователь, 18 энергонезависимое запоминающее устройство, 19 блок питания, 20 интерфейсная часть, 21 входные и выходные каналы по ГОСТ 18977-79. Кнопки 11 подключены к портам ввода вывода микроконтроллера 14. Индикатор пульта 12 подключен к шине данных микроконтроллера 14. Фотодатчики подключены к аналого-цифровому преобразователю 17, находящемуся в составе микроконтроллера 14. Энергонезависимое запоминающее устройство 18 подключено к микроконтроллеру 14 через синхронный последовательный интерфейс. Интерфейсная часть подключена к микроконтроллеру 14.
Работа пульта. Микроконтроллер 14 под управлением программы, записанной во встроенное долговременное запоминающее устройство 15, производит постоянный опрос кнопок 11. В случае обнаружения нажатой кнопки на индикатор пульта 12 выводится номер выбранной системы. Микроконтроллер 14 через интерфейсную часть 20 кодом, последовательным по ГОСТ 18977-79, передает указание системе индикации индицировать параметры от выбранной системы-датчика. В энергонезависимом запоминающем устройстве 19 хранятся персональные настройки, например установленная яркость индикатора и сведения об отказах, обнаруженных самоконтролем. Принимаемая и передаваемая информация размещается в специально выделенной области ОЗУ 16. Необходимая яркость индикатора пульта 12 устанавливается кнопками “+” и “-“. Сигнал от фотодатчика 13 повышает или понижает яркость индикатора в зависимости от внешнего освещения. Два фотодатчика установлены для сравнения их значений между собой с целью обнаружения неисправностей фотодатчиков. Блок питания 19 преобразует бортовую сеть 27 В в 5 В вторичного питания. Микроконтроллер 14 передает и принимает данные к и от системы индикации через интерфейсную часть 20. Интерфейсная часть 20 выдает и принимает сообщения кодом, последовательным по ГОСТ 18977-79. Входные и выходные каналы 21 подключены на самолете к системе индикации.
В настоящее время изготовлен действующий макет пульта выбора систем. Работоспособность выбранных технических решений продемонстрирована заказчику. Производится отладка программного обеспечения. Разработка пульта ведется для модернизированной системы индикации самолета ТУ-214.
Литература
1. ГОСТ 18977-79 Комплексы бортового оборудования самолетов и вертолетов. Типы функциональных связей, виды и уровни электрических сигналов. Москва. Государственный комитет СССР по стандартам. 1979 г.
Формула изобретения
Пульт выбора систем-датчиков для системы индикации параметров летательного аппарата, включающий микроконтроллер с долговременным запоминающим устройством, включающим записанную программу, оперативным запоминающим устройством и аналого-цифровым преобразователем, энергонезависимое запоминающее настройки устройство, связанное с микроконтроллером через синхронный последовательный интерфейс, нажимные кнопки систем-датчиков, подключенные к портам ввода-вывода микроконтроллера, индикатор номера выбранной системы-датчика, подключенный к шине данных микроконтроллера, фотодатчики, подключенные к аналого-цифровому преобразователю микроконтроллера, а также включенную между микроконтроллером и системой индикации интерфейсную часть, выполненную с возможностью передачи и приема сообщений последовательным кодом.
РИСУНКИ
MM4A – Досрочное прекращение действия патента СССР или патента Российской Федерации на изобретение из-за неуплаты в установленный срок пошлины за поддержание патента в силе
Дата прекращения действия патента: 19.03.2007
Извещение опубликовано: 20.03.2008 БИ: 08/2008
NF4A Восстановление действия патента СССР или патента Российской Федерации на изобретение
Дата, с которой действие патента восстановлено: 27.03.2008
Извещение опубликовано: 27.03.2008 БИ: 09/2008
|
|