|
|
(21), (22) Заявка: 2004132521/11, 29.10.2004
(24) Дата начала отсчета срока действия патента:
29.10.2004
(45) Опубликовано: 10.02.2006
(56) Список документов, цитированных в отчете о поиске:
RU 2206467 C1, 20.06.2003. US 3690695 A, 12.09.1972. US 2003146610 A1, 07.08.2003. US 2002079679 A1, 27.06.2002.
Адрес для переписки:
198217, Санкт-Петербург, б-р Новаторов, 100, кв.79, Н.Н. Петухову
|
(72) Автор(ы):
Петухов Николай Николаевич (RU)
(73) Патентообладатель(и):
Петухов Николай Николаевич (RU)
|
(54) СПОСОБ ГЕНЕРИРОВАНИЯ ПОТОКА ГАЗА ДЛЯ НАПОЛНЕНИЯ ГИБКИХ ОБОЛОЧЕК СИСТЕМ БЕЗОПАСНОСТИ
(57) Реферат:
Изобретение относится к системам безопасности с надувной оболочкой, предназначенным, в частности, для спасения транспортных средств в аварийных ситуациях. В соответствии с изобретением измеряют параметры окружающей среды и объекта, на котором установлена система безопасности, определяют по измеренным параметрам необходимую скорость потока и объем газа. В зависимости от необходимой скорости потока и объема газа выбирают тип источников газа. Осуществляют импульсную подачу потока газа в оболочку от выбранных источников, при этом одновременно с подачей газа измеряют параметры окружающей среды и объекта, на котором установлена система безопасности, и по измеренным параметрам определяют необходимый режим подачи газа. Следующий тип источников газа вводят в действие в соответствии с выбранным режимом. Изобретение позволяет повысить быстродействие, надежность и точность управления потоком газа, наполняющего гибкие оболочки, в зависимости от параметров внешней среды и объекта, а также сохранность гибких оболочек при одновременном их взаимодействии с потоком подаваемого газа и внешней средой. 4 з.п. ф-лы, 1 ил. 
Изобретение относится к управлению системами безопасности с надувной оболочкой, предназначенным, в частности, для спасения транспортных средств в аварийных ситуациях.
Из уровня техники известен аппарат для наполнения газом предохранительных подушек системы безопасности транспортного средства по SU 1795617 А1, 15.10.1994, который срабатывает при ударе автомобиля о преграду. При этом происходит срабатывание электровоспламенителей газогенераторных устройств, после сгорания газообразующего материала воздух из газового баллона поступает в полость предохранительной подушки. В случае отказа элементов расфиксации баллона, например при несрабатывании электровоспламенителя, открывается дополнительный клапан выпуска воздуха из баллона.
Способ работы аппарата для наполнения газом предохранительных подушек системы безопасности транспортного средства не предусматривает импульсной подачи потока газа в оболочку, а также регулирования скорости потока подаваемого газа и объема последнего.
Наиболее близким к заявленному изобретению является способ приведения в состояние готовности надувной оболочки устройства безопасности по RU 2206467 С2, 20.06.2003. Способ включает регулируемое наполнение газом оболочки, при этом импульсная подача потока газа в оболочку с управляемой длительностью импульсов и промежутков между ними позволяет регулировать в широком диапазоне скорость наполнения оболочки и избыточное давление в надутой оболочке. Потоком газа через впускное отверстие оболочки управляет клапанное устройство, запорный орган которого открывает и закрывает проходное сечение клапана.
Такой способ не обеспечивает необходимой надежности управляемого генерирования потока газа для наполнения гибких оболочек, поскольку управление осуществляется одним клапанным устройством, при выходе из строя которого управление потоком газа от источника становится невозможным, кроме того, использование одного источника газа также отрицательно влияет на надежность.
Задачей изобретения является создание простого и эффективного способа генерирования потока газа для наполнения гибких оболочек систем безопасности.
Технический результат, обеспечиваемый заявляемым изобретением, заключается в повышении быстродействия, надежности и точности управления потоком газа, наполняющим гибкие оболочки, в зависимости от параметров внешней среды и объекта, а также в обеспечении сохранности гибких оболочек при одновременном взаимодействии последних с потоком подаваемого газа и внешней средой.
Известный способ, заключающийся в измерении параметров окружающей среды и объекта, на котором установлена система безопасности, определении по измеренным параметрам необходимой скорости потока и объема газа, осуществлении импульсной подачи потока газа в оболочку с управляемой длительностью импульсов и промежутков между ними, для решения вышепоставленной задачи дополнен следующими операциями: в зависимости от необходимой скорости потока и объема газа выбирают тип источников газа, формируют сигнал на включение выбранных источников, осуществляют импульсную подачу газа в гибкие оболочки от выбранных источников, одновременно с подачей газа измеряют параметры окружающей среды и объекта, на котором установлена система безопасности, по измеренным параметрам определяют необходимый режим подачи газа, в соответствии с выбранным режимом вводят в действие следующий тип источников газа, прерывают подачу газа либо вводят в действие резервные источники газа.
Кроме того, в частных случаях реализации способа при необходимости высоких скоростей потока газа выбирают пиротехнический газовый генератор.
При снижении потребной скорости потока газа и необходимости плавной регулировки импульсной подачи потока газа выбирают емкости со сверхуплотненным легким газом.
При недостаточном объеме газа или в случае выхода из строя выбранного источника используют химический газовый генератор.
При необходимости наполнения гибких оболочек дыхательной газовой смесью выбирают герметичные емкости со сверхуплотненной газовой смесью для дыхания и/или химический генератор кислорода.
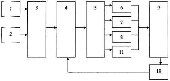
Осуществление заявляемого способа поясняется на примере работы системы (фиг.1).
Система генерирования потока газа для наполнения гибких оболочек содержит датчики параметров внешней среды 1 и датчики параметров спасаемого объекта 2, соединенные с блоком вычисления необходимой скорости потока и необходимого объема газа 3, выход которого соединен с одним из входов блока задания режимов подачи газа 4, выход которого через устройство коммутации 5 соединен с устройствами приведения в действие пиротехнического газового генератора 6, емкости со сверхуплотненным легким газом 7, емкости со сверхуплотненной газовой смесью для дыхания 11 и химического газового генератора 8, поток газа от которых подается в гибкие оболочки 9, содержащие измеритель давления внутри оболочек 10, выход которого соединен с входом блока задания режимов подачи газа 4.
При использовании системы на летательном аппарате блок вычисления необходимой скорости потока и необходимого объема газа 3 и блок задания режимов подачи газа 4 могут быть реализованы при помощи бортового компьютера, который собирает информацию об условиях полета.
Если система используется на этапе спуска летательного аппарата, входящего в атмосферу, то необходима быстрая и точная корректировка изменения потока газа и объема раскрывающихся гибких оболочек, следовательно, режим регулирования подачи газа должен обеспечивать сверхбыстрое увеличение объема при учете прочностных характеристик надуваемых оболочек. В данном случае в качестве источника газа целесообразно использовать серию управляемых микровзрывов от пиротехнического генератора газа. Микропорций газа будет вполне достаточно для обеспечения надува оболочек в разреженной атмосфере, кроме того, они не смогут повредить гибкую оболочку, а скорости последовательных микровзрывов будет достаточно, чтобы обеспечить быстрое раскрытие системы безопасности.
При попадании летательного аппарата в более плотные слои атмосферы наружное давление среды на гибкие оболочки системы безопасности увеличивается, появляется необходимость дополнительного увеличения объема газа, но необходимость в высокой скорости подачи потока газа отсутствует. В такой ситуации целесообразно использовать в качестве источника газа емкости со сверхуплотненным инертным газом, например гелием.
При необходимости дополнительного повышения давления в оболочках перед посадкой либо в случае выхода из строя какого-либо из источников газа целесообразно использовать химический генератор газа. Такой вид источника газа может быть выполнен в виде микрохимреакторов, что позволит уменьшить габариты и вес дублирующего устройства.
Кроме того, все вышеупомянутые источники могут быть выполнены в виде одного комбинированного источника газа.
Регулирование длительности импульсов и промежутков между ними может осуществляться включением и выключением выбранных источников по программе, задаваемой блоком задания режимов подачи газа 4.
Способ может быть применен для дифференцированного наполнения газом всех видов гибких оболочек, входящих в систему безопасности. Например, емкости со сверхуплотненным инертным газом удобно использовать для быстрого раскрытия дополнительных гибких оболочек парашютной системы. При необходимости перед посадкой описанным выше способом надувают также гибкие оболочки – амортизаторы, расположенные внутри и снаружи летательного аппарата, которые кроме амортизации могут обеспечивать плавучесть последнего в случае приводнения.
Источник газа для дыхания, например емкости с газовой смесью для дыхания или химический генератор кислорода, необходим для приведения в действие гибких оболочек системы жизнеобеспечения экипажа и пассажиров в случае разреженной атмосферы или затопления при приводнении.
Таким образом, как показано в приведенном примере, способ генерирования потока газа для наполнения гибких оболочек систем безопасности обеспечит повышение быстродействия, надежности и точности управления потоком газа, наполняющим гибкие оболочки, в зависимости от параметров внешней среды и объекта, а также сохранность гибких оболочек при одновременном взаимодействии последних с потоком подаваемого газа и внешней средой.
Формула изобретения
1. Способ генерирования потока газа для наполнения гибких оболочек систем безопасности, заключающийся в измерении параметров окружающей среды и объекта, на котором установлена система безопасности, определении по измеренным параметрам необходимой скорости потока и объема газа, осуществлении импульсной подачи потока газа в оболочку с управляемой длительностью импульсов и промежутков между ними, отличающийся тем, что в зависимости от необходимой скорости потока газа и объема газа выбирают тип источников газа, формируют сигнал на включение выбранных источников, осуществляют импульсную подачу газа в гибкие оболочки от выбранных источников, одновременно с подачей газа измеряют параметры окружающей среды и объекта, на котором установлена система безопасности, по измеренным параметрам определяют необходимый режим подачи газа, в соответствии с выбранным режимом вводят в действие следующий тип источников газа, прерывают подачу газа либо вводят в действие резервные источники газа.
2. Способ по п.1, отличающийся тем, что при необходимости высоких скоростей потока газа выбирают пиротехнический газовый генератор.
3. Способ по п.1, отличающийся тем, что при снижении потребной скорости потока газа и необходимости плавной регулировки импульсной подачи потока газа выбирают емкости со сверхуплотненным легким газом.
4. Способ по п.1, отличающийся тем, что при недостаточном объеме газа или в случае выхода из строя выбранного источника используют химический газовый генератор.
5. Способ по п.1, отличающийся тем, что для наполнения гибких оболочек газовой смесью для дыхания, выбирают герметичные емкости со сверхуплотненной газовой смесью для дыхания и/или химический генератор кислорода.
РИСУНКИ
|
|