|
|
(21), (22) Заявка: 2003133307/11, 14.11.2003
(24) Дата начала отсчета срока действия патента:
14.11.2003
(45) Опубликовано: 20.08.2005
(56) Список документов, цитированных в отчете о поиске:
SU 313730 А, 07.09.1971. RU 2179939 С2, 27.02.2002. US 3710886 А, 16.01.1973.
Адрес для переписки:
390014, г.Рязань, Рязанский военный автомобильный институт, НИО, А.Д. Герасимову
|
(72) Автор(ы):
Надеждин С.В. (RU), Васильченков В.Ф. (RU), Гоняев В.С. (RU)
(73) Патентообладатель(и):
Рязанский военный автомобильный институт (RU)
|
(54) ТРАНСМИССИЯ ГУСЕНИЧНОЙ МАШИНЫ
(57) Реферат:
Изобретение относится к транспортному машиностроению, а именно к трансмиссии гусеничной машины. Сущность изобретения заключается в том, что трансмиссия гусеничной машины содержит трехзвенные суммирующие планетарные бортовые редукторы, эпициклические зубчатые колеса которых соединены одно с другим валом и далее через ступенчатую коробку передач связаны с двигателем. Водила соединены с ведущими колесами гусеничной машины, причем они снабжены тормозами для их связи с корпусом трансмиссии. Солнечные шестерни через паразитную шестерню связаны одна с другой зубчатыми передачами посредством промежуточного вала, который связан с двигателем через регулируемую реверсивную гидрообъемную передачу. Трансмиссия дополнительно снабжена вторым промежуточным валом, связанным с одной стороны через полумуфты с первым промежуточным валом, а с другой стороны зубчатыми передачами с солнечной шестерней, которая снабжена дополнительным зубчатым венцом для зацепления с упомянутой паразитной шестерней. Техническим результатом является повышение тягово-скоростных свойств гусеничной машины за счет использования двух потоков мощности, передаваемых от двигателя на суммирующие планетарные бортовые редукторы и далее к ведущим колесам при прямолинейном движении. 1 ил. 
Изобретение относится к транспортному машиностроению, а именно к трансмиссии гусеничной машины, снабженной двухпоточным механизмом передач и поворота с гидрообъемной передачей.
Известны трансмиссии гусеничных машин, содержащие трехзвенные суммирующие планетарные бортовые редукторы, эпициклические зубчатые колеса которых соединены одно с другим валом и далее через ступенчатую коробку передач связаны с двигателем, водила соединены с ведущими колесами гусеничной машины, причем они снабжены тормозами для их связи с корпусом трансмиссии, а солнечные шестерни через паразитную шестерню соединены одно с другим зубчатыми передачами через промежуточный вал, который посредством зубчатой передачи связан с двигателем через регулируемую реверсивную гидрообъемную передачу, состоящую из насоса и гидромотора, снабженную муфтой для связи гидромотора через зубчатые передачи с валом эпициклических зубчатых колес бортовых редукторов и муфтой, установленной в кинематической цепи между гидромотором и промежуточным валом для разобщения их связей (патент СССР №313730, МПК B 62 d 11/18, 1971 г.).
Указанное техническое решение является наиболее близким к заявленному по технической сути и достигаемому результату. Однако в такой трансмиссии гидрообъмная передача служит для осуществления поворота гусеничной машины и получения режима бесступенчатого уменьшения скорости (бесступенчатого ходоуменьшителя). Также в такой трансмиссии неполностью используются возможности получения высоких скоростей движения, которые существенно влияют на маневренность гусеничных машин.
Технический результат изобретения направлен на повышение тягово-скоростных свойств гусеничной машины за счет использования двух потоков мощности, передаваемых от двигателя на суммирующие планетарные бортовые редукторы и далее к ведущим колесам при прямолинейном движении.
Технический результат достигается тем, что трансмиссия гусеничной машины, содержащая трехзвенные суммирующие планетарные бортовые редукторы, эпициклические зубчатые колеса которых соединены одно с другим валом и далее через ступенчатую коробку передач связаны с двигателем, водила соединены с ведущими колесами гусеничной машины, причем они снабжены тормозами для их связи с корпусом трансмиссии, а солнечные шестерни через паразитную шестерню связаны одна с другой зубчатыми передачами посредством промежуточного вала, который связан с двигателем через регулируемую реверсивную гидрообъемную передачу, при этом она дополнительно снабжена вторым промежуточным валом, связанным с одной стороны через полумуфты с первым промежуточным валом, а с другой стороны зубчатыми передачами с солнечной шестерней, которая снабжена дополнительным зубчатым венцом для зацепления с упомянутой паразитной шестерней.
Отличительными признаками от прототипа является то, что трансмиссия дополнительно снабжена вторым промежуточным валом, связанным с одной стороны через полумуфты с первым промежуточным валом, а с другой стороны зубчатыми передачами с солнечной шестерней, которая снабжена дополнительным зубчатым венцом для зацепления с упомянутой паразитной шестерней.
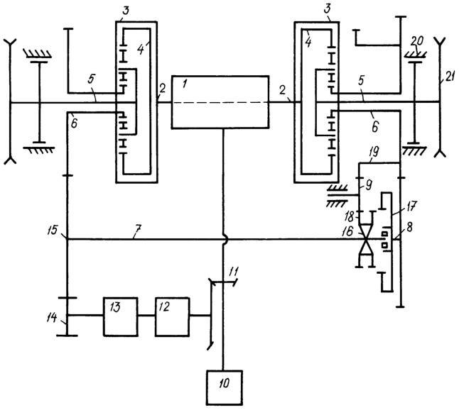
На чертеже схематично изображена предлагаемая трансмиссия.
Ступенчатая коробка передач 1 с помощью вала 2 соединена с трехзвенными суммирующими планетарными редукторами 3, у которых эпициклические зубчатые колеса 4 связаны с валом 2 коробки передач. Водила 5 соединены с ведущими колесами 21. Солнечные шестерни 6 зубчатыми передачами связаны одна с другой через промежуточный валы 7 и 8, полумуфты 16, 17 и паразитную шестерню 9. С валом двигателя 10 через коническую передачу 11 соединен регулируемый реверсивный гидровлический насос 12 гидрообъемной передачи, гидромотор 13 которой шестернями 14 и 15 связан с промежуточным валом 7 и далее с помощью зубчатых полумуфт 16 и 17 с промежуточным валом 8. На зубчатой полумуфте 16 закреплена шестерня 18, предназначенная для зацепления через паразитную шестерню 9 с дополнительным зубчатым венцом 19, прикрепленным к солнечной шестерни 6. Валы водил 5 снабжены тормозами 20 для их остановки с целью поворота гусеничной машины при работе гидрообъемной передачи на режиме повышения скорости.
Гусеничная машина с прилагаемой трансмиссией может работать в двух режимах: транспортном и повышения скорости.
При прямолинейном движении гусеничной машины в транспортном режиме полумуфты 16 и 17 разомкнуты, а шестерни 9, 18 и зубчатый венец 19 находятся в зацеплении, гидронасос 12 выведен на нулевую подачу. В этом случае крутящий момент от двигателя 10 через коробку перед 1 передается эпициклическим зубчатым колесам 4 и далее через водила 5 – ведущим колесам. При этом солнечные шестерни 6 заторможены благодаря их связи одна с другой и с гидромотором 13, создающим тормозной момент, исключающий явление неустойчивости прямолинейного движения.
Для поворота гусеничной машины гидронасос 12 из положения нулевой подачи выводится в положение требуемой по условиям поворота подачи жидкости к гидромотору 13. Гидромотор приводит во вращение через шестерни 14 и 15 промежуточный вал 7, шестерни 9, 18 и зубчатый венец 19 и далее – солнечные шестерни 6, которые начинают вращаться в противоположенные стороны, обеспечивая поворот машины. Радиус поворота машины определяется величиной подачи гидронасоса 12. Поворот машины в противоположную сторону осуществляется путем реверсирования подачи жидкости насосом 12.
При прямолинейном движении гусеничной машины на режиме повышения скорости полумуфты 16 и 17 находятся в зацеплении, а шестерни 9 и 18 разомкнуты. В этом случае крутящий момент от двигателя 10 передается двумя потоками. По первому потоку крутящий момент передается от двигателя 10 через коническую передачу 11, коробку передач 1, эпициклические зубчатые колеса 4 и далее на водила 5. По второму потоку крутящий момент от двигателя через коническую передачу 11 передается гидронасосу 12 гидрообъемной передачи, гидромотор 13 которой через шестерни 14 и 15, промежуточный вал 7, полумуфты 16 и 17, промежуточный вал 8, солнечные шестерни 6 и далее на водила 5. Два передаваемых потока складываются на водилах 5 суммирующих планетарных бортовых редукторов и далее передаются ведущим колесам 21. Скорость и направление движения гусеничной машины на режиме повышения скорости регулируются производительностью гидронасоса 12 и направлением подачи им рабочей жидкости, а также коробкой передач 1 в зависимости от включенной передачи. Поворот машины на режиме увеличения скорости осуществляется путем остановки водила 5 одного из суммирующих планетарных бортовых редукторов 3 тормозом 20.
Формула изобретения
Трансмиссия гусеничной машины, содержащая трехзвенные суммирующие планетарные бортовые редукторы, эпициклические зубчатые колеса которых соединены одно с другим валом и далее через ступенчатую коробку передач связаны с двигателем, водила соединены с ведущими колесами гусеничной машины, причем они снабжены тормозами для их связи с корпусом трансмиссии, а солнечные шестерни через паразитную шестерню связаны одна с другой зубчатыми передачами посредством промежуточного вала, который связан с двигателем через регулируемую реверсивную гидрообъемную передачу, отличающаяся тем, что она дополнительно снабжена вторым промежуточным валом, связанным с одной стороны через полумуфты с первым промежуточным валом, а с другой стороны зубчатыми передачами – с солнечной шестерней, которая снабжена дополнительным зубчатым венцом для зацепления с упомянутой паразитной шестерней.
РИСУНКИ
MM4A – Досрочное прекращение действия патента СССР или патента Российской Федерации на изобретение из-за неуплаты в установленный срок пошлины за поддержание патента в силе
Дата прекращения действия патента: 15.11.2005
Извещение опубликовано: 27.04.2007 БИ: 12/2007
|
|