|
(21), (22) Заявка: 2003133188/11, 12.11.2003
(24) Дата начала отсчета срока действия патента:
12.11.2003
(45) Опубликовано: 20.07.2005
(56) Список документов, цитированных в отчете о поиске:
US 3660977 A, 09.05.1972. US 4033115 A, 05.07.1977. SU 921459 A, 15.04.1982. RU 2092388 C1, 10.10.1997.
Адрес для переписки:
355029, г.Ставрополь, пр-кт Кулакова, 2/3, к.711, А.В. Гостеву
|
(72) Автор(ы):
Беляев В.П. (RU), Гостев А.В. (RU)
(73) Патентообладатель(и):
Гостев Александр Васильевич (RU), Беляев Владимир Петрович (RU)
|
(54) СПОСОБ ПОВЫШЕНИЯ ЖИВУЧЕСТИ ГИДРАВЛИЧЕСКОЙ СИСТЕМЫ ЛЕТАТЕЛЬНОГО АППАРАТА
(57) Реферат:
Изобретение относится к авиационной технике. Способ заключается в непрерывном предотвращении уменьшения контролируемого объема рабочей жидкости через негерметичные участки системы при обнаружении потери части рабочей жидкости. Контролируемый объем рабочей жидкости восполняют непрерывной подачей топлива из топливной системы летательного аппарата в магистраль всасывания контура питания гидравлической системы летательного аппарата. При этом топливо с заданными параметрами располагаемых расхода и давления подают из магистрали активного топлива топливной системы летательного аппарата. Подачу топлива в магистраль всасывания контура питания гидравлической системы летательного аппарата контролируют, ограничивая подачу в допустимых пределах уменьшения контролируемого объема рабочей жидкости. Изобретение позволяет существенно повысить живучесть летательного аппарата в целом при допустимом уровне потерь рабочей жидкости через негерметичные участки. 2 з.п. ф-лы. 1 ил.

Изобретение относится к авиационной технике, в частности к пневмогидравлическим системам передачи для приведения в действие поверхностей управления летательных аппаратов, и может быть использовано для создания устройств, повышающих живучесть гидравлических систем летательного аппарата.
Известен способ повышения живучести гидравлической системы летательного аппарата, заключающийся в том, что при обнаружении потери контролируемой части рабочей жидкости из гидравлической системы ограничивают число задействованных защищенных участков (US 3660977, 09.05.1972).
Недостатками известного способа является низкие живучесть и надежность летательного аппарата, в целом обусловленные возможностью нежелательного отключения негерметичных участков гидравлической системы, содержащих жизненно важные агрегаты, а также временная задержка их работы, обусловленная прекращением подачи рабочей жидкости во время определения негерметичного участка.
Технической задачей изобретения является повышение живучести летательного аппарата при возникновении негерметичных участков в гидравлической системе за счет непрерывного сохранения объема рабочей жидкости при допустимом непрерывном его уменьшении без изоляции негерметичных участков.
Решение технической задачи изобретения достигается тем, что в способе повышения живучести гидравлической системы летательного аппарата, заключающемся в предотвращении непрерывного уменьшения объема рабочей жидкости через негерметичные участки системы, при обнаружении потери контролируемой части рабочей жидкости через негерметичные участки, вышеупомянутый, контролируемый объем рабочей жидкости восполняют непрерывной подачей топлива из топливной системы летательного аппарата в магистраль всасывания контура питания гидравлической системы летательного аппарата, при этом топливо с заданными параметрами располагаемых расхода и давления подают из магистрали активного топлива топливной системы летательного аппарата, при этом подачу топлива в магистраль всасывания гидравлической системы летательного аппарата контролируют, ограничивая подачу в допустимых пределах непрерывного уменьшения объема рабочей жидкости.
Сопоставительный анализ с прототипом показывает, что заявляемый способ отличается наличием новых действий, а именно:
– восполняют контролируемый объем рабочей жидкости непрерывной подачей топлива из топливной системы летательного аппарата в магистраль всасывания контура питания гидравлической системы летательного аппарата, при этом топливо с заданными параметрами располагаемых расхода и давления подают из магистрали активного топлива топливной системы летательного аппарата;
– контролируют подачу топлива в магистраль всасывания гидравлической системы летательного аппарата, ограничивая подачу в допустимых пределах непрерывного уменьшения объема рабочей жидкости,
что позволяет сделать вывод о наличии в данном техническом решении критерия патентоспособности “новизна”.
Сравнение заявляемого решения с другими техническими решениями показывает, что оно явным образом не следует из уровня техники, что соответствует критерию патентоспособности “существенные отличия”.
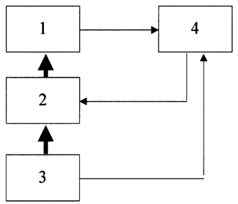
Схемное решение реализации способа повышения живучести гидравлической системы летательного аппарата дано на чертеже. Оно содержит: контур питания гидравлической системы 1, коммутирующее устройство 2, подсистему активного топлива топливной системы летательного аппарата 3, блок сравнения 4.
Реализуется способ следующим образом.
При возникновении негерметичности в магистралях питаемых контуром питания 1 гидравлической системы происходит уменьшение объема рабочей жидкости системы. При уменьшении объема рабочей жидкости системы до некоторой контролируемой величины устройство сравнения 4 подает сигнал на коммутирующее устройство 2 на подключение подсистемы активного топлива 3 к магистрали всасывания контура питания 1. При подаче топлива в магистраль всасывания контура питания 1 и возрастании объема рабочей жидкости системы выше контролируемого уровня, устройство сравнения 4 подает сигнал на коммутирующее устройство 2 на отключение подсистемы активного топлива топливной системы летательного аппарата 3 от магистрали всасывания контура питания 1. При критическом уменьшении объема рабочей жидкости системы, при котором объем рабочей жидкости теряемый через негерметичные участки превышает объем подаваемого топлива, устройство сравнения 4 подает сигнал на коммутирующее устройство 2 на отключение подсистемы активного топлива топливной системы летательного аппарата 3 от магистрали всасывания контура питания 1.
Таким образом, повышается живучесть гидравлической системы летательного аппарата при допустимом уровне потерь рабочей жидкости через негерметичные участки.
Формула изобретения
1. Способ повышения живучести летательного аппарата, заключающийся в непрерывном предотвращении уменьшения контролируемого объема рабочей жидкости через негерметичные участки системы при обнаружении потери части рабочей жидкости, отличающийся тем, что контролируемый объем рабочей жидкости восполняют непрерывной подачей топлива из топливной системы летательного аппарата в магистраль всасывания контура питания гидравлической системы летательного аппарата.
2. Способ по п.1, отличающийся тем, что топливо с заданными параметрами располагаемых расхода и давления подают из магистрали активного топлива топливной системы летательного аппарата.
3. Способ по п.1, отличающийся тем, что подачу топлива в магистраль всасывания контура питания гидравлической системы летательного аппарата контролируют, ограничивая подачу в допустимых пределах уменьшения контролируемого объема рабочей жидкости.
РИСУНКИ
MM4A Досрочное прекращение действия патента Российской Федерации на изобретение из-за неуплаты в установленный срок пошлины за поддержание патента в силе
Дата прекращения действия патента: 13.11.2005
Извещение опубликовано: 27.01.2007 БИ: 03/2007
|