|
|
(21), (22) Заявка: 2003135166/09, 04.12.2003
(24) Дата начала отсчета срока действия патента:
04.12.2003
(45) Опубликовано: 10.07.2005
(56) Список документов, цитированных в отчете о поиске:
ТУ 3468-012-45943733-99, Руководство по эксплуатации. Котел электродный водогрейный. С.1, 3, 4. RU 2135905 C1, 27.08.1999. RU 2120200 C1, 10.10.1998. US 3978313 А, 31.08.1976. RU 2168874 C1, 10.06.2001. ГРУДИНСКИЙ П.Г. и др. Электротехнический справочник. Т.3, изд. 5-е испр. – М.: Энергия, 1975, с.215.
Адрес для переписки:
125130, Москва, ул. Нарвская, 15, корп.1, кв.14, Н.Г. Терскову
|
(72) Автор(ы):
Терсков Н.Г. (RU)
(73) Патентообладатель(и):
Терсков Николай Георгиевич (RU)
|
(54) СПОСОБ ПОВЫШЕНИЯ ЭФФЕКТИВНОСТИ РАБОТЫ ЭЛЕКТРОДНОГО КОТЛА И УСТРОЙСТВО ДЛЯ ЕГО РЕАЛИЗАЦИИ
(57) Реферат:
Изобретение относится к теплоэнергетике, а именно к устройствам для нагрева электропроводящих жидкостей, в основном воды, для отопления и горячего водоснабжения зданий. Технический результат заключается в обеспечении ускоренного выхода котла на номинальную мощность. Сущность изобретения: на начальном этапе работы котла управление ведут по потребляемому току, путем регулирования подачи жидкости в котел, а по достижении заданной температуры жидкости в системе отопления, или температуры воздуха в помещении, переходят на управление по температуре. Устройство, реализующее данный способ, содержит соответственно соединенные микроЭВМ с источником питания, датчики температуры, датчик потребляемого котлом тока, модуль индикации и ввода параметров, цепь измерения потребляемого тока, силовой ключ управления насосом, буферное устройство управления цепями электрокотла и схему аварийной сигнализации. 2 н. и 2 з.п. ф-лы, 2 ил.

Изобретение относится к теплоэнергетике, а более конкретно к устройствам для нагрева электропроводящих жидкостей, в основном воды, для отопления и горячего водоснабжения отдельных зданий как в городах, так и в сельской местности.
Специфика электродных котлов состоит в том, что для повышения эффективности их работы требуется постоянная регулировка мощности. Так как мощность электродного котла зависит как от геометрических размеров, а именно диаметров (ширины) и длины электродов, расстояния между ними, эффективной площади взаимодействия, так и от электропроводности нагреваемой жидкости, которая сильно меняется (в несколько раз) в процессе нагрева.
Известен способ регулирования эффективности (мощности) котла в процессе работы путем изменения эффективной площади взаимодействия электродов, реализованный в устройстве регулирования мощности для трехфазного электродного водонагревателя, содержащем бак с входным и выходным патрубками, размещенные в нем неподвижные и подвижные электроды, соединяемые с электромотором, расположенным на баке снаружи (см. Патент US №3978313, НКИ 392-315, 1976).
Недостатками известного способа и реализующего его устройства являются неэффективное использование площади электродов в процессе работы и наличие вращающихся, подвижных, частей.
Известен способ повышения эффективности электродного нагревателя жидкости и устройство для его реализации (см. патент РФ №2120200, МКИ Н 05 В 3/60, 1994).
Известный способ включает стабилизацию мощности электродного нагревателя жидкости путем реализации в межэлетродном объеме режима теплогидродиннамической автоколебательной неустойчивости.
Основным недостатком известного способа является то, что он применим только в системах отопления с естественной (безнасосной) циркуляцией жидкости.
Известное устройство для реализации этого способа включает межэлектродный объем и каналы, соединяющие его с нагреваемой жидкостью, с проходными сечениями меньше, чем проходное сечение межэлектродного объема, обеспечивающие работу устройства в режиме теплогидродинамической автоколебательной неустойчивости.
Недостатками известного устройства являются сложность рассчета и изготовления и изменение характеристик в процессе эксплуатации.
Наиболее близкими по технической сущности к заявляемому изобретению являются способ повышения эффективности работы электродного котла и устройство для его реализации, применяемые, например, фирмой “ГАЛАН плюс” (см. Руководство по эксплуатации. Котел электродный водогрейный “Beril-3”, стр.1, 3 и 4 и Электронный цифровой регулятор температуры (ЭЦРТ). Инструкция по установке и эксплуатации. Модель ГЭКК – 40/3, стр.3, стр.4 рис.1, и стр.5 рис.2, Фирма “ГАЛАН плюс”, Москва, 2003, Москва, Партийный пер.1, тел.235-87-72).
Известный способ повышения эффективности работы электродного котла включает съем информации с датчиков, ее обработку и выдачу управляющих команд на исполнительные органы.
Особенностью известного способа является то, что управление работой электродного котла основано на сравнении измеренной температуры каждого из каналов (“обратка” и “выход”) с температурной уставкой данного канала. Если температура выше уставки и гистерезиса (заранее заданного) – нагрузка выключается. Если температура ниже уставки и гистерезиса – нагрузка включается. Если ни одно из предыдущих условий не выполняется, то состояние нагрузки сохраняется неизменным (т.е. реализован принцип управления по температуре).
Таким же образом управление ведется и по температуре воздуха в отапливаемом помещении.
Недостаток известного способа заключается в том, что он недостаточно эффективен, т.к. мощность электродного котла на холодной и горячей воде (теплоносителе) отличается в несколько раз, но им не учитывается.
Устройство, реализующее известный способ, содержит соответственно соединенные микроЭВМ с источником питания, датчик(и) температур(ы) на входе и/или выходе из котла и/или датчик температуры воздуха в помещении, буферное устройство управления цепями подключения котла, модуль индикации и ввода информации.
Недостатком известного устройства является то, что оно управляет работой котла по температуре жидкости на входе и/или выходе из котла и/или по температуре воздуха в помещении, что недостаточно эффективно.
Использование незамерзающих теплоносителей на основе гликолей показало, что проводимость при 0°С на порядок (до 10 раз и более) меньше, чем при температуре 40°С. Отсюда видно, что если котел имеет номинальную мощность при температуре теплоносителя на входе котла 40°С 6 кВт, то при температуре 0°С соответственно меньше 1 кВт. Столь разительное различие в номинальной мощности резко увеличивает время выхода системы отопления на требуемые характеристики. Так как этот режим возникает при низких температурах окружающей среды, то дискомфортные условия для обладателей таких систем отопления обеспечены, пока не разогреется вся жидкость в системе отопления.
Как правило, в системах отопления применяют циркуляционные насосы, что приводит к очень медленному увеличению температуры теплоносителя на входе котла и, следовательно, к достаточно длительному отрезку времени для достижения на входе котла температуры теплоносителя, при которой котел электродного типа может развивать номинальную мощность.
Желательно иметь способ повышения эффективности работы электродного котла и устройство для его реализации более эффективные, чем известные.
Это достигается тем, что в способе повышения эффективности работы электродного котла, включающем съем информации с датчиков, ее обработку и выдачу управляющих команд на исполнительные органы, согласно изобретению, на начальном этапе работы котла управление ведут по потребляемому току, путем регулирования подачи жидкости в котел, а по достижении заданного значения температур(ы) жидкости на входе в котел и/или на выходе из котла и/или температуры воздуха в помещении переходят на управление по температуре.
С учетом решаемой задачи значение потребляемого тока, по которому ведут управление работой котла, не превышает значения тока, соответствующего номинальной мощности котла, или максимально допустимого значения тока.
Это позволяет быстро “разогреть” котел – довести его мощность до номинальной, т.е. повысить эффективность работы котла. Ибо в системе отопления повышение эффективности достигается сокращением времени прогрева помещения.
Также поставленная цель достигается тем, что устройство для повышения эффективности работы электродного котла, содержащее соответственно соединенные микроЭВМ с источниками питания, датчик(и) температур(ы) на входе и/или выходе из котла и/или датчик температуры воздуха в помещении, буферное устройство управления цепями подключения котла, модуль индикации и ввода информации, согласно изобретению, дополнительно содержит цепь измерения потребляемого котлом тока и силовую цепь управления насосом.
В зависимости от исполнения цепь измерения потребляемого котлом тока может содержать датчик преобразования тока и схему согласования, а силовая цепь управления насосом может содержать силовой ключ управления насосом.
Такое устройство позволяет полностью реализовать предложенный способ повышения эффективности работы электродного котла.
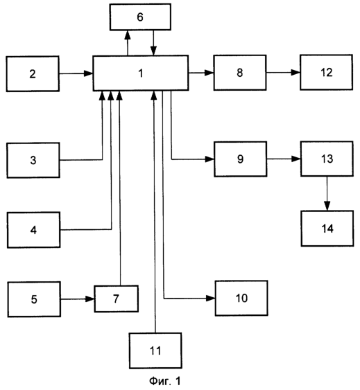
На фиг.1 представлено предлагаемое устройство, структурная схема; на фиг.2 – алгоритм его работы в сравнении с известным (стандартным).
Устройство содержит (см. фиг.1) соответственно соединенные однокристальную микроЭВМ 1 со встроенной электрически перепрограммируемый памятью, датчик измерения температуры жидкости на выходе котла 2, датчик измерения температуры жидкости на входе котла 3, датчик измерения температуры воздуха в помещении 4, датчик преобразования токов 5, модуль индикации и ввода параметров 6, схему согласования 7 датчика преобразования токов 5 с входом однокристальной микроЭВМ 1, силовой ключ управления насосом 8, буферное устройство подключения цепями управления электрокотла 9, схему подключения аварийной сигнализации 10 и источник питания 11.
Также на фиг.1 изображены циркуляционный насос 12, силовая цепь включения котла 13 и электрический котел электродного типа 14. При этом датчик преобразования токов 5 образует совместно со схемой согласования 7 цепь измерения потребляемого котлом 14 тока, а силовой ключ управления насосом 8 входит в силовую цепь управления насосом 12.
Практическая реализация данного устройства выполняется по известным схемам с использованием однокристальной микроЭВМ 1 со встроенной электрически перепрограммируемой памятью типа PIC 16 С 628 или подобной.
В качестве датчиков температуры 2, 3 и 4 используются цифровые датчики температуры DS 18S20.
Возможно применение в качестве датчика преобразования токов 5 датчиков тока серии НХ фирмы LEM.S.A. Схема согласования 7 – резистивно-емкостный делитель напряжения. Модуль индикации и ввода параметров 6 содержит семисегментные светодиодные индикаторы типа Е 30 361-L-О-8-W фирмы King Brite, а кнопки типа Т9-А4Р9-130.
В качестве силового ключа управления насосом 8 и буферного устройства управления цепями подключения котла 9 используются электомеханические реле 833H-1C-C-12V-DC фирмы SONG CHAUN PRECISION CO., LTD.
Схема подключения аварийной сигнализации 10 выполнена по стандартным схемам, реализующим в качестве ключа транзистор с открытым коллектором.
Силовая цепь включения котла 13 может быть выполнена с использованием магнитных пускателей, контакторов, твердотельных реле на соответствующие номинальные мощности котла.
Устройство реализует способ повышения эффективности работы электродного котла по алгоритму, представленному на фиг.2, где:
Рном – номинальная мощность котла;
Рмин – величина мощности котла, которая выбирается в качестве момента отключения насоса;
Ро – мощность котла при начальных условиях;
Рср=(Рном-Рмин)/2 – средняя мощность котла, использующая данный алгоритм управления;
tn – время переключения с режимом работы 1 на режим работы 2;
1 кривая – режим работы, когда управление ведется по току (вводимый режим);
2 кривая – режим работы, когда управление ведется по температуре (стандартный режим).
Работу электродного котла можно рассмотреть на следующем примере (см. фиг.1). (Система отопления содержит в своем составе циркуляционный насос 12 с производительностью около 1 литра в секунду).
При включении устройства подается напряжение питания на насос 12, который работает некоторое время, необходимое для прокачки жидкости во всей системе, измеряется температура на входе и, если ее значение ниже заданного значения, то подключается к работе котел 14 и выключается насос 12. В состав устройства входит цепь измерения потребляемого тока, а в устройство предварительно вводится максимально допустимое значение потребляемого тока. Котлы, применяемые для бытовых целей (мощности от 3 до 25 кВт), имеют рабочий объем менее 4 литров, поэтому время разогрева жидкости без циркуляции в котле 14 до температуры, при которой котел 14 имеет номинальную мощность (контроль осуществляется по величине потребляемого тока), при первом включении равен нескольким минутам. Когда потребляемый котлом 14 ток сравняется с номинальным, включается насос 12, который впрыскивает в рабочий объем котла 14 порцию холодной жидкости, что приводит к снижению мощности котла 14 (снижается температура жидкости в рабочем объеме, а следовательно, уменьшается и ее проводимость). Уменьшение потребления котлом тока ниже заданного значения формирует сигнал отключения насоса 12, и цикл повторяется. За счет того, что устройство анализирует изменение потребляемого тока, т.е. среднюю мощность котла за счет периодического разбавления холодной жидкостью жидкости в рабочем объеме, достигается поддержание средней мощности котла.
Данный алгоритм управления отключается при достижении на входе котла 14 максимально заданного значения температуры (точка tn на фиг.2). Устройство переходит к стандартным алгоритмам управления либо по температуре жидкости, либо по температуре воздуха в помещении.
Примером конкретного осуществления описываемого способа повышения эффективности работы электродного котла может служить следующая последовательность операций.
При включении устройства анализируются наличие датчиков температуры 2, 3 и 4, значения температуры, величина протекающего в силовой цепи котла 14 тока. Если измеряемые значения находятся в области допускаемых значений для реализации стандартного алгоритма управления, то устройство его реализует.
А если нет, то при температуре, определяемой как порог включения алгоритма реализации ускоренного выхода на режим номинальной мощности при пониженной температуре по току, происходит переход на реализацию этого алгоритма (см. фиг.2, кривая 1). При этом однокристальная микроЭВМ 1 вырабатывает сигнал включения насоса 12 посредством силового ключа управления насосом 8. Через некоторое время насос 12 отключается и включается буферное устройство управления цепями подключения котла 9, которое включает силовую цепь включения котла 13 и котел 14 начинает разогревать в рабочем объеме жидкость без циркуляции.
С ростом температуры жидкости увеличивается потребляемый ток (а следовательно, и мощность) и при достижении заданного для данного котла 14 значения тока микроЭВМ 1 вырабатывает сигнал, включающий силовой ключ управления насосом 8, подключающий соответственно циркуляционный насос 12, и происходит регулируемая подача жидкости в котел 14, снижающая температуру жидкости в котле 14 и ее проводимость. При снижении тока, потребляемого котлом 14 до нижнего порога тока потребления, соответствующего Рmin на фиг.2, насос 12 по команде микроЭВМ 1 отключается. Далее описанный цикл повторяется. При достижении температуры, равной заданному значению максимальной температуры на входе котла, микроЭВМ 1 переходит в режим реализации стандартного алгоритма управления котлом 14. На фиг.2 этот момент соответствует времени tn на оси t.
Проведенные измерения показали, что при начальной температуре жидкости в системе отопления приблизительно 10°С выход на номинальный режим происходит почти в 3 раза быстрее (30 минут вместо 90) по предлагаемому изобретению.
Таким образом, реализация данного изобретения существенно повышает эффективность работы электродного котла.
Формула изобретения
1. Способ повышения эффективности работы электродного котла, включающий съем информации с датчика температуры жидкости на входе в котел, а также датчиков температуры жидкости на выходе из котла и/или температуры воздуха в помещении, ее обработку и выдачу управляющих команд, отличающийся тем, что при температуре жидкости на входе в котел ниже заданного значения выдают управляющую команду для отключения циркуляционного насоса и осуществляют разогрев жидкости без циркуляции в котле до тех пор, пока значение потребляемого котлом тока сравняется с заданным и выдают управляющую команду для включения циркуляционного насоса, при уменьшении потребления котлом тока до нижнего порога, выдают управляющую команду для отключения циркуляционного насоса, данный цикл повторяют до достижения температурой жидкости на входе в котел, и/или температурой жидкости на выходе из котла, и/или температурой воздуха в помещении соответствующих им максимальных заданных значений, далее осуществляют выдачу команд для управления цепями подключения котла в соответствии с обработкой информации, снимаемой с упомянутых датчиков температуры.
2. Способ по п.1, отличающийся тем, что заданное значение потребляемого котлом тока не превышает значения, соответствующего номинальной мощности котла.
3. Способ по п.1, отличающийся тем, что заданное значение потребляемого котлом тока не превышает максимально допустимого значения.
4. Устройство для повышения эффективности работы электродного котла, содержащее микроЭВМ и соединенные с ней источник питания, датчик температуры жидкости на входе в котел, а также датчики температуры на выходе из котла и/или температуры воздуха в помещении, буферное устройство управления цепями подключения котла, модуль индикации и ввода параметров, отличающееся тем, что содержит цепь измерения потребляемого котлом тока и силовой ключ для управления циркуляционным насосом, при этом микроЭВМ предназначена для выдачи команды на силовой ключ для отключения циркуляционного насоса при температуре жидкости на входе в котел ниже заданного значения, выдачи команды на силовой ключ для включения циркуляционного насоса, когда значение потребляемого котлом тока сравняется с заданным, выдачи команды на силовой ключ для отключения циркуляционного насоса при уменьшении потребления котлом тока до нижнего порога, и повторения данного цикла до достижения температурой жидкости на входе в котел, и/или температурой жидкости на выходе из котла, и/или температурой воздуха в помещении соответствующих им максимальных заданных значений, а также дальнейшей выдачи команд на буферное устройство управления цепями подключения котла в соответствии с обработкой информации, снимаемой с упомянутых датчиков температуры.
РИСУНКИ
|
|