|
(21), (22) Заявка: 2003138133/09, 30.12.2003
(24) Дата начала отсчета срока действия патента:
30.12.2003
(45) Опубликовано: 10.07.2005
(56) Список документов, цитированных в отчете о поиске:
SU 658757, 28.04.1979. RU 2166255 C1, 27.04.2001. US 3836957 A1, 17.05.1974. EP 0609188 A2, 03.08.1994.
Адрес для переписки:
432022, г.Ульяновск, ул. Солнечная, 1, ФГУП научно-производственное объединение “Марс”, генеральному директору В.И. Кидалову
|
(72) Автор(ы):
Гладких А.А. (RU), Васильев К.К. (RU), Агеев С.А. (RU), Егоров Ю.П. (RU), Бодров С.А. (RU), Маслов А.А. (RU)
(73) Патентообладатель(и):
Федеральное государственное унитарное предприятие Научно-производственное объединение “Марс” (RU)
|
(54) УСТРОЙСТВО ВОССТАНОВЛЕНИЯ КОДОВОЙ ПОСЛЕДОВАТЕЛЬНОСТИ
(57) Реферат:
Изобретение относится к технике связи и может использоваться при проектировании новых и модернизации существующих систем передачи дискретной информации. Технический результат – повышение достоверности восстановления стираний и исправления ошибок в кодовой последовательности. Устройство восстановления кодовой последовательности содержит блок приема, один выход которого через анализатор сигналов подключен к накопителю, один выход которого подключен к первому входу блока восстановления стираний, информационный выход которого подключен к одному из входов блока исправления стираний. В устройство дополнительно введены накопитель кодовой комбинации, блок оценок демодуляции и блок коррекции, выход которого подключен к второму входу блока восстановления стираний, управляющий выход которого подключен к второму входу блока коррекции, первый вход которого подключен к выходу блока оценок демодуляции, первый вход которого подключен к другому выходу накопителя, а второй вход подключен к второму выходу накопителя кодовой комбинации, вход которого подключен к другому выходу блока приема, а первый выход – к другому входу блока исправления стираний. 1 ил.

Изобретение относится к технике связи и может использоваться при проектировании новых и модернизации существующих систем передачи дискретной информации.
Известны устройства восстановления стираний и исправления ошибок, использующие оценки надежности символов для повышения достоверности приема информации (см. Л.Ф.Бородин. Введение в теорию помехоустойчивого кодирования. М., Советское радио, 1968 г., с.281,…,284; а также устройства по патентам РФ на изобретения № 2166235; 2209519; 2209520).
Кроме того, известны методы выработки оценок надежности принятых двоичных символов на основе метрики логарифмического отношения правдоподобия (см. Скляр, Бернард. Цифровая связь. Теоретические основы и практическое применение, 2-е издание.: Пер. с англ. – М.: Издательский дом “Вильямс”, 2003 г., с.500-503) и создания на этой основе схем итеративного (турбо)декодирования.
Наиболее близким устройством такого же назначения является устройство для восстановления стираний и исправления ошибок в кодовой последовательности (см. а.с. СССР № 658757, 1979 года), содержащее блок приема, один из выходов которого через анализатор сигналов и накопитель подключен к блоку восстановления стираний, первый выход которого подключен к управляющему входу накопителя, а второй выход – к одному из выходов блока исправления стираний, другой вход которого подключен к другому выхода блока приема.
К причинам, препятствующим достижению высокой достоверности приема информации, относится то, что устройство не полностью использует информацию о приеме двоичных сигналов и, следовательно, имеет недостаточную достоверность приема информации.
Технический результат – повышение достоверности восстановления стираний и исправления ошибок в кодовой последовательности.
Для достижения технического результата в устройство восстановления кодовой последовательности, содержащее блок приема, один выход которого через анализатор сигналов подключен к накопителю, один выход которого подключен к первому входу блока восстановления стираний, информационный выход которого подключен к одному из входов блока исправления стираний, введены накопитель кодовой комбинации, блок оценок демодуляции и блок коррекции, выход которого подключен к второму входу блока восстановления стираний, управляющий выход которого подключен к второму входу блока коррекции, первый вход которого подключен к выходу блока оценок демодуляции, первый вход которого подключен к другому выходу накопителя, а второй вход подключен к второму выходу накопителя кодовой комбинации, вход которого подключен к другому выходу блока приема, а первый выход – к другому входу блока исправления стираний.
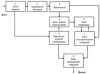
На чертеже приведена структурная электрическая схема предложенного устройства восстановления кодовой последовательности.
Устройство восстановления кодовой последовательности содержит блок приема 1, один выход которого через анализатор сигналов 2 подключен к накопителю 3, один выход которого подключен к первому входу блока восстановления стираний 4, информационный выход которого подключен к одному из входов блока исправления стираний 5, блок коррекции 6, выход которого подключен к второму входу блока восстановления стираний 4, управляющий выход которого подключен к второму входу блока коррекции 6, первый вход которого подключен к выходу блока оценок демодуляции 7, первый вход которого подключен к другому выходу накопителя 3, а второй вход подключен к второму выходу накопителя кодовой комбинации 8, вход которого подключен к другому выходу блока приема 1, а первый выход к – другому входу блока исправления стираний 5.
Устройство работает следующим образом.
Блок приема 1 регистрирует поступающие сигналы и передает их текущие значения в двоичной форме в накопитель кодовой комбинации 8. Например, с передатчика была отправлена кодовая комбинация кода (7, 4, 3):
1 1 0 1 0 0 1.
На приеме в блоке 1 эта комбинация выделяется из общего потока данных (показано прямыми обратными скобками …0 1] 1 1 1 1 0 0 1 [0 0…). Последние три символа в комбинации являются проверочными. Они образованы по схеме:

здесь знак означает сложение по модулю два.
Кроме того, в блоке приема 1 вырабатывается сигнал стирания, поступающий в виде логической единицы в анализатор сигналов 2 по интервалу стирания h. Вход блока 1 является информационным входом устройства.
Пусть конфигурация стираний в принятой комбинации имеет вид:
…0 0] 0 1 0 1 1 0 0 [0 0…,
здесь стертые элементы обозначены единицами, а правильно принятые символы отмечены нулями.
Анализатор сигналов 2 вырабатывает оценку надежности для каждого текущего символа i кодовой последовательности. Для этого от символа с номером i отсчитываются jв символов в сторону возрастания номеров и одновременно jy – в сторону их убывания, образуя, таким образом, скользящие окна анализа двоичной последовательности. Общая оценка надежности i-го символа определяется как
где S – число стираний, попавших в зону анализа jв и jy.
Выход анализатора сигналов 2 подключен к входу накопителя 3, который накапливает оценки надежности Fi для каждого символа кодовой комбинации. После завершения обработки символов очередной кодовой комбинации оценки Fi одновременно считываются в блок восстановления стираний 4 и в блок оценок демодуляции 7. Например, при jв=jy=3 для анализируемой кодовой комбинации получаем:

Блок восстановления стираний 4 определяет возможность физического восстановления комбинации избыточного систематического кода при конкретной конфигурации стираний. Работая в метрике Хэмминга, блок выбирает d-1 символов кодовой комбинации с наименьшими оценками надежности (здесь d – минимальное кодовое расстояние). Таким образом, в блоке 4 формируется вторичный поток стираний, основанный на показателях Fi. По результатам выбора осуществляется анализ возможности однозначного исправления стертых символов. В случае успешного исхода стирания исправляются в блоке исправления стираний 5, в противном случае по управляющему выходу блока 4 на второй вход блока коррекции 6 подается сигнал о получении дополнительной информации результатов обработки кодовой комбинации. Необходимость получения такой информации возникает в ситуации, когда на длине кодовой комбинации получается больше, чем d-1 оценок, имеющих минимальные показатели, и возникает ситуация неопределенности. Например, по полученной конфигурации оценок комбинации кода (7, 4, 3) необходимо выбрать только два символа для стирания. При этом оценка “4” однозначно указывает на самый ненадежный символ, а для стирания второго символа необходимо выбирать между трех символов с оценкой “5”. Среди символов с низкими показателями надежности наиболее вероятно появление ошибок. Для разрешения ситуации неопределенности используется информация из накопителя кодовой комбинации 8, блока оценок демодуляции 7 и блока коррекции 6.
Накопитель кодовой комбинации 8 запоминает принятую кодовую комбинацию.
Блок оценок демодуляции 7 объединяет данные об оценках надежности каждого символа кодовой комбинации и их информационной значимости. При этом оценка надежности получает знак “плюс”, если в накопителе кодовой комбинации 8 ей соответствовала единица и, соответственно, “минус”, если в блоке 8 был ноль.
Например, для приведенных выше кодовой комбинации и конфигурации стираний получаем:

Заметно, что в информационном блоке 8 на третьей позиции зафиксирован ошибочный бит относительно переданной комбинации.
Блок коррекции 6 корректирует оценки надежности символов для разрешения ситуации неопределенности. Для этого из кодовой комбинации выбираются те двоичные символы, которые образуют конкретный проверочный символ. Например, для h1, выбираются символы x1, х2 и х3.
Для принятой комбинации кода получим:

Работа блока начинается в выборе проверочного символа, имеющего максимальный показатель надежности и соответствующих информационных символов. Среди информационных символов осуществляется свертка единичных бит таким образом, чтобы выбрать один символ с наименьшим показателем надежности. Число незадействованных единиц устанавливает степень отрицательной единицы, которая в последующем используется для коррекции знака проверочного символа. Суммарные оценки в блоке 6 оцениваются за несколько итераций по принципу подсчета апостериорных вероятностей (принцип Байеса). При этом на первом шаге апостериорная оценка принимается равной нулю.
Коррекция осуществляется по формуле:

Здесь функция sign( ) возвращает знак своего аргумента;
L(d1) – оценка надежности символа, участвующего в формировании проверочного бита;
L(d2) – оценка надежности проверочного символа;
n – число свернутых единиц.
Например, в полученной последовательности блок 6 выбирает проверочный бит h3 как наиболее надежный. Ему соответствует последовательность: +7 +5 +4 | +7, из которой выбирается символ с надежностью +4 и символ со значением +5, как самые ненадежные. Символ +7 на этом этапе не учитывается как наиболее надежный. Следовательно, n=1. Отсюда на первом шаге итерации получаем:
– новое значение апостериорной оценки для символа +5;
– новое значение для символа +4.
Второй шаг итерации:
– значение коррекции для символа +5;
– значение коррекции для символа +4.
Ряд оценок в результате коррекции принимает вид:
+7 +12 +5 +11 -5 -6 +7.
Из этого ряда выбирается проверочный символ h2 с его новыми информационными оценками: +12 +5 +11| -6.
Первый шаг итерации:


Второй шаг итерации:


Ряд оценок в результате коррекции принимает вид:
+7 +12 -1 +12 -5 -6 +7.
Из этого ряда выбирается проверочный символ h1 с его новыми информационными оценками: +7 +12 -1| -5.
Первый шаг итерации:


Второй шаг итерации:


Ряд оценок в результате коррекции принимает вид:
+12 +12 -6 +12 -5 -6 +7.
Декодирование откорректированной кодовой комбинации не вызывает сомнений.
Блок исправления стираний 5 осуществляет окончательное декодирование принятой кодовой комбинации. Выход этого блока является информационным выходом устройства.
Использование полной информации об условиях приема символов кодовой комбинации повышает достоверность прием информации. Кроме того, в отличие от известных устройств, использующих алгебру логарифмов правдоподобия, предложенное устройство оперирует с целыми числами, что обеспечивает снижение сложности устройства.
Формула изобретения
Устройство восстановления кодовой последовательности, содержащее блок приема, один выход которого через анализатор сигналов подключен к накопителю, один выход которого подключен к первому входу блока восстановления стираний, информационный выход которого подключен к одному из входов блока исправления стираний, отличающееся тем, что введены накопитель кодовой комбинации, блок оценок демодуляции и блок коррекции, выход которого подключен к второму входу блока восстановления стираний, управляющий выход которого подключен к второму входу блока коррекции, первый вход которого подключен к выходу блока оценок демодуляции, первый вход которого подключен к другому выходу накопителя, а второй вход подключен к второму выходу накопителя кодовой комбинации, вход которого подключен к другому выходу блока приема, а первый выход к другому входу блока исправления стираний.
РИСУНКИ
PD4A – Изменение наименования обладателя патента Российской Федерации на изобретение
(73) Новое наименование патентообладателя:
Федеральный научно-производственный центр Открытое акционерное общество “Научно-производственное объединение “Марс” (RU)
Извещение опубликовано: 27.05.2006 БИ: 15/2006
|