|
|
(21), (22) Заявка: 2003132023/09, 31.10.2003
(24) Дата начала отсчета срока действия патента:
31.10.2003
(45) Опубликовано: 10.07.2005
(56) Список документов, цитированных в отчете о поиске:
ЕРШЕВИЧ В.В. и др. Справочник по проектированию электроэнергетических систем. М.: Энергоатомиздат, 1986, с.352. RU 2205490 С2, 27.05.2003. RU 2046490 C1, 20.10.1995. SU 792475 A1, 30.12.1980. US 4500829 А, 19.02.1985.
Адрес для переписки:
677016, г.Якутск, 16, а/я 74, Ю.Ф. Королюку
|
(72) Автор(ы):
Бурянина Е.В. (RU), Бурянина Н.С. (RU), Королюк Ю.Ф. (RU), Олесова В.Л. (RU), Олесов Л.А. (RU)
(73) Патентообладатель(и):
Королюк Юрий Федорович (RU), Бурянина Надежда Сергеевна (RU)
|
(54) ЭЛЕКТРИЧЕСКАЯ СИСТЕМА
(57) Реферат:
Использование: для передачи электрической энергии в электрических сетях с изолированной нейтралью. Технический результат заключается в снижении потерь электрической энергии, а также в снижении стоимости. В электрической системе предлагается противофазное включение источников электрической энергии, что позволяет выполнить линию электропередачи четырехпроводной при сохранении того же уровня передаваемой мощности, что и по двухцепной линии электропередачи с шестью линейными проводами. 3 з.п. ф-лы, 4 ил.

Изобретение относится к электротехнике и может использоваться для передачи электрической энергии в электрических сетях с изолированной нейтралью.
Известна электрическая система, содержащая трехфазные источники электрической энергии, симметричные трехфазные приемники электрической энергии и двухцепную линию электропередачи (Прототип. Справочник по проектированию электроэнергетических систем /В.В.Ершевич, А.Н.Зейлигер, Г.А.Илларионов и др.; Под редакцией С.С.Рокотяна и И.М.Шапиро. – 3-е изд., перераб. и доп. – М.: Энергоатомиздат, 1985. – 352 с). В качестве источников электрической энергии могут быть как непосредственно трехфазные генераторы, так и шины повышенного напряжения.
Однако известная электрическая система обладает значительными потерями электрической энергии и напряжения.
Целью изобретения является снижение потерь электрической энергии и потерь напряжения, а также снижение стоимости линии электропередачи.
Указанная цель достигается путем изменения схемы включения источников электрической энергии по сравнению с прототипом и уменьшением за счет этого числа линейных проводов до четырех.
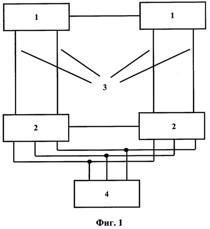
Структурная схема предлагаемой электрической системы приведена на фиг.1 и содержит два трехфазных источника электрической энергии 1, два трехфазных трансформатора 2, четырехпроводную линию электропередачи 3 и трехфазный приемник электрической энергии 4.
Принцип работы предлагаемой электрической системы можно пояснить с помощью принципиальных схем, приведенных на фиг.2-4, следующим образом. Передача электрической энергии по двухцепной линии электропередачи от трехфазных источников электрической энергии Еа1, Еb1, Ec1 и Еа2, Еb2, Ес2 к трехфазным нагрузкам Za1, Zb1, Zc1, Za2, Zb2, Zc2 (фиг.2) производится в одном направлении, поэтому любой из линейных проводов одной из линий электропередачи может быть объединен с любым из линейных проводов другой линии в силу их независимости. Токи, протекающие по линейным проводам, определяются отношением значений фазных ЭДС к соответствующим сопротивлениям нагрузок. На фиг.3 приведена схема, в которой объединены в один провод линейные провода, соединяющие фазы а обоих источников электрической энергии с их нагрузками. Общий провод обозначен буквами mn.
Очевидно, что ток в общем проводе mn будет равен сумме линейных токов Iа1 и Iа2. Если нагрузки всех фаз одинаковы (Za1=Zb1=…=Zc2), a напряжения обеих линий равны, синхронны и синфазны, то суммарный ток в проводе mn будет вдвое больше каждого из равных друг другу синфазных линейных токов Iа1 и Iа2.
Предположим теперь, что источники напряжения обеих линий равны и синхронны, но противофазны (фиг.4). Тогда линейные токи Iа1 и Iа2 будут тоже противофазны, а поскольку они равны по величине, ток в общем проводе mn будет равен нулю, следовательно, потенциалы точек m и n схемы равны. Поскольку ток в проводе mn равен нулю, то этот провод может быть удален.
Таким образом, для передачи электрической энергии от двух трехфазных синхронных противофазных источников с равными напряжениями двум идентичным симметричным трехфазным нагрузкам требуется не шесть линейных проводов, а достаточно всего четырех при сохранении уровня передаваемой мощности.
Аналогичные рассуждения могут быть проведены и для иных схем соединения источников электрической энергии и нагрузок: звезда – треугольник, треугольник – треугольник, треугольник – звезда.
Идентичность нагрузок может быть обеспечена, например, с помощью трансформаторов с параллельно соединенными вторичными обмотками, к которым подключена общая симметричная нагрузка.
За счет уменьшения числа линейных проводов в предлагаемой электрической системе ожидается уменьшение потерь электрической энергии и напряжения по сравнению с прототипом, а также более низкая стоимость, связанная с меньшими затратами на ее сооружение и эксплуатацию.
Формула изобретения
1. Электрическая система, содержащая два трехфазных источника электрической энергии, два трехфазных трансформатора, линию электропередачи и трехфазный приемник электрической энергии, отличающаяся тем, что, с целью снижения потерь электрической энергии, потерь напряжения и стоимости линии электропередачи, напряжения одного из источников электрической энергии противофазны напряжениям другого источника, источники электрической энергии соединены в звезду или треугольник, одна пара одноименных выводов источников соединена между собой, каждая из двух оставшихся пар выводов источников электрической энергии соединена с одним из четырех проводов линии электропередачи, первичные обмотки обоих трансформаторов соединены в звезду или треугольник, одна пара одноименных выводов первичных обмоток трансформаторов соединена между собой, каждая из двух оставшихся пар выводов первичных обмоток трансформаторов соединена с другими концами проводов линии электропередачи, первичные и вторичные обмотки одного из трансформаторов включены между собой согласно, а второго трансформатора – встречно, одноименные выводы обмоток вторичного напряжения трансформаторов соединены параллельно в трехфазную схему, к которой присоединен трехфазный приемник электрической энергии.
2. Электрическая система по п.1, отличающаяся тем, что общая точка соединения одноименных выводов источников электрической энергии заземлена.
3. Электрическая система по п.1, отличающаяся тем, что общая точка соединения одноименных выводов первичных обмоток трансформаторов заземлена.
4. Электрическая система по п.1, отличающаяся тем, что точка соединения одноименных выводов источников электрической энергии и точка соединения одноименных выводов первичных обмоток трансформаторов заземлены.
РИСУНКИ
MM4A Досрочное прекращение действия патента Российской Федерации на изобретение из-за неуплаты в установленный срок пошлины за поддержание патента в силе
Дата прекращения действия патента: 01.11.2005
Извещение опубликовано: 27.01.2007 БИ: 03/2007
|
|