|
|
(21), (22) Заявка: 2004107525/09, 12.03.2004
(24) Дата начала отсчета срока действия патента:
12.03.2004
(45) Опубликовано: 10.07.2005
(56) Список документов, цитированных в отчете о поиске:
ШЕВКОПЛЯС Б.В. Микропроцессорные структуры. Инженерные решения: Справочник. М.: Радио и связь, 1990, с.479, рис.8.12. SU 1795455 A1, 15.02.1993. SU 1667083 A1, 30.07.1991. SU 1401464 А2, 07.06.1988.
Адрес для переписки:
432027, г.Ульяновск, ул. Северный Венец, 32, ГОУ ВПО “Ульяновский государственный технический университет”, Проректору по научной работе
|
(72) Автор(ы):
Андреев Д.В. (RU)
(73) Патентообладатель(и):
Государственное образовательное учреждение высшего профессионального образования “Ульяновский государственный технический университет” (RU)
|
(54) ИДЕНТИФИКАТОР ЧИСЛА ЕДИНИЧНЫХ СИГНАЛОВ
(57) Реферат:
Изобретение относится к вычислительной технике и может быть использовано для построения средств автоматики, функциональных узлов систем управления. Техническим результатом изобретения является упрощение структуры идентификатора за счет уменьшения количества выходов в два раза. Указанный результат достигается за счет того, что идентификатор содержит двадцать две ячейки, каждая из которых содержит два входа, два выхода, элементы “И” и “ИСКЛЮЧАЮЩЕЕ ИЛИ”, причем все ячейки сгруппированы в матрицу из четырех строк и семи столбцов так, что i-ая (i=1,4) строка и j-ый (j=1,4) столбец содержат соответственно 8-i и j ячеек. 2 ил.

Изобретение относится к вычислительной технике и может быть использовано для построения средств автоматики, функциональных узлов систем управления и др.
1,… ,х8), где хq {0,1} (по мере наращивания числа единичных сигналов в кортеже (х1,… ,х8) по выходам упомянутых идентификаторов сверху вниз продвигается “ртутный столбик” из логических единиц).
К причине, препятствующей достижению указанного ниже технического результата при использовании известных идентификаторов числа единичных сигналов, относится сложная структура, поскольку эти идентификаторы имеют восемь выходов.
Наиболее близким устройством того же назначения к заявленному изобретению по совокупности признаков является принятый за прототип идентификатор числа единичных сигналов (см. рис.8.12 на стр.479 в книге Шевкопляс Б.В. Микропроцессорные структуры. Инженерные решения: Справочник. М.: Радио и связь, 1990), содержащий двадцать две ячейки, каждая из которых содержит два входа, два выхода, элемент “И”, и идентифицирующий число единичных сигналов входного кортежа (х1,… ,х8), где xq {0,1}.
К причине, препятствующей достижению указанного ниже технического результата при использовании прототипа, относится сложная структура, поскольку прототип имеет восемь выходов.
Техническим результатом изобретения является упрощение структуры за счет уменьшения количества выходов в два раза.
Указанный технический результат при осуществлении изобретения достигается тем, что в идентификаторе числа единичных сигналов, содержащем двадцать две ячейки, каждая из которых содержит два входа, два выхода и элемент “И”, подключенный первым, вторым входами и выходом соответственно к ее первому, второму входам и первому выходу, все ячейки сгруппированы в матрицу из четырех строк и семи столбцов так, что i-ая строка и j-ый столбец содержат соответственно 8-i и j ячеек, в i-ой строке второй выход каждой предыдущей ячейки и второй выход последней ячейки соединены соответственно с вторым входом последующей ячейки и i-ым выходом идентификатора числа единичных сигналов, а в j-ом столбце первый выход каждой предыдущей ячейки и первый вход первой ячейки соединены соответственно с первым входом последующей ячейки j-ым входом идентификатора числа единичных сигналов, первый выход j-ой ячейки j-го столбца подключен к второму входу (j+1)-ой ячейки (j+1)-го столбца, а второй вход первой ячейки первого столбца – к восьмому входу идентификатора числа единичных сигналов, особенность заключается в том, что в каждую ячейку введен элемент “исключающее ИЛИ”, подсоединенный первым, вторым входами и выходом соответственно к ее первому, второму входам и второму выходу.
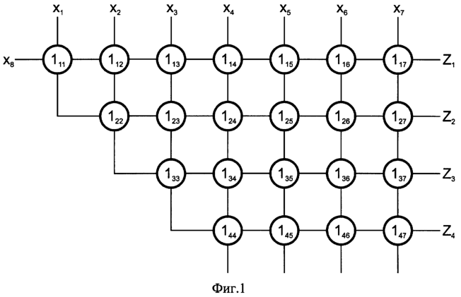
На фиг.1 и 2 представлены соответственно схема предлагаемого идентификатора числа единичных сигналов и схема ячейки, использованной при построении указанного идентификатора.
Идентификатор числа единичных сигналов содержит двадцать две ячейки 111,… ,147. Каждая ячейка содержит элемент “И” 2, элемент “исключающее ИЛИ” 3, первый и второй входы 41 и 42, первый и второй выходы 51 и 52, причем вход 41, вход 42 и выходы 51, 52 образованы соответственно объединенными первыми, объединенными вторыми входами элементов 2, 3 и выходом элемента 2, выходом элемента 3. Все ячейки сгруппированы в матрицу из четырех строк и семи столбцов так, что i-ая строка и j-ый столбец содержат соответственно 8-i и j ячеек, в i-ой строке выход 52 каждой предыдущей ячейки и выход 52 ячейки 1i7 соединены соответственно с входом 42 последующей ячейки и i-ым выходом идентификатора числа единичных сигналов, а в j-ом столбце выход 51 каждой предыдущей ячейки и вход 41 ячейки 11j соединены соответственно с входом 41 последующей ячейки и j-ым входом идентификатора числа единичных сигналов, выход 51 ячейки 1ij подключен к входу 42 ячейки 1(i+1)(j+1), а вход 42 ячейки 111 – к восьмому входу идентификатора числа единичных сигналов.
Работа предлагаемого идентификатора числа единичных сигналов осуществляется следующим образом. На его первый,…, восьмой входы подаются соответственно сигналы х1,… ,х8 {0,1). Тогда сигнал на его i-ом выходе будет определяться выражением
,
где символами и & обозначены соответственно операции “ИСКЛЮЧАЮЩЕЕ ИЛИ” и “И”; m=2i-1; хk1,… ,хkm {x1,… ,x8} (1 k1<… 8); есть количество неповторяющихся конъюнкций хk1 &… & хkm, определяемое как число сочетаний из 8 по m. В частности, имеем Z1=х1 … х8,![]()
Z2=x1 & x2 … x1 & x8 x2 & x3 … x2 & x8 
x3 & x4 … x3 & x8 x4 & x5 … x4 & x8 x5 & x6 … x5 & x8 
x6 & x7 x6 & x8 x7 & x8.
Таким образом, получим где есть двоичный код числа единичных сигналов в кортеже (x1,… ,x8).
Вышеизложенные сведения позволяют сделать вывод, что предлагаемое устройство обеспечивает идентификацию числа единичных сигналов входного кортежа (x1,… ,x8) и обладает более простой по сравнению с прототипом структурой, так как имеет только четыре выхода.
Формула изобретения
Идентификатор числа единичных сигналов, содержащий двадцать две ячейки, каждая из которых содержит два входа, два выхода и элемент И, подключенный первым, вторым входами и выходом соответственно к ее первому, второму входам и первому выходу, причем все ячейки сгруппированы в матрицу из четырех строк и семи столбцов так, что i-я (i=1,4) строка и j-й (j=1,4) столбец содержат соответственно 8-i и j ячеек, в i-й (i=1,4) строке второй выход каждой предыдущей ячейки и второй выход последней ячейки соединены соответственно со вторым входом последующей ячейки и i-м выходом идентификатора числа единичных сигналов, а в j-м (j=1,7) столбце первый выход каждой предыдущей ячейки и первый вход первой ячейки соединены соответственно с первым входом последующей ячейки и j-м входом идентификатора числа единичных сигналов, первый выход j-й ячейки j-гo (j=1,3) столбца подключен к второму входу (j+1)-й ячейки (j+1)-гo столбца, а второй вход первой ячейки первого столбца – к восьмому входу идентификатора числа единичных сигналов, отличающийся тем, что в каждую ячейку введен элемент Исключающее ИЛИ, подсоединенный первым, вторым входами и выходом соответственно к ее первому, второму входам и второму выходу.
РИСУНКИ
MM4A – Досрочное прекращение действия патента СССР или патента Российской Федерации на изобретение из-за неуплаты в установленный срок пошлины за поддержание патента в силе
Дата прекращения действия патента: 13.03.2006
Извещение опубликовано: 20.08.2007 БИ: 23/2007
|
|