|
|
(21), (22) Заявка: 2003101484/12, 20.01.2003
(24) Дата начала отсчета срока действия патента:
20.01.2003
(43) Дата публикации заявки: 20.10.2004
(45) Опубликовано: 10.07.2005
(56) Список документов, цитированных в отчете о поиске:
RU 2058468 C1, 20.04.1996. SU 1176055 A, 30.08.1985. WO 9855717 A1, 10.12.1998. US 4222082 A, 09.09.1980.
Адрес для переписки:
607188, Нижегородская обл., г. Саров, пр. Мира, 37, ФГУП “РФЯЦ-ВНИИЭФ”, ОПИНТИ
|
(72) Автор(ы):
Гончаров С.Н. (RU), Мартынов А.П. (RU), Николаев Д.Б. (RU), Фомченко В.Н. (RU)
(73) Патентообладатель(и):
Российская Федерация в лице Министерства Российской Федерации по атомной энергии – Минатом РФ (RU), ….Федеральное государственное унитарное предприятие “Российский федеральный ядерный центр – Всероссийский научно-исследовательский институт экспериментальной физики” – ФГУП “РФЯЦ – ВНИИЭФ” (RU)
|
(54) УСТРОЙСТВО УПРАВЛЕНИЯ ЭЛЕКТРОННЫМИ ЗАМКАМИ
(57) Реферат:
Изобретение относится к технике защиты объектов от доступа посторонних лиц. Достигаемый технический результат – упрощение, повышение секретности и расширение функциональных возможностей. Устройство управления электронными замками содержит блок 1 приема информации, блок 2 определения приоритета кода, устройства 31, …, 3N выделения кода, первые сумматоры 41, …, 4N, преобразователи 51, …, 5N кода, датчики 61, …, 63 кода, вторые сумматоры 71, …, 7N, третьи сумматоры 81, …, 8N-1, исполнительные устройства 91, …, 9N, электронные замки 101, …, 10N, содержащие блок 11 сравнения и блок 12 эталонного кода. Вход блока 1 приема информации является входом устройства управления электронными замками, а первый выход соединен со входом блока 2 определения приоритета кода, каждый выход которого, с первого по N-ый, соединен с первым входом соответствующего устройства 31, …, 3N выделения кода, второй вход которого соединен со вторым выходом блока 1 приема информации, а выход – с первым входом соответствующего первого сумматора 41, …, 4N, выход которого через соответствующий преобразователь 51, …, 5N кода соединен с первым входом соответствующего второго сумматора 71, …, 7N, выход которого соединен со входом соответствующего замка 101, …, 10N, выход которого соединен со входом соответствующего исполнительного устройства 91, …, 9N. Каждый выход первого датчика 61 кода соединен со вторым входом соответствующего первого сумматора 41, …, 4N, каждый выход второго датчика 62 кода соединен со вторым входом соответствующего второго сумматора 71, … 7N, каждый выход третьего датчика 63 кода соединен со вторым входом соответствующего третьего сумматора 81, …, 8N-1, выход которого соединен со входом последующего преобразователя 52, …, 5N кода, а первый вход – с выходом соответствующего второго сумматора 71, … 7N-1. Первый вход блока 11 сравнения замка 101, …, 10N является входом замка 101, …, 10N, выход которого является выходом блока 11 сравнения, второй вход которого соединен с выходом блока 12 эталонного кода. 2 ил.

Изобретение относится к технике защиты объектов от доступа посторонних лиц, в частности к электронным системам управления электронными кодовыми замками.
Известно устройство управления электронными замками (см. А.С. №1176055 от 11.03.84, МКИ Е 05 В 49/00, “Устройство управления электронными замками”, Пономарев А.К., опубл. 30.08.85, Бюл. №32), содержащее блок набора кода, блок установки кода, логический блок, блок управления приводом замка, по меньшей мере, один дополнительный блок установки кода и коммутатор. Выходы блока набора кода подключены к соединенным параллельно одноименным входам блока установки кода и дополнительных блоков установки кода. Выходы блока установки и дополнительных блоков установки кода подключены к входам коммутатора, выходы которого соединены с группой первых входов логического блока, первым выходом соединенного с входом блока управления приводом, первый выход которого соединен с входом коммутатора, а второй выход – с логическим блоком.
Недостатками известного устройства управления электронными замками являются его сложность, обусловленная наличием большого количества соединений между блоками, низкая секретность, обусловленная возможностью открывания любого из замков неверным кодом в случае переключения сигнала с выхода управления приводом под действием помехи, и малые функциональные возможности, обусловленные невозможностью разграничения доступа к исполнительным устройствам в соответствии с приоритетом вследствие того, что не используются кодовые комбинации с различными приоритетами.
Наиболее близким к заявляемому изобретению по совокупности существенных признаков является устройство управления электронными замками (см. патент №2058468 от 22.10.90, МКИ Е 05 В 47/00, “Запорная система”, Эдмин Д.М., опубл. 20.04.96, Бюл. №11), содержащее имеющий N преобразовательных каналов (преобразователей кода) замок, где N 3, переключатель кодового сигнала, исполнительный блок, N дополнительных замков, N-1 переключателей кодового сигнала, анализатор кодовых комбинаций, счетчик-распределитель, М датчиков кода, где M N, вентиль, блок кодирования последовательности работы датчиков кода. Выходы N дополнительных замков связаны через переключатели с входами N преобразовательных каналов, выходы которых через анализатор кодовых комбинаций подключены к исполнительному блоку. Выходы N преобразовательных каналов через счетчик-распределитель подключены к вторым входам анализатора кодовых комбинаций. Выходы датчиков кода через вентиль подключены к анализатору кодовых комбинаций, а выход счетчика-распределителя через блок кодирования последовательности работы датчиков – к второму входу вентиля.
Недостатками известного устройства управления электронными замками являются его сложность, обусловленная наличием большого количества соединений между блоками, низкая секретность, обусловленная возможностью открывания дополнительных замков в любом порядке, и малые функциональные возможности, обусловленные невозможностью разграничения доступа к исполнительным устройствам в соответствии с приоритетом, невозможностью открывания замков с низшим приоритетом кодом высшего приоритета и невозможностью полного контроля (тестирования) системы без срабатывания всех дополнительных замков вследствие того, что не используются кодовые комбинации с различными приоритетами.
Задачей, решаемой предлагаемым изобретением, является создание устройства управления электронными замками, обладающего простотой, повышенной секретностью и расширенными функциональными возможностями, а именно: возможностью разграничения доступа к исполнительным устройствам в соответствии с приоритетом, возможностью доступа к исполнительным устройствам с низшим приоритетом кодом высшего приоритета, а также возможностью полного контроля (тестирования) устройства без срабатывания всех дополнительных исполнительных устройств.
Технический результат, заключающийся в упрощении, повышении секретности и расширении функциональных возможностей, достигается тем, что в устройство управления электронными замками, содержащее N электронных замков, где N 3, N преобразователей кода, первый и второй датчики кода с N выходами каждый, третий датчик кода, имеющий N-1 выходов, и первое исполнительное устройство, введены блок приема информации, блок определения приоритета кода с N выходами, N устройств выделения кода, N первых сумматоров, N вторых сумматоров, N-1 третьих сумматоров и N-1 исполнительных устройств, при этом вход блока приема информации является входом устройства управления электронными замками, а первый выход соединен со входом блока определения приоритета кода, каждый выход которого соединен с первым входом соответствующего устройства выделения кода, второй вход которого соединен со вторым выходом блока приема информации, а выход – с первым входом соответствующего первого сумматора, выход которого через соответствующий преобразователь кода соединен с первым входом соответствующего второго сумматора, выход которого соединен со входом соответствующего замка, выход которого соединен со входом соответствующего исполнительного устройства, каждый выход первого датчика кода соединен со вторым входом соответствующего первого сумматора, каждый выход второго датчика кода соединен со вторым входом соответствующего второго сумматора, каждый выход третьего датчика кода соединен со вторым входом соответствующего третьего сумматора, выход которого соединен со входом последующего преобразователя кода, а первый вход – с выходом соответствующего второго сумматора, причем каждый электронный замок состоит из блока эталонного кода и блока сравнения, первый вход которого является входом замка, выход которого является выходом блока сравнения, второй вход которого соединен с выходом блока эталонного кода.
Указанная совокупность признаков позволяет упростить схему устройства управления электронными замками за счет уменьшения количества соединений между блоками, повысить секретность устройства за счет исключения возможности разблокирования последующих замков без разблокирования предыдущих и расширить его функциональные возможности за счет возможности разграничения доступа к исполнительным устройствам в соответствии с приоритетом, возможности доступа к исполнительным устройствам с низшим приоритетом кодом высшего приоритета и возможности проведения полного контроля (тестирования) системы без срабатывания всех дополнительных исполнительных устройств вследствие того, что используются кодовые комбинации с различными приоритетами.
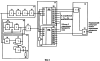
На фиг.1 представлена функциональная схема устройства управления электронными замками, на фиг.2 – схема блока приема информации.
Устройство управления электронными замками (см. фиг.1) содержит блок 1 приема информации, блок 2 определения приоритета кода, устройства 31, …, 3N выделения кода, первые сумматоры 41, …, 4N, преобразователи 51, …, 5N кода, датчики 61, …, 63 кода, вторые сумматоры 71, …, 7N, третьи сумматоры 81, …, 8N, исполнительные устройства 91, …, 9N, электронные замки 101, …, 10N, содержащие блок 11 сравнения и блок 12 эталонного кода. Вход блока 1 приема информации является входом устройства управления электронными замками, а первый выход соединен со входом блока 2 определения приоритета кода, каждый выход которого, с первого по N-ый, соединен с первым входом соответствующего устройства 31,…,3N выделения кода, второй вход которого соединен со вторым выходом блока 1 приема информации, а выход – с первым входом соответствующего первого сумматора 41, …, 4N, выход которого через соответствующий преобразователь 51, …, 5N кода соединен с первым входом соответствующего второго сумматора 71, …, 7N, выход которого соединен со входом соответствующего замка 101, …, 10N, выход которого соединен со входом соответствующего исполнительного устройства 91, …, 9N. Каждый выход первого датчика 61 кода соединен со вторым входом соответствующего первого сумматора 41, …, 4N, каждый выход второго датчика 62 кода соединен со вторым входом соответствующего второго сумматора 71, …, 7N, каждый выход третьего датчика 63 кода соединен со вторым входом соответствующего третьего сумматора 81, …, 8N, выход которого соединен со входом последующего преобразователя 52, …, 5N кода, а первый вход – с выходом соответствующего второго сумматора 71, …, 7N-1. Первый вход блока 11 сравнения замка 101, …, 10N является входом замка 101, …, 10N, выход которого является выходом блока 11 сравнения, второй вход которого соединен с выходом блока 12 эталонного кода.
Блок 1 приема информации принимает информацию в коде МТК-2 (один стартовый бит, восемь – информационных и два – стоповых бита). Восемь информационных бит подразделяются на три бита приоритета и пять бит кода, таким образом рассматривается случай при N=23=8. Блок 1 приема информации (см. фиг.2) содержит устройство 13 определения начала кодовой посылки, генератор 14, сдвиговый регистр 15, блок 16 проверки старт-стоповых бит, элемент 17 задержки. Устройство 13 определения начала кодовой посылки содержит элемент И 18, первый вход которого соединен с входом устройства управления электронными замками, а выход – с первым входом элемента ИЛИ-НЕ 19, второй вход которого через резистор 20 соединен с шиной земли. Выход элемента ИЛИ-НЕ 19 соединен с входом элемента НЕ 21, выход которого соединен через конденсатор 22 со вторым входом элемента ИЛИ-НЕ 19, выход которого соединен со вторым входом элемента И 18 и является выходом устройства 13 определения начала кодовой посылки. Генератор 14 выполнен в виде первого 23 и второго 24 элементов НЕ, причем вход элемента НЕ 23 через резистор 25 соединен с входом элемента НЕ 24, который соединен с выходом элемента НЕ 23. Кроме этого, вход элемента НЕ 23 через конденсатор 26 соединен с выходом элемента НЕ 24, который является выходом генератора 14. Выход устройства 13 определения начала кодовой посылки соединен с первым входом, а выход генератора 14 – со вторым входом элемента ИЛИ-НЕ 27, выход которого соединен с входом синхронизации сдвигового регистра 15. Сдвиговый регистр 15 состоит из первого 28 и второго 29 сдвиговых регистров, причем выход Q8 сдвигового регистра 28 соединен с входами А и В сдвигового регистра 29, входы С каждого из сдвиговых регистров 28 и 29 – объединены и являются входом синхронизации сдвигового регистра 15, а входы – через резистор 30 соединены с шиной питания, входы А и В сдвигового регистра 28 соединены с выходом элемента 17 задержки. Выходы Q1, Q2 сдвигового регистра 28 и выход Q8 сдвигового регистра 29 являются входами блока 16 проверки старт-стоповых бит, причем первые два из них являются входами элемента ИЛИ-НЕ 31, выход которого соединен с первым входом элемента И 32, второй вход которого соединен с выходом Q8 сдвигового регистра 29. Элемент 17 задержки содержит первый 33, второй 34, третий 35 и четвертый 36 элементы НЕ, причем выход элемента НЕ 33 соединен со входом устройства управления электронными замками, а выход с входом элемента НЕ 34, выход которого соединен со входом элемента НЕ 35 и так далее, выход элемента НЕ 36 является выходом элемента 17 задержки.
Блок 2 определения приоритета кода может быть выполнен в виде дешифратора, реализованного на микросхеме КР1533ИД7. Устройства 31, …, 3N выделения кода могут быть выполнены на регистрах, реализованных на микросхемах КР1533ИР22. Сумматоры 41, …, 4N, 71, …, 7N, 81, …, 8N-1 могут быть выполнены на элементах “ИСКЛЮЧАЮЩЕЕ ИЛИ”, реализованных на микросхемах КР1533ЛП5. Преобразователи 51, …, 5N кода могут быть выполнены в виде коммутируемых перемычек (см. Авторское свидетельство СССР №1807207, МКИ Е 05 В 47/00, опубл. 07.04.93 г., Бюл. №13). Датчики 61,…,63 кода и блок 12 эталонного кода могут быть выполнены на энергонезависимых ячейках памяти (см. Авторское свидетельство СССР №845287, МКИ Н 03 К 19/16, опубл. 02.07.79 г., Бюл. №25). Блок 11 сравнения может быть выполнен на микросхеме 1533СП1. Исполнительные устройства 91,…,9N представляют собой электромагнитные механизмы, управляемые составным транзистором.
Устройство управления электронными замками (см. фиг.1) работает следующим образом.
Кодовая информация последовательно поступает на вход блока 1 приема информации. После прихода кодовой информации устройство 13 определения начала кодовой посылки (фиг.2) разрешает поступление синхросигналов с генератора 19 на сдвиговый регистр 15 для записи. Кодовая информация с задержкой, определяемой элементом 17 задержки, поступает на сдвиговый регистр 15 для преобразования из последовательного формата в параллельный с помощью синхросигналов генератора 14. Задержка элемента 17 должна быть подобрана таким образом, чтобы первый синхросигнал генератора 14 приходился на середину первого битового интервала кодовой информации, частота синхронизации должна равняться битовому интервалу. После преобразования последнего бита кодовой посылки сигнал с выхода устройства 13 определения начала кодовой посылки запрещает работу генератора 14 и устанавливается в режим приема новой кодовой информации.
Преобразованная в параллельный формат информация проверяется в блоке 16 проверки старт-стоповых бит (с учетом того, что стартовый бит всегда имеет значение логической единицы, стоповые – логического нуля). Если значения старт-стоповых бит входной информации не совпадают с истинными значениями старт-стоповых бит, то устройство управления электронными замками возвращается к ожиданию приема кодовой информации, в противоположном случае сигнал с выхода блока 16 проверки старт-стоповых бит разрешает работу блока 2 определения приоритета кода.
Блок 2 определения приоритета кода согласно приоритету пришедшего кода подключает одно из устройств 31,…,3N выделения кода. Допустим, что пришел код с приоритетом “два”, тогда код с устройства 32 выделения кода поступает на сумматор 42 и складывается с кодом, поступившим с блока b датчика 61 кода. Результат преобразуется в преобразователе 53 кода и складывается с кодом, поступившим с блока b датчика 62 кода, в сумматоре 72. Результат сложения поступает в замок 102 и сравнивается с эталонным кодом замка 102. Если коды не совпали, разблокировки исполнительного устройства 92 не происходит, в противном случае происходит разблокирование исполнительного устройства 92. Кроме этого, результат суммирования в сумматоре 72 поступает на сумматор 82 и складывается с кодом, поступившим с блока b датчика 63 кода. Результат поступает на преобразователь 53 кода, преобразуется там и поступает на сумматор 73, где складывается с кодом, поступившим с блока с датчика 62 кода. Результат сложения поступает на замок 103. В случае совпадения кодов разблокируется исполнительное устройство 93. Следует отметить, что дальнейшая разблокировка исполнительных устройств 93, …, 98 возможна только при срабатывании предыдущих исполнительных устройств, в данном случае, исполнительного устройства 92.
Далее процесс разблокировки происходит аналогичным образом, то есть срабатывают все замки 104, …, 108 с низшим приоритетом и разблокируют исполнительные устройства 94, …, 98. Следует отметить, что при отсутствии ошибок или сбоев в устройстве управления электронными замками код с высшим приоритетом приводит к разблокировке всех исполнительных устройств низшего приоритета, то есть, в нашем случае, код с приоритетом “два” разблокирует все исполнительные устройства, начиная со второго (92, …, 98).
Для проверки работоспособности устройства без срабатывания всех исполнительных устройств существует алгоритм, заключающийся в следующем.
После прихода тестовой кодовой информации на блок 2 определения приоритета кода поступает информация о переходе устройства управления электронными замками в тестовый режим (специальное значение бит приоритета). По данному сигналу блок 2 определения приоритета кода подключает устройство 31 выделения кода и блокирует работу всех замков 101,…,107, кроме последнего 108 (цепи блокировки замков на фиг.1 не показаны). Далее работа устройства совпадает с работой устройства в основном режиме за исключением того, что разблокировки исполнительных устройств 91, …, 97 не происходит. Результатом успешного тестирования является разблокировка исполнительного устройства 98. Разблокировка исполнительного устройства 98 позволяет сделать вывод о корректности всех преобразований и кодов всех датчиков 61, 62, 63 кода в устройстве, при этом разблокировки исполнительных устройств с высшим приоритетом не происходит.
Изготовлен лабораторный макет устройства управления электронными замками, испытания которого подтвердили осуществимость и практическую ценность заявляемого объекта.
Формула изобретения
Устройство управления электронными замками, содержащее N электронных замков, где N 3, N преобразователей кода, первый и второй датчики кода с N выходами каждый, третий датчик кода, имеющий N-1 выходов, и первое исполнительное устройство, отличающееся тем, что введены блок приема информации, блок определения приоритета кода с N выходами, N устройств выделения кода, N первых сумматоров, N вторых сумматоров, N-1 третьих сумматоров и N-1 исполнительных устройств, при этом вход блока приема информации является входом устройства управления электронными замками, а первый выход соединен со входом блока определения приоритета кода, каждый выход которого соединен с первым входом соответствующего устройства выделения кода, второй вход которого соединен со вторым выходом блока приема информации, а выход – с первым входом соответствующего первого сумматора, выход которого через соответствующий преобразователь кода соединен с первым входом соответствующего второго сумматора, выход которого соединен со входом соответствующего замка, выход которого соединен со входом соответствующего исполнительного устройства, каждый выход первого датчика кода соединен со вторым входом соответствующего первого сумматора, каждый выход второго датчика кода соединен со вторым входом соответствующего второго сумматора, каждый выход третьего датчика кода соединен со вторым входом соответствующего третьего сумматора, выход которого соединен со входом последующего преобразователя кода, а первый вход – с выходом соответствующего второго сумматора, причем каждый электронный замок состоит из блока эталонного кода и блока сравнения, первый вход которого является входом замка, выход которого является выходом блока сравнения, второй вход которого соединен с выходом блока эталонного кода.
РИСУНКИ
|
|