|
(21), (22) Заявка: 2003131115/28, 22.10.2003
(24) Дата начала отсчета срока действия патента:
22.10.2003
(45) Опубликовано: 20.05.2005
(56) Список документов, цитированных в отчете о поиске:
ГОСТ 13109-97. Нормы качества электрической энергии в системах электроснабжения общего пользования. – Минск: Межгосударственный совет по стандартизации, метрологии и сертификации, 1998. US 5567994 A, 22.10.1996. US 5390106 А, 14.02.1995. US 6112136 А, 29.08.2000. US 5943246 А, 24.08.1999. US 5832414 А, 03.11.1998. US 4951170 А, 21.08.1990. US 5691626 А, 25.11.1997. US 6005759 А, 21.12.1999. SU 657520 А, 19.04.1979.
Адрес для переписки:
665728, Иркутская обл., г. Братск, ул. Макаренко, 40, Братский государственный технический университет, Патентная служба
|
(72) Автор(ы):
Большанин Г.А. (RU)
(73) Патентообладатель(и):
Государственное образовательное учреждение высшего профессионального образования “Братский государственный технический университет” (RU)
|
(54) СПОСОБ АВТОМАТИЗИРОВАННОГО АКТИВНОГО КОНТРОЛЯ ИМПУЛЬСОВ НАПРЯЖЕНИЯ И ТОКА
(57) Реферат:
Способ может быть использован в системах автоматизированного контроля показателей качества электрической энергии. Из совокупности дискретных величин напряжения и тока выделяют гармонические составляющие основной частоты. В результате сравнения фактических мгновенных значений напряжения и тока с мгновенными значениями гармонических составляющих основной частоты выявляют факт импульсов, а также их соответствие своим нормативным значениям. В случае выявления несоответствия импульсов напряжения и тока нормативным требованиям формируется сигнал для управления корректирующими устройствами, предназначенными для уменьшения амплитуды и длительности импульсов напряжения и тока. 5 ил.

Изобретение относится к электротехнике и может быть использовано при эксплуатации электроэнергетических систем, а также как составная часть автоматизированного активного контроля всех показателей качества электрической энергии.
Действующим межгосударственным стандартом ГОСТ 13109-97 “Нормы качества электрической энергии в системах электроснабжения общего назначения” [1] определено, что импульс напряжения есть резкое изменение напряжения в точке электрической сети, за которым следует восстановление напряжения до первоначального или близкого к нему уровня за промежуток времени до нескольких миллисекунд.
Государственным стандартом регламентируются амплитуда импульса и его длительность.
Этим же документом определено, что амплитуда импульса есть максимальное мгновенное значение импульса напряжения, а длительность импульса – интервал времени между начальным моментом импульса напряжения и моментом восстановления мгновенного значения напряжения до первоначального или близкого к нему.
Пол термином “первоначальное значение напряжения” в электроэнергетических системах переменного тока здесь понимается мгновенное значение напряжения на частоте основной гармонической составляющей в данный момент времени.
Длительность фронта импульса не должна превышать 5 мс.
К сожалению, действующим межгосударственным стандартом оговорен лишь факт наличия импульсов напряжения и полностью игнорирован факт наличия импульсов тока. Это допустимо для линейных электроэнергетических систем, где форма тока практически повторяет форму напряжения, и не допустимо для электроэнергетических систем, насыщенных нелинейными элементами. Таким образом, для объективной оценки данного показателя качества электрической энергии необходим и учет возможных импульсов тока.
Для регистрации импульсов напряжения и тока необходимы специализированные безынерционные устройства, рассчитанные на значительные по величине потоки электрической энергии, так как, судя по содержанию действующего стандарта [1], допустимые импульсные напряжения достигают десятки, сотни и даже тысячи киловольт. Поэтому оперативная регистрация импульсов напряжения и тока в промышленных масштабах проблематична даже при современном уровне развития науки и техники.
В настоящее время чаще всего оценивание импульсов напряжения выполняется на основании анализа аварийных отключений участков электроэнергетических систем. После надлежащей статистической обработки данных о таких отключениях [2] эмпирически формируются требования к понижающим амплитуду и длительность импульсов напряжения устройствам, каковыми могут быть грозозащитные тросы, разрядники, гирлянды изоляторов и т.п. [3]. Такие корректирующие устройства подбираются из предпосылки того, что основными причинами возникновения импульсов напряжения и тока являются атмосферные явления и коммутационные переключения как плановые, так и аварийные (короткие замыкания, обрыв фазного или нейтрального провода и т.п.).
Естественно, ни о какой оперативной оценке импульсов напряжения и тока, а тем более об оперативном воздействии на данный показатель качества электрической энергии не может быть и речи. Причем здесь необходимо сознавать, что в данном случае имеется в виду оперативное воздействие на импульсы напряжения и тока при превышении амплитуды и длительности этих импульсов своих нормативных значений.
Задачей изобретения является формирование алгоритма автоматизированного активного контроля импульсов напряжения и тока.
Технический результат достигается тем, что исходными данными для активного контроля импульсов напряжения и тока являются аналоговые величины этих характеристик электрической энергии, преобразованные в аналого-цифровом преобразователе в совокупность дискретных значений, из которых выясняются законы изменения основных гармонических составляющих напряжения и тока, а затем из сопоставления каждого дискретного значения напряжения и тока со значениями основных гармонических составляющих этих величин в данные моменты времени выясняются факты наличия импульсов напряжения и тока, определяются амплитуды и длительности импульсов, а далее в случае нарушения нормативных значений амплитуд и длительностей импульсов формируются сигналы управления корректирующими устройствами. Такими корректирующими устройствами могут быть сглаживающие элементы, разрядники и т.п. Автоматизация активного контроля импульсов напряжения и тока обеспечивается средствами вычислительной техники.
Информация о данном показателе качества электрической энергии забирается в контролируемой точке электроэнергетической системы в виде аналоговых величин в устройство сопряжения анализируемой электроэнергетической системы со средствами вычислительной техники. В этих устройствах напряжение и ток доводятся до величин, приемлемых для обработки в процессоре. Причем здесь необходимо учитывать возможность наличия импульсов напряжения и тока, которые в сотни и даже в тысячи раз могут превышать номинальные значения этих величин. При этом искажение форм напряжения и тока крайне нежелательно. Поэтому в качестве устройств сопряжения здесь лучше всего использовать трансформаторы напряжения и шунты переменного тока [4].
Преобразованные в устройствах сопряжения аналоговые напряжение и ток следует представить в виде совокупности дискретных величин. Эту операцию целесообразно выполнять при посредстве аналого-цифрового преобразователя, время единичной дискретности которого не должно превышать 5 мс. Чем меньше будет время единичной дискретности, тем точнее будет оценка напряжения и тока.
Выявлению фактов наличия импульсов должно предшествовать разложение напряжения и тока на гармонические составляющие с целью определения закона изменения основных гармонических составляющих анализируемых характеристик электрической энергии. Для этого есть смысл воспользоваться способом количественной оценки субгармонических и дробных высших гармонических составляющих периодически изменяющихся величин [5], при использовании которого за основную следует принимать гармоническую составляющую с наибольшей амплитудой.
И лишь после этого следует приступать собственно к анализу напряжения и тока с целью выяснения факта колебаний напряжения и тока и их соответствия своим нормативным значениям. При нарушении этого соответствия можно приступить к формированию сигнала управления корректирующими устройствами. Эти операции целесообразно выполнять в процессоре.
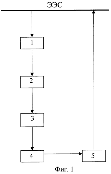
На фиг.1 представлена структурная схема реализации способа автоматизированного активного контроля импульсов напряжения и тока, на фиг.2 и 3 представлена структурная схема алгоритма активного контроля импульсов напряжения, а на фиг.4 и 5 – структурная схема алгоритма активного контроля импульсов тока.
На фиг.1 аббревиатурой ЭЭС обозначена электроэнергетическая система; блок 1 иллюстрирует устройства сопряжения электроэнергетической системы и средств вычислительной техники; блок 2 представляет аналого-цифровой преобразователь; в блоке 3 осуществляется разложение напряжения и тока на гармонические составляющие; блок 4 включает в свой состав процессор, где и осуществляется оценка уровня импульсов напряжения и тока и, при необходимости, формируются сигналы управления корректирующими устройствами; блок 5 иллюстрирует сами корректирующие устройства, активно воздействующие на электроэнергетическую систему с целью уменьшения импульсов напряжения и тока.
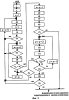
Для оценивания импульсов напряжения необходим какой-либо эталон. Им может быть основная гармоническая составляющая напряжения, входящая в спектральный состав анализируемой величины и отличающаяся наибольшей амплитудой. Операцию выделения этого эталона целесообразно выполнять в блоке 2 (фиг.2) сразу после разложения анализируемой величины на гармонические составляющие (блок 1). Здесь же, исходя из рекомендаций п.2.3, следует определить характеристики и закон изменения выделенной гармонической составляющей во времени

Текущее время для определения мгновенного значения выделенной гармонической составляющей этого напряжения следует определять по формуле

где р – текущий номер квантования анализируемой величины; Тm – период колебания гармонической составляющей анализируемой величины, отличающийся наибольшей амплитудой; N – количество квантований за один период Tm.
Для выявления факта импульса напряжения следует просмотреть значения напряжения при каждом квантовании. Здесь следует при каждом р-том квантовании выполнить сравнение соответствующего значения гармонической составляющей напряжения с наибольшей амплитудой up с дискретным значением анализируемой функции u(t,p) при указанном квантовании по неравенству

Несоблюдение этого неравенства свидетельствует об отсутствии противозаконного возрастания напряжения, то есть об отсутствии импульса напряжения. В этом случае следует повторить проверку этого неравенства для следующего квантования.
А соответствие неравенства (3) информирует о возможном начальном этапе импульса напряжения. Теперь необходимо определить величину фронта этого импульса. Для этого необходимо рассмотреть следующее квантование, номер которого можно обозначить символом р1. Тогда соответствующий ему момент времени можно определить так

А соответствующее ему мгновенное значение напряжения в таком случае определится следующим образом:

При этом следует сознавать, что при условии

зафиксированное изменение напряжения нужно квалифицировать либо как колебание, либо как отклонение напряжения.
Когда, наконец, будет определен фронт импульса напряжения, можно определить амплитуду этого импульса

Далее необходимо проверить соответствие амплитуды импульса напряжения своему нормативному значению

где мп.U – нормативное значение амплитуды импульса напряжения.
Выполнение этого неравенства иллюстрирует необходимость формирования сигнала для управления корректирующими устройствами, призванными способствовать уменьшению амплитуды импульса напряжения.
Если же неравенство (7) нарушается и действительная амплитуда импульса напряжения не превышает своего нормативного значения, то, тем не менее, процедура оценивания импульса напряжения на этом не заканчивается. Далее необходимо приступить к определению длительности импульса. Эта операция тем более оказывается необходимой, если пользователями заранее определена нормативная величина длительности импульса напряжения tимп.U.
Для выполнения этой операции необходимо определить момент окончания зафиксированного импульса.
Длительность импульса анализируемой величины рекомендуется определять по формуле

Теперь остается проверить соответствие вычисленной по формуле (8) длительности импульса напряжения своему нормативному значению:

Выполнение неравенств (7) и (9) является свидетельством о нарушении соответствующих нормативных значений и отправной точкой для формирования сигнала управления устройствами, призванными корректировать величину и длительность импульса напряжения.
До этого момента активный контроль импульса напряжения выполнялся из предположения, что импульс напряжения есть резкое повышение напряжения в точке электрической сети, за которым следует восстановление напряжения до первоначального за промежуток времени до нескольких секунд. Практически это вполне оправдано, поскольку чаще всего значительные по амплитуде и длительности импульсы напряжения проявляются именно в виде резких всплесков напряжения из-за атмосферных явлений и коммутационных переключений. Но из-за тех же коммутационных переключений возможен и резкий спад напряжения, резкое уменьшение его амплитуды. А, судя по содержанию действующего стандарта [1], импульс напряжения есть резкое не повышение, а изменение напряжения. Поэтому и резкий спад напряжение тоже можно отнести к категории импульсов напряжения.
На фиг.3 представлен алгоритм активного контроля импульсов, вызванных резким понижением напряжения. Здесь также выполняется сравнение фактических мгновенных значений напряжений с мгновенными значениями напряжения основной гармонической составляющей, определяемой из уравнения (1), в момент времени, определяемый из формулы (2). Однако здесь, в отличие от случая резкого повышения напряжения, о факте импульса напряжения будет свидетельствовать факт соблюдения неравенства

Амплитуда импульса, определяемая из равенства (6), в этом случае будет отрицательна. Поэтому проверку соответствия амплитуды импульса напряжения своему нормативному значению здесь следует из неравенства

Выполнение этого неравенства так же, как и неравенства (7), свидетельствует о необходимости формирования сигнала для управления корректирующими средствами, которые могут способствовать уменьшению амплитуды импульса напряжения.
Длительность импульса напряжения здесь так же, как и в предыдущем случае, следует определять по формуле (8), а его соответствие своему нормативному значению из неравенства (9).
Структурная схема алгоритма активного контроля импульсов напряжения, представленная на фиг.2, и структурная схема алгоритма активного контроля импульсов напряжения, представленная на фиг.3, есть части единого алгоритма активного контроля импульсов этого напряжения. Указанные части алгоритма должны функционировать параллельно независимо друг от друга, но с едиными исходными данными, получаемыми из аналого-цифрового преобразователя.
Следует отметить, что структурные схемы алгоритма оценивания импульсов напряжения, изображенные на фиг.2 и 3, предполагают непрерывный контроль соответствующего показателя качества электрической энергии. При необходимости здесь вполне можно ввести ограничитель либо по времени, либо по количеству циклов.
Конечно, при грубом определении факта импульса напряжения в неравенстве (3) можно воспользоваться модулями (абсолютными величинами) дискретных значений анализируемой функции u(t,p) и мгновенных значений напряжения на частоте основной гармонической составляющей. Это обстоятельство сделало бы совершенно ненужным часть алгоритма определения импульса напряжения, приведенную на фиг.3. Но это действительно очень грубая оценка импульсов напряжения с весьма низкой достоверностью и может быть применена лишь при большом превышении нормативных значений импульса напряжения над номинальной величиной этого напряжения.
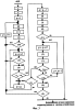
На таком же принципе выполнена структурная схема алгоритма оценивания импульсов тока (фиг.4 и 5).
За импульс тока следует принимать резкое изменение тока в точке электрической сети, за которым следует восстановление тока до первоначального или близкого к нему уровня за промежуток времени до нескольких миллисекунд.
По аналогии с государственным стандартом здесь следует регламентировать тоже амплитуду импульса и его длительность. В таком случае следует принять, что амплитуда импульса тока есть максимальное мгновенное значение импульса тока, а длительность этого импульса – интервал времени между начальным моментом импульса тока и моментом восстановления мгновенного значения тока до первоначального или близкого к нему.
Под термином “первоначальное значение тока” в электроэнергетических системах переменного тока здесь понимается мгновенное значение тока на частоте основной гармонической составляющей в данный момент времени.
Длительность фронта импульса тока так же, как и импульса напряжения, не должна превышать 5 мс.
Алгоритму оценивания импульсов тока предшествует графоаналитическое разложение анализируемой величины на гармонические составляющие (блок 1) и выделение в блоке 2 гармонической составляющей с наибольшей амплитудой, что является в данном случае признаком основной гармонической составляющей (фиг.4 и 5). Закон изменения выделенной гармонической составляющей тока выглядит так:

Факт появления импульса тока согласно алгоритму, представленного на фиг.4, где учитывается, что импульс тока есть лишь резкое возрастание тока с последующим восстановлением его до первоначального значения, определяется из неравенства

где i(t, p) – дискретное значение анализируемой функции при p-том квантовании.
Закон изменения выделенной гармонической составляющей тока при p1-ом квантовании определяется так:

Амплитуда импульса тока определяется из равенства

Соответствие амплитуды импульса тока своему нормативному значению проверяется по неравенству

где имп.I – нормативное значение амплитуды импульса тока.
Длительность импульса тока можно определить по формуле (8), а ее соответствие своему нормативному значению tимп.I определяется из неравенства

Соблюдение неравенств (16) и (17) свидетельствуют о необходимости формирования сигнала управления корректирующими устройствами, предназначенными для сокращения амплитуды импульсов тока и их длительности.
Так выглядит алгоритм активного контроля импульсов тока при условии, что эти импульсы вызваны лишь резким кратковременным возрастанием тока (фиг.4).
Для более объективной оценки импульсов тока следует предусмотреть и возможность возникновения импульсов тока вследствие кратковременного понижения этого тока. Структурная схема части алгоритма активной оценки импульсов тока, предусматривающая такую ситуацию, представлена на фиг.5.
Эта часть алгоритма должна реализовываться совместно с частью алгоритма активного контроля импульсов тока, представленной на фиг.4. Этой части алгоритма тоже должны предшествовать графоаналитическое разложение анализируемой величины на гармонические составляющие (блок 1) и выделение в блоке 2 основной гармонической составляющей. Закон изменения во времени этой составляющей определяется по уравнению (12).
Отличие этой части алгоритма от предыдущей проявляется на этапе выявления факта импульса тока. В этом случае выявление такого факта выполняется при соблюдении неравенства

Амплитуда импульса тока здесь тоже определяется из равенства (15), а проверку ее соответствия своему нормативному значению в таком случае лучше всего выполнять по неравенству

Длительность импульса тока здесь целесообразно определять по формуле (8), а ее соответствие своему нормативному значению – из неравенства (17).
Соблюдение неравенств (17) и (19) означает необходимость формирования сигнала управления корректирующими устройствами.
Так достаточно объективно можно реализовать способ автоматизированного активного контроля импульсов напряжения и тока.
Источники информации
1. Нормы качества электрической энергии в системах электроснабжения общего назначения: ГОСТ 13109-97. – Минск: Межгосударственный Совет по стандартизации, метрологии и сертификации, 1998. – 31 с.
2. Шидловский А.К., Куренный Э.Г. Введение в статистическую динамику систем электроснабжения. – Киев: Наукова думка, 1984. – 273 с.
3. Мельников Н.А., Рокотян С.С., Шеренцис А.Н. Проектирование электрической части воздушной линии электропередачи 330-500 кВ / Под общ. ред. С.С.Рокотяна. – Изд. 2-е перераб. и доп. – М.: Энергия, 1974. – 472 с.
5. Способ количественной оценки субгармонический и дробных высших гармонических периодически изменяемых величин / Г.А.Болыпанин, И.Н.Охлопков, С.В.Видерников, Е.А.Безносов, А.В.Манахов, С.А.Зимарев, М.А.Алферов. – Патент №2122186, Россия, МКИ 6 G 01 J 3/28. – Братский индустриальный институт, №96112228/25; Заявл. 14.06.96; Опубл. 20.11.98.
Формула изобретения
Способ автоматизированного активного контроля импульсов напряжения и тока, заключающийся в сравнении фактических мгновенных значений напряжения и тока с мгновенными значениями этих же напряжения и тока на частоте основной гармонической составляющей в те же моменты времени, отличающийся тем, что исходные данные о фактических напряжении и токе формируются в аналого-цифровом преобразователе, где аналоговые напряжение и ток преобразуются в совокупность дискретных величин, из которых выделяются гармонические составляющие основной частоты, а затем в результате сравнения фактических мгновенных значений напряжения и тока с мгновенными значениями гармонических составляющих основной частоты выявляется факт импульсов напряжения и тока, амплитуды и длительности этих импульсов, а также их соответствие своим нормативным значениям, а в случае выявления несоответствия этим нормативным требованиям формируется сигнал для управления корректирующими устройствами, предназначенными для уменьшения амплитуды и длительности импульсов напряжения и тока.
РИСУНКИ
MM4A – Досрочное прекращение действия патента СССР или патента Российской Федерации на изобретение из-за неуплаты в установленный срок пошлины за поддержание патента в силе
Дата прекращения действия патента: 23.10.2005
Извещение опубликовано: 20.03.2007 БИ: 08/2007
|