|
(21), (22) Заявка: 2000107334/09, 24.03.2000
(24) Дата начала отсчета срока действия патента:
24.03.2000
(30) Конвенционный приоритет:
25.03.1999 JP P11-081535
(45) Опубликовано: 20.05.2005
(56) Список документов, цитированных в отчете о поиске:
RU 2037888 C1, 19.06.1995. RU 95106481 A1, 20.11.1996. US 5842170 A, 24.11.1998. US 5787445 A, 28.07.1998. WO 96/15522 A1, 23.05.1996. GB 2312059 A, 15.10.1997.
Адрес для переписки:
103735, Москва, ул.Ильинка, 5/2, ООО “Союзпатент”, пат.пов. Л.И.Ятровой
|
(72) Автор(ы):
КИХАРА Нобуюки (JP), ЕКОТА Теппей (JP)
(73) Патентообладатель(и):
СОНИ КОРПОРЕЙШН (JP)
|
(54) УСТРОЙСТВО И СПОСОБ РЕДАКТИРОВАНИЯ
(57) Реферат:
Изобретение относится к устройству и способу редактирования. Его использование для разделения или комбинирования файла (файлов) данных обеспечивает технический результат в виде расширения функциональных возможностей. Редактирование осуществляется над файлами данных, которые сегментированы на блоки, каждый из которых имеет заранее заданную длину данных, и к которым добавляется файл атрибута, имеющий заранее заданную длину, причем сегментированные блоки записываются в энергонезависимое запоминающее устройство. Технический результат достигается за счёт того, что выбирают два файлов данных, записанных в область данных, для их комбинирования; отделяют файл атрибута от расположенного последним файла данных из выбранных двух файлов данных; редактируют управляющие данные, записанные в управляющей области, путем установления логической связи между двумя файлами данных, и редактируют файл атрибута, добавленного к расположенному первым файлу данных двух выбранных файлов данных; и записывают отредактированные управляющие данные в управляющую область, а файл атрибута – в область данных. 4 с. и 20 з.п. ф-лы, 42 ил.

Область техники
Настоящее изобретение относится к устройству и способу редактирования, предназначенным для выполнения процесса редактирования, такого, как процесс разделения или комбинирования файла(ов), записанных в запоминающую карточку, с использованием ТРФ (Таблица размещения файлов).
Предшествующий уровень техники
СППЗУ (EEPROM) (Электрически Стираемое Программируемое ПЗУ), то есть электрически перезаписываемое запоминающее устройство, требует наличия большого пространства, поскольку в нем каждый бит представлен двумя транзисторами. Таким образом, интеграция в различных устройствах СППЗУ ограничена. Для решения этой проблемы была разработана флэш память, в которой один бит представлен одним транзистором, используя систему стирания всех битов. Предполагается, что флэш память заменит в будущем обычные носители записи, такие, как магнитные диски и оптические диски.
Также известно запоминающее устройство в виде карточки, с использованием флэш памяти. Запоминающее устройство в виде карточки может легко присоединяться к устройству и отсоединяться от него. Может быть изготовлено цифровое записывающее/воспроизводящее звуковое устройство, в котором вместо обычного компакт-диска (CD) или мини-диска (MD) используется запоминающее устройство в виде карточки.
Система управления файлами, используемая в обычных персональных компьютерах называется ТРФ (таблица размещения файлов). В системе ТРФ, когда определяется конкретный файл, в связи с этим файлом последовательно устанавливаются заранее заданные параметры. При этом размер файла становится переменной величиной. Один файл состоит, по меньшей мере, из одного управляющего модуля (сектора, кластера или т.д.). Данные, соответствующие управляющему модулю, записываются в таблицу, которая называется ТРФ. В файловой системе ТРФ структура файла может быть легко сформирована независимо от физических характеристик носителя записи. Таким образом, файловая система ТРФ может использоваться для магнитооптического диска, а также для гибкого магнитного диска и для жесткого диска. В вышеуказанном запоминающем устройстве в виде карточки, также используется файловая система с ТРФ.
Однако в КД, на котором записаны звуковые данные, вообще не используется ТРФ. В эру применения МД, на который могут быть записаны и воспроизведены звуковые данные, музыкальные программы записываются и редактируются с использованием модифицированной системы ТРФ, которая называется Линк-П (Link-P). При ее использовании система сама может управляться ЦПУ с низким потреблением энергии. Однако при использовании такой системы нельзя производить обмен данными с персональным компьютером. Таким образом, система МД была разработана как изолированная аудиовизуальная система.
Система Линк-П, используемая в МД, состоит из Указателя ДФО (P-DFA), Указателя Пустой области (P-Empty area), Указателя СВО (P-FRA) (Указатель Свободной Области), и указателей P-TNо1 … P-TNo255. Указатель ДФО представляет начальную точку сегмента, который содержит информацию о дефектах МД. Указатель Пустой области представляет состояние использования сегмента. Указатель СВО представляет начальную точку сегмента, используемого для управления областью, в которую может быть произведена запись. Указатели P-TNo1, P-TNo2,…, P-TNo255 представляют начальные точки сегментов, соответствующих отдельным музыкальным программам.
Далее, на фигурах 42А-42Е можно видеть, что процесс последовательного поиска областей, в которые можно производить запись, распределенных на носителе записи, может быть описан с использованием области СВО. На фигурах 42А-42Е, область СВО расположена по адресу 03h. В этом случае, как показано на фиг.42А, производится доступ к сегменту 03h. Начальный адрес и конечный адрес, записанные в сегменте 03h, представляют начальный адрес и конечный адрес части диска.
Как показано на фиг.42А, информация о связи, записанная в сегменте 03h представляет, что следующим адресом сегмента является 18h. Таким образом, как показано на фиг.42В, осуществляется доступ к сегменту 18h. Информация о связи, записанная в сегмент 18h, указывает на то, что следующим адресом сегмента является 1Fh. Аналогично, как показано на фиг.42С, производится доступ в сегмент 1Fh. Как показано на фиг.42D, в соответствии с информацией о связи в сегменте 1Fh производится доступ к сегменту 2Bh. Как показано на фиг.42Е, в соответствии с информацией связи в сегменте 2Bh, производится доступ в сегмент E3h. Информация о связи отслеживается таким образом, пока не будет обнаружен ноль (00h) как информация о связи. Таким образом последовательно распознаются адреса областей, в которые может производиться запись, распределенных по МД. Области, в которые может производиться запись, распределенные в памяти, могут быть получены с помощью попеременного контроля выходного оптического сигнала и последовательного доступа к этим адресам. Аналогично, с помощью ссылок У-ДФО или P-TNoN, может быть произведен успешный доступ к дефектным областям, которые распределены в памяти.
С помощью системы Линк-П, используемой для мини-дисков, может легко выполняться процесс редактирования, такой, как процесс разделения и процесс комбинирования музыкальной программы (программ). При этом, хотя музыкальная программа легко может быть отредактирована при использовании обычного оптического диска, при использовании обычной энергонезависимой памяти нельзя производить редактирование файлов. Как и в случае процесса редактирования с использованием системы Линк-П, процесс разделения или процесс комбинирования музыкальной программы (программ) может быть выполнен с помощью редактирования ТРФ. Однако, если ТРФ будет разрушена, процесс редактирования нельзя будет выполнить. Кроме того, после того, как файл будет отредактирован, к нему нельзя будет осуществить доступ. В частности, когда данные перезаписываются в одно и то же положение блока в флэш памяти, их часть, находящаяся в блоке, будет уничтожена. Для решения этой проблемы данные записываются таким образом, что в один и тот же блок повторная запись не производится. Однако при применении этого способа, когда данные, записанные в флэш памяти, повторно редактируются, происходит образование дефектных блоков. Когда разрушается блок, который используется для управления информацией ТРФ, нельзя выполнить процесс редактирования. Кроме того, нельзя осуществить доступ к отредактированному файлу.
КРАТКОЕ ОПИСАНИЕ ИЗОБРЕТЕНИЯ
Настоящее изобретение направлено на создание устройства редактирования и способа редактирования, предназначенных для использования с энергонезависимой памятью, путем добавления к началу каждого файла данных файла атрибута и управления частей, которые распределены в памяти, с помощью файла атрибута так, что становится возможным выполнить процесс редактирования, даже, если область ТРФ будет разрушена.
В соответствии с первым аспектом настоящего изобретения устройство редактирования, предназначенное для редактирования файла данных, записанного в энергонезависимое запоминающее устройство, для сегментирования одиночного файла данных, который последовательно воспроизводится в виде блоков данных, каждый из которых имеет заранее заданную длину, причем это энергонезависимое запоминающее устройство имеет область данных, предназначенную для записи каждого блока вместе с файлом атрибута, имеющим заранее заданную длину, и управляющую область, предназначенную для записи управляющих данных, необходимых для управления файлом данных, записанным в область данных, содержит операционное средство, предназначенное для выбора двух файлов данных, записанных в области данных для выполнения процесса комбинирования выбранных двух файлов данных, средство разделения, предназначенное для отделения файла атрибута от расположенного последним файла данных выбранных двух файлов данных, средство редактирования, предназначенное для редактирования управляющих данных, записанных в управляющей области путем установления логической связи между двумя файлами данных и редактирования файла атрибута, который добавлен к расположенному первым файлу данных выбранных двух файлов данных, и средство записи, предназначенное для записи управляющих данных, отредактированных с помощью средства редактирования, в управляющую область и записи файла атрибута, добавляемого к расположенному первым файлу данных, в область данных.
В соответствии со вторым аспектом настоящего изобретения устройство редактирования, предназначенное для редактирования файла данных, записанного в энергонезависимое запоминающее устройство, предназначенное для сегментирования одиночного файла данных, который последовательно воспроизводится в виде блоков, каждый из которых имеет заранее заданную длину данных, причем это энергонезависимое запоминающее устройство имеет область данных, предназначенную для записи каждого блока вместе с файлом атрибута, имеющим заранее заданную длину, и управляющую область, предназначенную для записи управляющих данных, предназначенных для управления файлом данных, записанных в области данных, содержит операционное средство, предназначенное для установки точки разделения конкретного файла данных, записанного в область данных, средство редактирования, предназначенное для редактирования добавленного файла атрибута и управляющих данных, в соответствии с точкой разделения файла данных, установленной операционным средством, средство генерирования, предназначенное для генерирования файла атрибута данных, следующих после точки разделения, которая установлена операционным средством, и средство записи, предназначенное для записи управляющих данных, редактируемых с помощью средства редактирования, в управляющую область и записи файла атрибута, добавленного к расположенному перед точкой разделения файлу данных, в область данных.
КРАТКОЕ ОПИСАНИЕ ЧЕРТЕЖЕЙ
Фиг.1 изображает блок-схему структуры цифрового записывающего/воспроизводящего звук устройства, использующего энергонезависимое запоминающее устройство типа карточки в соответствии с настоящим изобретением;
Фиг.2 – блок-схему внутренней структуры ЦПС 30 в соответствии с настоящим изобретением;
Фиг.3 – блок-схему внутренней структуры запоминающего устройства 40 типа карточки в соответствии с настоящим изобретением;
Фиг.4 – схему структуры управления файлами запоминающего устройства типа карточки, используемого в качестве среды накопления информации в соответствии с настоящим изобретением;
Фиг.5 – блок-схему физической структуры данных в флэш памяти 42 запоминающего устройства 40 типа карточки в соответствии с настоящим изобретением;
Фиг.6 – структуру данных запоминающего устройства 40 типа карточки в соответствии с настоящим изобретением;
Фиг.7 – схему иерархии структуры файла в запоминающем устройстве 40 типа карточки;
Фиг.8 – схему структуры данных файла PBLIST.MSF управления воспроизведением, который является поддиректорией, записанной в запоминающем устройстве 40 типа карточки;
Фиг.9 – схему структуры данных, в случае, когда один файл ATRAC3 данных разделен на блоки с заранее заданной длиной, и к нему добавлены файлы атрибута;
Фиг.10А – схему структуры файлов перед редактированием с использованием процесса комбинирования;
Фиг.10В – схему структуры файлов после редактирования с использованием процесса комбинирования;
Фиг.10С – схему структуры файлов после редактирования с использованием процесса разделения;
Фиг.11 – схему структуры данных файла PBLIS управления воспроизведением;
Фиг.12А – схему структуры данных части заголовка файла PBLIST управления воспроизведением;
Фиг.12В – схему структуры данных части основных данных файла PBLIST управления воспроизведением;
Фиг.12С – схему структуры данных части данных дополнительной информации файла PBLIST управления воспроизведением;
Фиг.13 – таблицу, в которой представлена корреляция типов данных дополнительной информации и величин кодов;
Фиг.14 – таблицу, в которой представлена корреляция типов данных дополнительной информации и величин кодов;
Фиг.15 – таблицу, в которой представлена корреляция типов данных дополнительной информации и величин кодов;
Фиг.16А – схему структуры данных дополнительной информации;
Фиг.16В – схему структуры данных в случае, когда данные дополнительной информации представляют собой имя артиста;
Фиг.16С – схему структуры данных в случае, когда данные дополнительной информации представляют собой код авторских прав.
Фиг.16D – схему структуры данных в случае, когда данные дополнительной информации представляют собой информацию о дате/времени;
Фиг.16Е – схему структуры данных в случае, когда данные дополнительной информации представляют собой протокол воспроизведения;
Фиг.17 – схему подробной структуры данных файла данных ATRAC3;
Фиг.18 – схему структуры данных верхней части заголовка атрибута, который содержит файл данных ATRAC3.
Фиг.19 – схему структуры данных средней части заголовка атрибута, который составляет файл данных ATRAC3;
Фиг.20 – таблицу, в которой представлена корреляция режима записи, времени записи и т.д;
Фиг.21 – таблицу, представляющую состояние управления копирования;
Фиг.22 – схему структуры данных нижней части заголовка атрибута, который входит в состав файла данных ATRAC3;
Фиг.23 – схему структуры данных заголовка блока данных файла данных ATRAC3;
Фиг.24А – 24С – алгоритмы, представляющие способ восстановления в соответствии с настоящим изобретением, при разрушении области ТРФ;
Фиг.25 – схему структуры файла в запоминающем устройстве 40 типа карточки в соответствии со вторым вариантом воплощения настоящего изобретения;
Фиг.26 – схему взаимосвязи между файлом TRKLIST.MSF управления информацией и файлом A3Dnnnnn.MSA данных ATRAC3;
Фиг.27 – схему подробной структуры данных файла TRKLIST.MSF управления информацией музыкальной записи;
Фиг.28 – схему подробной структуры данных файла NAME1, предназначенного для управления именем;
Фиг.29 – схему подробной структуры данных файла NAME2, предназначенного для управления именем;
Фиг.30 – схему подробной структуры данных файла A3Dnnnnn.MSA данных ATRAC3;
Фиг.31 – схему подробной структуры данных файла INFLIST.MSF, который представляет дополнительную информацию;
Фиг.32 – схему подробной структуры данных файла INFLIST.MSF, который представляет данные дополнительной информации;
Фиг.33 – алгоритм, представляющий способ восстановления в соответствии со вторым вариантом воплощения настоящего изобретения в случае, когда область ТРФ была разрушена;
Фиг.34 – схему карты памяти, предназначенную для пояснения перехода данных в процессе комбинирования, предназначенного для комбинирования конкретных файлов в структуре карты памяти (см. фиг.6) в соответствии с первым вариантом воплощения;
Фиг.35А – схему карты памяти перед тем, как два файла были скомбинированы;
Фиг.35В – схему карты памяти после того, как два файла были скомбинированы;
Фиг.36 – алгоритм для пояснения процесса комбинирования в соответствии с первым вариантом воплощения настоящего изобретения;
Фиг.37 – схему карты памяти, предназначенную для пояснения перемещения данных в процессе разделения, предназначенного для разделения конкретной программы в структуре карты памяти (см. фиг.6), в соответствии с первым вариантом воплощения настоящего изобретения;
Фиг.38А – схему карты памяти перед тем, как конкретная программа была скомбинирована
Фиг.38В – схему карты памяти после того, как конкретная программа была скомбинирована;
Фиг.39 – алгоритм для пояснения процесса разделения в соответствии с первым вариантом воплощения настоящего изобретения;
Фиг.40 – алгоритм для пояснения процесса комбинирования в соответствии со вторым вариантом воплощения настоящего изобретения;
Фиг.41. – алгоритм для пояснения процесса разделения в соответствии со вторым вариантом воплощения настоящего изобретения;
Фиг.42А – схему способа управления для одной части U-ТОС (Таблица Содержания Пользователя), предназначенный для управления областями, в которые может производиться запись, распределенными на обычном магнитооптическом диске;
Фиг.42В – схему способа управления для части, комбинированной в соответствии с частью, изображенной на фиг.42А;
Ф иг.42С – схему способа управления для части, комбинированной в соответствии с частью, изображенной на фиг.42В;
Фиг.42D – схему способа управления для части, комбинированной в соответствии с частью, изображенной на фиг.42С; и
Фиг.42Е – схему способа управления для – части, комбинированной в соответствии с частью, изображенной на фиг.42D.
ПОДРОБНОЕ ОПИСАНИЕ ПРЕДПОЧТИТЕЛЬНЫХ ВАРИАНТОВ ВОПЛОЩЕНИЯ
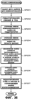
Далее будет описан вариант воплощения настоящего изобретения. На фиг.1 представлена блок-схема, изображающая структуру цифрового записывающего/воспроизводящего устройства, использующего запоминающее устройство типа карточки в соответствии с одним из вариантов воплощения настоящего изобретения. Цифровое записывающее/воспроизводящее устройство записывает и воспроизводит цифровой звуковой сигнал с использованием отсоединяемого запоминающего устройства типа карточки. В действительности, записывающее/воспроизводящее устройство представляет собой аудиосистему, содержащую блок усилителя, громкоговоритель, проигрыватель компакт-дисков, устройство записи магнитных дисков, тюнер и т.д. Однако следует отметить, что настоящее изобретение может быть применено в других видах записывающих звуковых устройств. Другими словами, настоящее изобретение может применяться с портативными записывающими/воспроизводящими устройствами. Кроме того, настоящее изобретение может применяться с комплектом аппаратуры, которая записывает цифровые звуковые данные, которые передаются через спутниковый канал связи, цифровую широковещательную станцию или Интернет. Кроме того, настоящее изобретение может применяться к системе, которая записывает/воспроизводит не только звуковые данные, но и данные подвижных и неподвижных изображений. Система, в соответствии с данным вариантом воплощения настоящего изобретения, может записывать и воспроизводить дополнительную информацию, такую, как изображение или текст, не относящиеся к цифровому аудиосигналу.
Записывающее/воспроизводящее устройство содержит кодирующую/декодирующую микросхему 10, микросхему 20 безопасности, ЦПС (Процессор Цифрового Сигнала) 30. Каждое из этих устройств представлено одной микросхемой. Записывающее/воспроизводящее устройство имеет отсоединяемое запоминающее устройство 40 типа карточки. Запоминающее устройство 40 типа карточки представляет собой одну микросхему и содержит флэш память (энергонезависимую память), блок управления памятью и блок безопасности. Блок безопасности имеет схему кодирования по стандарту СКД (DES) (Стандарт кодирования данных). В соответствии в этим вариантом воплощения в записывающем/воспроизводящем устройстве вместо ЦПС 30 может использоваться микрокомпьютер.
Кодирующая/декодирующая микросхема 10 имеет аудиоинтерфейс 11, и кодирующий/декодирующий блок 12. Кодирующий/декодирующий блок 12 кодирует цифровые звуковые данные в соответствии с высокоэффективным способом кодирования и записывает закодированные данные в запоминающее устройство 40 типа карточки. Кроме того, кодирующий/декодирующий блок 12 декодирует закодированные данные, которые считываются из запоминающего устройства 40 типа карточки. В качестве высокоэффективного способа кодирования используется формат ATRAC3, который является измененным форматом ATRAC (Адаптивное преобразующее акустическое кодирование), который используется в мини-дисках.
В формате ATRAC3 звуковые данные, выборка которых производится с частотой 44,1 кГц и которые разбиты на группы по 16 бит, кодируются с высокой эффективностью. В формате ATRAC3 минимальный обрабатываемый модуль аудиоданных представляет собой звуковой модуль ЗМ (SU). Один ЗМ представляет собой данные в которых данные из 1024 выборок (1024×16 бит × 2 канала) сжимаются до данных, занимающих несколько сотен байт. Длительность одного ЗМ составляет приблизительно 23 мсек. При высокоэффективном способе кодирования объем аудиоданных сжимается до данных с объемом приблизительно в 10 раз меньше, чем исходные данные. Так же, как и в случае формата ATRAC1, используемой в мини-дисках, аудиосигнал, сжатый и затем преобразованный в исходный вид, в соответствии с форматом ATRAC3, в меньшей степени ухудшает качество воспроизведения звука.
Входной селектор 13 линии избирательно подает выходной сигнал воспроизведения мини-диска, выходной сигнал тюнера, или выходной сигнал воспроизведения магнитофона на А/Ц преобразователь 14. А/Ц преобразователь 14 преобразует входной линейный сигнал в цифровой аудиосигнал (частота выборки = 44,1 кГц; количество бит в группе разбиения 16). Цифровой входной селектор 16 избирательно подает цифровой выходной сигнал МД, KD или CS (Спутниковое Цифровое Вещание) на цифровой входной приемник 17. Цифровой входной сигнал передается через, например, оптический кабель. Выходной сигнал цифрового входного приемника 17 подается на преобразователь 15 скорости выборки. Преобразователь 15 скорости выборки преобразует цифровой входной сигнал в цифровой аудиосигнал (частота выборки = 44,1 кГц; количество бит в группе разбиения 16).
Кодирующий/декодирующий блок 12 звуковой кодирующей, декодирующей микросхемы 10 подает закодированные данные в схему 22 кодирования СКД через интерфейс 21 микросхемы 20. Схема 22 кодирования СКД имеет ПППО (FIFO) 23 (схема обработки информации, работающая по принципу: первая пришедшая информация обслуживается в первую очередь). Схема 22 кодирования СКД включена таким образом, что она защищает авторские права содержания. Запоминающее устройство 40 типа карточки также имеет схему кодирования СКД. Схема 22 кодирования СКД записывающего/воспроизводящего устройства содержит множество главных кодов и уникальный для данного устройства код накопления. Схема 22 кодирования СКД также имеет схему генерирования случайных чисел. Схема 22 кодирования СКД 22 может совместно с запоминающим устройством 40 типа карточки, которое имеет схему кодирования СКД, выполнять процесс опознания и обработку сеансового ключа (криптографический ключ, действующий только в одном сеансе обработки информации). Кроме того, схема 22 кодирования СКД может заново кодировать данные с использованием ключа накопления схемы кодирования СКД.
Закодированные звуковые данные на выходе схемы 22 кодирования СКД подаются в ПЦС (Процессор Цифрового Сигнала) 30. ПЦС 30 связан с запоминающим устройством 40 типа карточки через интерфейс. В этом примере запоминающее устройство 40 типа карточки присоединяется к механизму присоединения/отсоединения (не показан) записывающего/воспроизводящего устройства. ПЦС 30 записывает закодированные данные в флэш память запоминающего устройства 40 типа карточки. Закодированные данные последовательно передаются между ЦПС 30 и запоминающим устройством 40 типа карточки. Кроме того, внешнее СОЗУ (SRAM) (Статическое оперативное запоминающее устройство) 31 присоединяется к ЦПС 30. СОЗУ 31 записывающего/воспроизводящего устройства имеет достаточную емкость, требуемую для управления запоминающим устройством 40 типа карточки.
Интерфейс шины 32 соединен с ЦПС 30. Данные подаются с внешнего контроллера (не показан) в ЦПС 30 через шину 33. Внешний контроллер управляет всеми операциями аудиосистемы. Внешний контроллер подает данные, такие, как команда на запись или команда на воспроизведение, которые вырабатываются в соответствии с действиями пользователя с использованием операционной части в ЦПС 30 через интерфейс шины 32. Кроме того, внешний контроллер подает дополнительную информацию, такую, как информация изображения, и информация в виде символов на ЦПС 30 через интерфейс шины 32. Шина 33 представляет собой двунаправленный коммуникационный канал. Дополнительная информация, которая считывается из запоминающего устройства 40 типа карточки, подается на внешний контроллер через ЦПС 30, интерфейс шины 32 и шину 33. На практике внешний контроллер располагается, например, в блоке усилителя аудиосистемы. Кроме того, внешний контроллер дает команду на часть дисплея для отображения дополнительной информации, состояния режима работы записывающего устройства и т.д. Используется одна общая часть дисплея для всей аудиосистемы. Так как данные, обмен которыми производится через шину 33, не являются данными, защищенными авторскими правами, они не кодируются.
Закодированные аудиоданные, которые считываются из запоминающего устройства 40 типа карточки с помощью ЦПС 30, декодируются в микросхеме 20 безопасности. Звуковое кодирующее/декодирующее устройство 10 декодирует закодированные данные, соответствующие формату ATRAC3. Выходные звуковые данные кодирующего/декодирующего устройства 10 подаются в Ц/А: преобразователь 18. Ц/А преобразователь 18 преобразует выходные данные звукового кодирующего/декодирующего устройства 10 в аналоговый сигнал. Аналоговый звуковой сигнал подается на вывод 19 линейного выхода.
Аналоговый звуковой сигнал подается на блок усилителя (не показан) через вывод 19 линейного выхода. Аналоговый звуковой сигнал воспроизводится через громкоговоритель или наушники. Внешний контроллер подает сигнал приглушения звука на Ц/А преобразователь 18. Когда сигнал приглушения звука имеет значение включения режима приглушения звука, внешний контроллер запрещает выход аудиосигнала с вывода 19 линейного выхода.
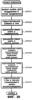
Фиг.2 представляет собой блок-схему, изображающую внутреннюю структуру ЦПС 30. Изображенная на фиг.2 ЦПС 30, содержит центральный блок 34, флэш память 35, СОЗУ 36, интерфейс шины 37, интерфейс 38 запоминающего устройства типа карточки и мосты между шинами. ЦПС 30 выполняет ту же функцию, что и микрокомпьютер. Центральный блок 34 эквивалентен ЦПУ. В флэш памяти 35 хранится программа, которая позволяет ЦПС 30 выполнять заранее заданные процессы. СОЗУ 36 и внешняя СОЗУ 31 используются также, как ОЗУ в записывающем/воспроизводящем устройстве.
ЦПС 30 управляет процессом записи для записи закодированных аудиоданных и дополнительной информации в запоминающее устройство 40 типа карточки, соответствующих операционному сигналу, такому, как команда на запись, принятому через интерфейсы шины 32 и 37, и процессом считывания для считывания их с него. Другими словами, ЦПС 30 располагается между стороной программного обеспечения приложений аудиосистемы, которая производит запись/воспроизведение звуковых данных и дополнительной информации и запоминающим устройством 40 типа карточки. ЦПС 30 работает, когда производится доступ к запоминающему устройству 40 типа карточки. Кроме того, ЦПС 30 работает в соответствии с программным обеспечением, таким, как файловая система.
ЦПС 30 управляет файлами, записанными в запоминающем устройстве 40 типа карточки, с помощью системы с ТРФ, которая используется в обычных персональных компьютерах. Кроме того, файловая система в соответствии с данным вариантом воплощения настоящего изобретения использует управляющий файл. Управляющий файл будет описан ниже. Управляющий файл используется для управления файлами данных, записанными в запоминающем устройстве 40 типа карточки. Управляющий файл, как первая информация управления файлами, используется для управления файлами звуковых данных. С другой стороны, ТРФ, как вторая информация управления файлами, используется для управления всеми файлами, включая файлы звуковых данных и управляющие файлы, записанные в флэш памяти запоминающего устройства 40 типа карточки. Управляющий файл записан в запоминающем устройстве 40 типа карточки. ТРФ записан в флэш память вместе с корневой директорией и т.д., еще до того как запоминающее устройство 40 типа карточки будет отправлено пользователю. Структура ТРФ будет подробно описана ниже.
В соответствии с данным вариантом воплощения настоящего изобретения для защиты авторских прав в отношении данных производится кодирование звуковых данных, которые были сжаты в соответствии с форматом ATRAC3. С другой стороны, так как нет необходимости защищать авторские права управляющего файла, он не кодируется. Существуют два типа запоминающего устройства типа карточки, которые представляют собой тип с кодированием и тип без кодирования. При этом запоминающее устройство типа карточки, которое используется с записывающим/воспроизводящим устройством, в которое записываются данные, защищенные авторскими правами, не ограничивается типом кодирования.
Данные голоса и данные изображения, которые записываются пользователями, записываются в запоминающих устройствах типа карточки без кодирования.
Фиг.3 представляет собой блок-схему, изображающую внутреннюю структуру запоминающего устройства 40 типа карточки. Запоминающее устройство 40 типа карточки содержит блок 41 управления и флэш память 42, которые выполнены в виде одной микросхемы. Двунаправленный последовательный интерфейс располагается между ЦПС 30 записывающего/воспроизводящего устройства и запоминающим устройством 40 типа карточки. Двунаправленный последовательный интерфейс содержит десять линий, которые представляют собой линию SCK синхронизации, предназначенную для передачи сигнала синхронизации, который передается вместе с данными, линию SBS статуса, предназначенную для передачи сигнала, который представляет статус, линию DIO данных, предназначенную для передачи данных, линию INT прерывания, две линии GND заземления, две линии INT и две резервные линии.
Линия SCK синхронизации используется для передачи тактового сигнала синхронно с данными. Линия SBS статуса используется для передачи сигнала, который представляет статус запоминающего устройства 40 типа карточки. Линия DIO данных используется для ввода и вывода команды и кодированных аудиоданных. Линия INT прерывания используется для передачи сигнала прерывания, который заставляет запоминающее устройство 40 типа карточки прерывать работу ЦПС 30 записывающего/воспроизводящего устройства. Когда запоминающее устройство 40 типа карточки присоединяется к записывающему/воспроизводящему устройству, запоминающее устройство 40 типа карточки вырабатывает сигнал прерывания. Однако, в соответствии с данным вариантом воплощения настоящего изобретения, так как сигнал прерывания передается через линию DIO данных, линия INT прерывания заземлена.
Блок 43 последовательно/параллельного преобразования, параллельно/последовательного преобразования и интерфейса (S/P, P/S, I/F блок) представляет собой интерфейс, расположенный между ЦПС 30 записывающего/воспроизводящего устройства и управляющим блоком 41 запоминающего устройства 40 типа карточки. Блок 43 S/P, P/S и IF преобразует последовательные данные, принимаемые из ЦПС 30 записывающего/воспроизводящего устройства, в параллельные данные, и передает параллельные данные в блок 41 управления. Кроме того, блок 43 S/P, P/S, и IF преобразует параллельные данные, принимаемые из блока управления 41, в последовательные данные и передает эти последовательные данные в ЦПС 30. Когда блок 43 S/P, P/S и IF принимает команду и данные через линию DIO данных, блок 43 S/P, P/S и I/F разделяет их на данные, которые имеют нормальный доступ в флэш памяти 42 и те, которые закодированы.
Данные передаются в формате, в котором данные передаются через линию DIO данных, после того, как будет передана команда. Блок 43 S/P, P/S и IF определяют код команды и определяет, являются ли эта команда и данные такими, к которым осуществляется обычный доступ или закодированными данными. В соответствии с полученным результатом, блок 43 S/P, P/S и IF записывает команду, которая имеет нормальный доступ в регистр 44 команды, и записывает данные, которые имеют нормальный доступ в буфер 45 страницы, и регистр 46 записи. Запоминающее устройство 40 типа карточки имеет схему: 47 кода исправления ошибок, связанную с регистром 46 записи. Схема 47, кодирующая код исправления ошибок, генерирует избыточный код, который представляет собой код исправления ошибок для данных, временно записанных в буфер 45 страницы.
Выходные данные командного регистра 44, буфера 45 страницы 45, регистра 46 записи и схемы 47 кодирования кода исправления ошибок, подаются в интерфейс флэш памяти и в средство 51 упорядочения (в дальнейшем, упоминаемый как интерфейс I/F памяти и средство упорядочения). Интерфейс I/F памяти и средство упорядочения 51 представляют собой интерфейс, расположенный между блоком 41 управления и флэш памятью 42 и управляет данными, обмен которыми происходит между ними. Данные записываются в флэш память через интерфейс I/F памяти и средство упорядочения 51.
Звуковые данные, которые были сжаты в соответствии с форматом ATRAC3 и записаны в флэш память (в дальнейшем эти аудиоданные упоминаются как данные ATRAC3), кодируются в микросхеме 20 безопасности записывающего/воспроизводящего устройства и в блоке 52 безопасности запоминающего устройства 40 типа карточки, с тем, чтобы защитить авторские права данных ATRAC3. Блок 52 безопасности содержит буферную память 53, схему 54 кодирования СКД и энергонезависимую память 55. Блок 52 запоминающего устройства 40 типа карточки имеет множество опознавательных ключей и уникальный ключ записи для каждого запоминающего устройства типа карточки. В энергонезависимой памяти 55 записан ключ, необходимый для кодирования данных. Ключ, записанный в энергонезависимую память 55, не может быть проанализирован. В соответствии с данным вариантом воплощения, например, ключ записи хранится в энергонезависимой памяти 55. Блок 52 безопасности также имеет схему вырабатывания случайного номера. Блок 52 безопасности проверяет достоверность соответствующего записывающего/воспроизводящего устройства и делит с ним сеансовый ключ. Кроме того, блок 52 безопасности повторно кодирует содержание с помощью ключа записи через схему 54 кодирования СКД.
Например, когда запоминающее устройство 40 типа карточки присоединяется к записывающему/воспроизводящему устройству, производится их совместная проверка на подлинность. Производится взаимная проверка на подлинность микросхемы 20 безопасности записывающего/воспроизводящего устройства и блока 52 безопасности запоминающего устройства 40 типа карточки. После того как записывающее/воспроизводящее устройство определит присоединенное запоминающее устройство 40 типа карточки как применимое запоминающее устройство 40 типа карточки, и запоминающее устройство 40 типа карточки определит записывающее/воспроизводящее устройство как применимое записывающее/воспроизводящее устройство, они будут взаимно проверенными на подлинность. После того, как процесс взаимной проверки на подлинность будет успешно выполнен, записывающее/воспроизводящее устройство и запоминающее устройство 40 типа карточки вырабатывают соответствующие сеансовые ключи и обменивается ими друг с другом. Всякий раз, когда записывающее/воспроизводящее устройство и запоминающее устройство 40 типа карточки определяют подлинность друг друга, они вырабатывают соответствующие сеансовые ключи.
Когда данные записываются в запоминающее устройство 40 типа карточки, записывающее/воспроизводящее устройство кодирует ключ данных с помощью сеансового ключа и передает закодированные данные в запоминающее устройство 40 типа карточки. Запоминающее устройство 40 типа карточки декодирует ключ данных с использованием сеансового ключа, повторно кодирует ключ данных с помощью ключа записи и передает ключ данных в записывающее/воспроизводящее устройство. Ключ записи представляет собой уникальный ключ для каждого запоминающего устройства 40 типа карточки. Когда записывающее/воспроизводящее устройство принимает закодированный ключ данных, записывающее/воспроизводящее устройство выполняет процесс форматирования для закодированного ключа данных, и записывает закодированный ключ данных и закодированные данные в записывающее/воспроизводящее устройство 40 типа карточки.
В вышеприведенном разделе, был описан процесс записи в запоминающее устройство 40 типа карточки. В нижеследующем описании, будет описан процесс считывания из запоминающего устройства 40 типа карточки. Данные, которые считываются из флэш памяти 42, подаются в буфер 45 страницы, регистр 48 считывания и схему 49 исправления ошибок через интерфейс памяти и средство упорядочения 51. Схема 49 исправления ошибок исправляет ошибки данных, записанных в буфер 45 страницы. Выходные данные буфера 45 страницы, в которых были исправлены ошибки, и выходные данные регистра 48 считывания, подаются на блок 43 S/P, P/S и I/F. Выходные данные блока 43 S/P, P/S и I/F подаются на ЦПС 30, записывающего/воспроизводящего блока через описанный выше последовательный интерфейс.
Когда данные считываются из запоминающего устройства 40 типа карточки, ключ данных, закодированный с использованием ключа записи, и содержание, закодированное с использованием ключа блока, считывается из флэш памяти 42. Блок 52 безопасности декодирует ключ данных с использованием ключа записи. Блок 52 безопасности повторно кодирует декодированный ключ содержания с использованием сеансового ключа и передает заново закодированный ключ содержания в записывающее/воспроизводящее устройство. Записывающее/воспроизводящее устройство декодирует ключ содержания с использованием принятого сеансового ключа и вырабатывает блочный ключ с использованием закодированного ключа содержания. Записывающее/воспроизводящее устройство последовательно декодирует закодированные данные ATRAC3.
ПЗУ 50 конфигурации представляет собой запоминающее устройство, в котором хранится информация о разделах, различные типы информации атрибутов и т.д. запоминающего устройства 40 типа карточки.
Запоминающее устройство 40 типа карточки также имеет переключатель 60 защиты от записи. Когда переключатель 60 находится в положении защиты от стирания, даже, если команда, которая заставляет запоминающее устройство 40 типа карточки стирать данные, записанные в флэш памяти 42, подается со стороны записывающего/воспроизводящего устройства на запоминающее устройство 40 типа карточки, для запоминающего устройство 40 типа карточки будет запрещено стирать данные, записанные в флэш памяти 42. Счетчик 61 генератора представляет собой генератор, который генерирует сигнал тактовой частоты, который используется для синхронизации процессов в запоминающем устройстве 40 типа карточки.
Фиг.4 представляет собой блок-схему, изображающую иерархию процессов в файловой системе компьютерной системы, которая использует запоминающее устройство 40 типа карточки в качестве среды записи. В этой иерархии верхний уровень представляет собой слой работы приложения. После слоя работы приложения следует слой управления файлами, слой управления логическим адресом, слой управления физическим адресом и слой доступа к флэш памяти. В вышеприведенной иерархической структуре, слой управления файлами представляет собой систему файлов ТРФ. Физические адреса назначаются отдельным блокам флэш памяти. Взаимосвязь между блоками флэш памяти и ее физическими адресами не изменяется. Логические адреса представляют адреса, которые логически обрабатываются на уровне процесса управления файлами.
На фиг.5 изображена блок-схема, представляющая физическую структуру данных, обрабатываемых в флэш памяти 42 запоминающего устройства 40 типа карточки. В памяти 42 модуль данных (обозначаемый как сегмент) разделяется на заранее заданное количество блоков (фиксированной длины). Один блок разделяется на заранее заданное количество страниц (фиксированной длины). В флэш памяти данные стираются в каждом блоке одновременно. Данные записываются в флэш память 42 и считываются из нее постранично. Размер каждого блока одинаковый. Аналогично, размер каждой страницы одинаковый. Один блок состоит из страниц от страницы 0 до страницы m. Один блок имеет емкость записи, составляющую, например, 8 КБ (килобайт) или 16 КБ. Одна страница имеет емкость записи 512 Б (байт). Когда один блок имеет емкость записи 8 КБ, общая емкость записи флэш памяти 42 составляет 4 МБ (512 блоков) или 8 МБ (1024 блока). Когда один блок имеет емкость записи 16 КБ, общая емкость записи флэш памяти 42 равна 16 МБ (1024 блоков), 32 МБ (2048 блоков) или 64 МБ (4096 блоков).
Одна страница состоит из части данных размером 512 байт и избыточной части размером 16 байт. Первые три байта избыточной части представляют собой часть перезаписи, которая перезаписывается каждый раз, когда данные обновляются. Первые три байта последовательно содержат область статуса блока, область статуса страницы и область статуса обновления. Остальные 13 байт избыточной части представляют собой фиксированные данные, которые зависят от содержания части данных. Эти 13 байт содержат область управляющего флага (1 байт), область логического адреса (2 байта), область резерва формата (5 байт), область распределения информации КИО (2 байта), и область данных КИО (3 байта). Область распределения информации КИО содержит избыточные данные для процесса исправления ошибок, проводимого в отношении области управляющего флага, области логического адреса и области резерва формата. Область данных КИО содержит избыточные данные для процесса исправления ошибок, проводимого в отношении 512 байт данных.
Область управляющего флага содержит системный флаг (1: блок пользователя, 0: загрузочный блок), флаг таблицы преобразования (1: недействительный, 0: блок таблицы), флаг запрещения копирования (1: разрешено, 0: не разрешено) и флаг разрешения доступа (1:свободный доступ, 0: защита от чтения).
Первые два блока – блоки 0 и 1, представляют собой загрузочные блоки. Блок 1 представляет собой резервную копию блока 0. Загрузочные блоки являются верхними действительными блоками в запоминающем устройстве типа карточки. Когда запоминающее устройство типа карточки присоединяется к записывающему/воспроизводящему устройству, сначала осуществляется доступ к загрузочным блокам. Остающиеся блоки представляют собой блоки пользователя. Страница 0 загрузочного блока содержит область заголовка, область входа в систему и область информации загрузки и атрибута. Страница 1 загрузочного блока содержит область данных запрещенного блока. Страница 2 загрузочного блока содержит область ИСК/ИИД (CIS/IDI) (Информационная Структура Карточки/Идентификационная Информация Драйвера).
Область заголовка загрузочного блока содержит идентификатор загрузочного блока и количество действительных входов. Входы системы представляют собой начальное положение данных запрещенных блоков, размер их данных, тип их данных, начальное положение данных области ИСК/ИИД, размер их данных и тип их данных. Информация загрузки и атрибута содержит тип запоминающего устройства типа карточки (тип только для считывания, тип с перезаписью или гибридный тип), размер блока, количество блоков, общее количество блоков, защищенный/незащищенный тип, дату изготовления карточки (дата изготовления) и т.д.
Так как флэш память имеет ограничения по количеству раз перезаписи из-за износа изолирующей пленки, необходимо защитить некоторые области записи (блоки) от слишком частого доступа к ним. Таким образом, когда перезаписываются данные в конкретном логическом адресе, записанные в конкретном физическом адресе, обновленные данные конкретного блока записываются в неиспользуемый блок, а не в исходный блок. Таким образом, после обновления данных взаимосвязь между логическим адресом и физическим адресом изменяется. Этот процесс называется процессом перестановки. Следовательно, один и тот же блок защищен от излишнего количества доступов. Таким образом, срок службы флэш памяти может быть увеличен.
Логический адрес связан с данными, записанными в блок. Даже если блок с первоначальными данными отличается от блока с обновленными данными, адрес в ТРФ не изменяется. Таким образом может быть осуществлен правильный доступ к одним и тем же данным. Однако в связи с тем, что выполняется процесс перестановки, требуется таблица преобразования, в которой приводится корреляция между логическими адресами и физическими адресами (эта таблица обозначается как таблица преобразования логического-физического адреса). Благодаря ссылке на таблицу преобразования логического-физического адреса, получается физический адрес, соответствующий логическому адресу, обозначенному в ТРФ. Таким образом, может быть осуществлен доступ в блок с указанным физическим адресом.
ЦПС 30 записывает таблицу преобразования логического-физического адреса в СОЗУ. Когда емкость записи ОЗУ мала, таблица преобразования логического-физического адреса может быть записана в флэш памяти. В таблице преобразования логического-физического адреса приводится корреляция логических адресов (2 байта), рассортированных в порядке возрастания, с физическими адресами (2 байта). Так как максимальная емкость записи флэш памяти равна 128 МБ (8192 блока), двумя байтами может быть назначено 8192 адреса. Таблица преобразования логического-физического адреса управляется для каждого сегмента. Таким образом, размер таблицы преобразования логического-физического адреса пропорционален емкости записи флэш памяти. Когда емкость записи флэш памяти равна 8 МБ (два сегмента), две страницы используются как таблица преобразования логического-физического адреса для каждого из сегментов. Когда таблица преобразования записывается в флэш память, один заранее заданный бит из области управляющего флага в избыточной части каждой страницы представляет, является или нет текущий блок блоком, содержащим таблицу преобразования логического-физического адреса.
Вышеописанное запоминающее устройство типа карточки может использоваться с файловой системой ТРФ в системе персонального компьютера как носитель записи в виде диска. Флэш память имеет область IPL, область ТРФ и область корневой директории (на фиг.5 не показана). Область IPL содержит адрес программы, которая должна быть первоначально загружена в память записывающего/воспроизводящего устройства. Кроме того, область IPL содержит различные типы информации памяти. Область ТРФ содержит информацию, относящуюся к блокам (кластерам). ТРФ определяет неиспользуемые блоки, следующий номер блока, дефектные блоки и последний номер блока. Область корневой директории содержит входы директории, которые представляют собой атрибут файла, дату [день, месяц, год] обновления, размер файла и т.д.
Далее, со ссылкой на фиг.6, будет рассмотрен способ управления с использованием таблицы ТРФ.
Фиг.6 представляет собой схему, изображающую карту памяти. Верхняя область карты памяти представляет собой часть таблицы разделов. После части таблицы разделов следует область блока, загрузочный сектор, область ТРФ, область резервной копии ТРФ, область корневой директории, область поддиректории и область данных. На карте памяти логические адреса были преобразованы в физические адреса, соответствующие таблице преобразования логического-физического адреса.
Загрузочный сектор, область ТРФ, область резервной копии ТРФ, область корневой директории, область поддиректории и область данных ссылаются на область разделов ТРФ.
Часть таблицы разделов содержит начальные адреса и конечные адреса области разделов ТРФ.
ТРФ, используемая для обычного гибкого магнитного диска, не содержит такой таблицы разделов. Поскольку первая запись имеет только таблицу разделов, здесь расположена пустая область. Загрузочный сектор содержит размер структуры ТРФ (12-битовая ТРФ или 16-битовая ТРФ), размер кластера и размер каждой области. ТРФ используется для управления положением файла, записанного в область данных. Область копии ТРФ представляет собой область резервной копии ТРФ. Область корневой директории содержит имена файлов, адреса их начальных кластеров и их различные атрибуты. Область корневой директории использует 32 байта на каждый файл.
Область поддиректории получается с помощью файла атрибута директории, который записан как директория. В варианте воплощения, изображенном на фиг.6, область поддиректории имеет четыре файла, с именами PBLIST.MSF, CAT.MSF, DOG.MSF и MAN.MFA. Область поддиректории используется для управления именами файлов и положением записи в ТРФ. Другими словами, сегменту файла с именем CAT.MSF назначается адрес “10” в ТРФ. Сегменту файла с именем DOG.MSF назначается адрес “10” в ТРФ. Область после кластера 2 используется как область данных. В этом варианте воплощения записываются звуковые данные, которые были сжаты, в соответствии с форматом ATRAC3. Верхнему сегменту файла с именем MAN.MSA, назначается адрес “110” в ТРФ. В соответствии с этим вариантом воплощения настоящего изобретения, звуковые данные с именем файла CAT.MSF записываются в кластер с 5 по 8. Звуковые данные DOG-1, как первая половина файла с именем файла DOG.MSF, записываются в кластеры с 10 по 12. Звуковые данные DOG-2, как вторая половина файла с именем файла DOG.MSF, записываются в кластерах 100 и 101. Звуковые данные с именем файла MAN.MSF записываются в кластеры 110 и 111.
В данном варианте воплощения настоящего изобретения, описан пример, в котором отдельный файл разделяется на две части и распределенно записывается. В данном варианте воплощения, область “пустая” в области данных представляет собой область, в которую возможно осуществить запись. Область после кластера 200 используется для управления именами файлов. Файл CAT.MSF записывается в кластер 200. Файл DOG.MSF записывается в кластер 201. Файл MAN.MSF записывается в кластер 202. Когда положение файлов изменяется, область после кластера 200 перегруппировывается. Когда присоединяется запоминающее устройство в виде карточки, области разделов начала и конца ТРФ записываются в верхнюю часть таблицы разделов. После того, как будет воспроизведена часть загрузочного сектора, воспроизводится область корневой директории и область поддиректории. Определяется сегмент информации управления воспроизведением PBLIST.MSF в области поддиректории. Таким образом, получается адрес конечной части сегмента файла PBLIST.MSF. В данном варианте воплощения, поскольку адрес “200” записывается в конце файла PBLIST.MSF, производится ссылка на кластер 200.
Область после кластера 200 используется для управления порядком воспроизведения файлов. В этом варианте воплощения файл CAT.MSA представляет собой первую программу. Файл DOG.MSA представляет собой вторую программу. Файл MAN.MSA представляет собой третью программу. После того, как будет сделана ссылка на область, расположенную после кластера 200, делается ссылка на сегменты файлов CAT.MSA, DOG.MSA и MAN.MSA. На фиг.6 концу сегмента файла CAT.MSA назначается адрес “5”. Концу сегмента файла DOG.MSA назначается адрес “10”. Концу сегмента файла MAN.MSA назначается адрес “110”. Когда в ТРФ производится поиск адреса входа с адресом “5”, получается адрес “6” кластера. Когда в ТРФ производится поиск адреса входа с адресом “5”, получается адрес “7” кластера. Когда в ТРФ производится поиск адреса входа с адресом “8”, получается код “FFF”, который обозначает конец. Таким образом, файл CAT.MSA использует кластеры 5, 6, 7 и 8. Благодаря ссылкам на кластеры 5, 6, 7 и 8 в области данных, может быть произведен доступ к данным ATRAC3 с именем файла CAT.MSA.
Далее будет описан способ поиска файла DOG.MSF, который был распределенно записан в разных местах. Концу сегмента файла DOG.MSA назначается адрес “10”. Когда в ТРФ производится поиск адреса входа с адресом “10”, получается адрес “11” кластера. Когда в ТРФ производится поиск адреса входа со ссылкой на адрес “11”, получается адрес “12” кластера. Когда в ТРФ производится поиск адреса входа со ссылкой на адрес “12”, получается адрес “101” кластера.
Когда производится ссылка на адрес “101”, получается код “FFF”, который обозначает конец. Таким образом, в файле DOG.MSF используются кластеры 10, 11, 12, 100 и 101. Когда производится ссылка на кластеры 10, 11 и 12, может быть произведен доступ к первой части данных ATRAC3 файла DOG.MSF. Когда производится ссылка на кластеры 100 и 101, может быть произведен доступ ко второй части данных ATRAC3 файла DOG.MSF. Кроме того, когда в ТРФ производится поиск адреса входа с адресом “110”, получается адрес “101” кластера. Когда производится поиск адреса “111”входа в ТРФ с адресом “101”, получается код “FFF”, который представляет конец. Таким образом, очевидно, что в файле MAN.MSA используются кластеры 110 и 111. Как описано выше, файлы данных, распределенные в разных местах флэш памяти, могут быть соединены и последовательно воспроизведены.
В соответствии с данным вариантом воплощения настоящего изобретения, в дополнение к системе управления файлами, определенной в формате запоминающего устройства 40 типа карточки, для управления музыкальными записями и частями музыкальных файлов используется управляющий файл. Управляющий файл записывается в блок пользователя флэш памяти 42 запоминающего устройства 40 типа карточки. Таким образом, как будет описано ниже, даже если ТРФ запоминающего устройства 40 типа карточки будет уничтожена, файл может быть восстановлен.
Управляющий файл вырабатывается ЦПС 30. Когда питание записывающего/воспроизводящего устройства включается, ЦПС 30 определяет, было или нет запоминающее устройство 40 типа карточки присоединено к записывающему/воспроизводящему устройству. Если запоминающее устройство 40 типа карточки присоединено ЦПС 30 производит проверку подлинности запоминающего устройства 40 типа карточки. В случае, когда ЦПС 30 проводит успешную проверку подлинности запоминающего устройства 40 типа карточки, ЦПС 30 считывает загрузочный блок флэш памяти 42. Таким образом, ЦПС 30 считывает таблицу преобразования физического-логического адреса и записывает считанные данные в СОЗУ. ТРФ и корневая директория были записаны в флэш память запоминающего устройства 40 типа карточки перед тем, как карточка 40 была выпущена в продажу. Когда данные записываются в запоминающее устройство 40 типа карточки, генерируется управляющий файл.
Другими словами, команда на запись, вырабатываемая дистанционным контроллером пользователя или аналогичным устройством, подается в ЦПС 30 с внешнего контроллера через шину и интерфейс 32 шины. Кодирующая/декодирующая микросхема 10 сжимает принимаемые звуковые данные и подает полученные в результате данные ATRAC3 на микросхему 20 безопасности. Микросхема 20 безопасности расшифровывает данные ATRAC3. Расшифрованные данные ATRAC3 записываются в флэш память 42 запоминающего устройства 40 типа карточки. После этого ТРФ и управляющие файлы обновляются. Всякий раз, когда файл обновляется (в действительности, всякий раз, когда процесс записи звуковых данных завершается), ТРФ и управляющие файлы, записанные в СОЗУ 31 и 36, перезаписываются. Когда запоминающее устройство 40 типа карточки отсоединяется, или когда питание записывающего/воспроизводящего устройства выключается, ТРФ и управляющий файл, которые в заключение поставляются из СОЗУ 31 и 36 и записываются в флэш память 42. В качестве альтернативы, всякий раз, когда процесс записи аудиоданных завершается, ТРФ и управляющий файл, записанные в флэш память 42, могут быть перезаписаны. Когда производится редактирование звуковых данных, содержимое управляющего файла обновляется.
В структуре данных, в соответствии с данным вариантом воплощения, дополнительная информация содержится в управляющем файле. Дополнительная информация обновляется и записывается в флэш память 42. В другой структуре данных управляющего файла, помимо управляющего файла музыкальной записи, вырабатывается дополнительный информационный управляющий файл. Дополнительная информация подается от внешнего контроллера в ЦПС 30 через шину и интерфейс 32 шины. Дополнительная информация записывается в флэш память 42 запоминающего устройства 40 типа карточки. Так как дополнительная информация не подается в микросхему 20 безопасности, она не шифруется. Когда запоминающее устройство 40 типа карточки отсоединяется от записывающего/воспроизводящего устройства, или когда его питание выключается, дополнительная информация записывается из СОЗУ ЦПС 30 в флэш память 42.
Фиг.7 представляет собой схему, изображающую структуру файлов в запоминающем устройстве 40 типа карточки. В этой структуре файлов имеется директория неподвижных изображений и директория подвижных изображений, директория голоса, директория управления и музыкальная (HIFI) директория. В соответствии с данным вариантом воплощения, записывается и воспроизводится музыкальная программа. Далее будет описана музыкальная директория. Музыкальная директория содержит два типа файлов. Первый тип представляет собой файл BLIST.MSF управления воспроизведением (в дальнейшем обозначается как PBLIST). Другой тип представляет собой файл A3Dnnnn.MSA данных ATRAC3, который содержит закодированные музыкальные данные. В музыкальной директории может быть записано до 400 файлов данных ATRAC3 (а именно, 400 музыкальных программ). Файлы данных ATRAC3 регистрируются в файле управления воспроизведением и генерируются в записывающем/воспроизводящем устройстве.
Фиг.8 представляет собой схему, изображающую структуру файла управления воспроизведением. На фиг.9 представлена схема, изображающая структуру файла данных ATRAC3. Файл управления воспроизведением представляет собой файл с фиксированной длиной 16 КБ. Файл данных ATRAC3 состоит из заголовка атрибута и области закодированных музыкальных данных для каждой музыкальной программы. Данные атрибута имеют фиксированную длину 16 КБ. Структура заголовка атрибута аналогична структуре файла управления воспроизведением.
Файл управления воспроизведением, изображенный на фиг.8, состоит из заголовка, названия NM-S запоминающего устройства 40 типа карточки (для однобайтового кода), названия NM2-S (запоминающее устройство типа карточки для двухбайтового кода), таблицы последовательности воспроизведения программ TRKTBL и дополнительной информации INF-S запоминающего устройства типа карточки. Заголовок атрибута (показанный на фиг.9), расположенный в начале файла данных, состоит из заголовка, имени NM1 программы (для однобайтового кода), имени программы NM2 (для двухбайтового кода), информации TRKINF музыкальной записи (такой, как информации ключа музыкальной записи), части информации PRTINF и дополнительной информации INF записи. Заголовок содержит информацию об общем количестве частей, атрибуте имени, размере дополнительной информации и т.д.
После данных атрибута следуют музыкальные данные ATRAC3. Каждые 16 КБ музыкальных данных сегментированы в блоки. Каждый блок начинается с заголовка. Заголовок содержит исходную величину для декодирования закодированных данных. Кодируются только музыкальные данные файла данных ATRAC3. Таким образом, другие данные, такие, как файл управления воспроизведения, заголовок и т.д. не кодируются.
Далее, со ссылками на фиг.10А – 10С, описывается взаимосвязь между музыкальными программами и файлами данных ATRAC3. Одна запись эквивалентна одной музыкальной программе. Кроме того, одна музыкальная программа состоит из одних данных ATRAC3 (см. фиг.9). Файл данных ATRAC3 представляет собой звуковые данные, которые были сжаты в соответствии с форматом ATRAC3. Файл данных ATRAC3 записывается покластерно в запоминающее устройство 40 типа карточки. Один кластер имеет емкость 16 КБ. Множество файлов не содержится в одном кластере. Минимальная стираемая единица информации флэш памяти 42 представляет собой один блок. В случае запоминающего устройства 40 типа карточки для музыкальных данных, термин блок является синонимом кластера. Кроме того, один кластер эквивалентен одному сектору.
Одна музыкальная программа, в основном, состоит из одной части. Однако, когда музыкальная программа подвергается редактированию, одна музыкальная программа может состоять из множества частей. Часть представляет собой блок данных, которые записаны последовательно. Обычно одна запись состоит из одной части. Соединение частей музыкальной программы управляется информацией PRTINF части в заголовке атрибута каждой музыкальной программы. Другими словами, размер части представлен размером PRTSIZE части (4 байта) информации PRTINF части. Первые два байта размера PRTSIZE части представляют общее количество кластеров текущей части. Следующие два байта представляют положение начала звукового модуля (ЗМ) и конца звукового модуля (ЗМ), указывая на начальный и конечный кластеры, соответственно. В дальнейшем по тексту звуковой модуль сокращается как ЗМ. При таком обозначении частей, когда записываются музыкальные данные, перенос музыкальных данных может быть подавлен. Когда музыкальные данные подвергаются редактированию поблочно, хотя их перемещение может быть подавлено, редактируемый модуль блока значительно больше по размеру, чем редактированный модуль ЗМ.
ЗМ представляет собой минимальный модуль части. Кроме того, ЗМ представляет собой минимальный модуль данных в случае, когда звуковые данные сжаты в соответствии с форматом ATRAC3. 1 ЗМ представляет собой звуковые данные, в которых данные 1024 выборок при частоте 44/1 кГц (1024×16 бит × 2 канала) сжимаются в данные, которые занимают примерно в 10 раз меньше места, чем исходные данные. Длительность 1 ЗМ составляет порядка 23 мсек. Обычно одна часть состоит из нескольких тысяч ЗМ. Когда один кластер состоит из 42 ЗМ, один кластер позволяет вырабатывать звук в течение одной секунды. Количество частей, составляющих одну запись, зависит от размера дополнительной информации. Так как количество частей получается путем вычитания заголовка, названия программы, дополнительных данных и т.д. из одного блока, в случае, когда отсутствует дополнительная информация, может использоваться максимальное количество частей (645 частей).
На фиг.10А представлена схема, изображающая структуру файлов в случае, когда две музыкальные программы компакт-диска или тому подобное, записаны последовательно. Первая программа (файл) 1 состоит, например, из пяти кластеров. Так как одна группа не может содержать два файла первой программы и второй программы, файл 2 начинается из начала следующей группы. Таким образом, конец части 1, соответствующей файлу 1, находится в середине одного кластера, и оставшаяся область кластера не содержит никаких данных. Аналогично, вторая музыкальная программа (файл) 2 состоит из одной части. В случае файла 1, размер части равен 5. Первый кластер начинается в 0-ом ЗМ. Последний кластер заканчивается в 4-ом ЗМ.
Существует четыре типа процессов редактирования, которые представляют собой процесс разделения, процесс комбинирования, процесс стирания и процесс перемещения. Процесс разделения выполняется для разделения одной музыкальной записи на две части. Когда выполняется процесс разделения, общее количество музыкальных записей увеличивается на единицу. В процессе разделения один файл разделяется на два файла в системе файлов. Таким образом, в этом случае, файл управления воспроизведением и ТРФ обновляются. Процесс комбинирования выполняется для комбинирования двух музыкальных записей в одну музыкальную запись. Когда выполняется процесс комбинирования, общее количество музыкальных записей уменьшается на единицу. В процессе комбинирования два файла комбинируются в один файл в файловой системе. Таким образом, когда выполняется процесс комбинирования, файл управления воспроизведением и ТРФ обновляются. Процесс стирания выполняется для стирания музыкальной записи. Количество музыкальных записей после того, как стирается музыкальная запись, уменьшается на единицу. Процесс перемещения выполняется для изменения последовательности расположения музыкальных записей. Таким образом, когда выполняется процесс стирания или процесс перемещения, файл управления воспроизведением и ТРФ обновляются.
Фиг.10В представляет схему, изображающую результат комбинирования двух программ (файла 1 и файла 2), изображенных на фиг.10А. В результате выполнения процесса комбинирования скомбинированный файл состоит из двух частей. На фиг.10С представлена схема, изображающая результат разделения, с помощью которого 1 программа (файл 1) разделяется в середине кластера 2. В результате выполнения процесса разделения файл 1 состоит из кластеров 0, 1, и начальной части кластера 2. Файл 2 состоит из оставшейся части кластера 2 и кластера 3 и 4.
Как описано выше, в соответствии с данным вариантом воплощения настоящего изобретения, так как обозначение части определено как комбинированный результат (см. фиг.10В), начальное положение части 1, конечное положение части 1 и конечная часть части 2 могут быть определены в ЗМ. Таким образом, для того, чтобы сжать занимаемый объем с помощью комбинирования, нет необходимости перемещать музыкальные данные части 2. Кроме того, в отношении результата разделения (см. фиг.10С) нет необходимости перемещать данные и сжимать пространство в начале файла 2.
На фиг.11 представлена схема, изображающая подробную структуру данных файла PBLIST управления воспроизведением. На фиг.12А и 12В изображена часть заголовка, и оставшаяся часть файла PBLIST управления воспроизведением. Размер файла управления воспроизведением составляет один кластер (один блок = 16 КБ). Размер заголовка, изображенного на фиг.12А равен 32 байта. Остальная часть файла PBLIST управления воспроизведением, изображенная на фиг.12В, содержит область имени NM1-S (256 байт) (для запоминающего устройства типа карточки), область имени NM2-S (512 байт), область ключа содержания, область MAC, область S-YMAhms, область таблицы TRKTBL управления последовательностью воспроизведения (800 байт), область INF-S дополнительной информации запоминающего устройства типа карточки (14720 байт) и избыточную область информации заголовка. Начальное положение этих областей определено в файле управления воспроизведением.
Первые 32 байта с (0×0000) до (0×0010), изображенные на фиг.12А, используются для: заголовка. В файле области размером 16-байт обозначаются как сегменты. На фиг.12А заголовок размещен в первом и втором сегментах. Заголовок содержит следующие области. Область, обозначенная как “резерв” представляет собой неопределенную область. Обычно в зарезервированной области записывается ноль (0×00). Однако, даже если какие либо данные будут записаны в зарезервированной области, эти данные, записанные в зарезервированной области, игнорируются. В будущих версиях некоторые зарезервированные области могут использоваться. Кроме того, в зарезервированную область запрещено записывать данные. Когда область, используемая при необходимости, не используется, она рассматривается как зарезервированная область.
= BLKID-TLO (4 байта)
Означает: идентификатор файла BLOCKID
Функция: Идентифицирует верхнюю часть файла управления воспроизведением.
Величина: Фиксированная величина = “TL = 0” (например, 0×544C2D30)
= Mcode (2 байта)
Значение: КОД ИЗГОТОВИТЕЛЯ
Функция: Идентифицирует изготовителя и модель записывающего/воспроизводящего устройства
Величина: Верхний разряд 10 бит (код изготовителя);
нижний разряд 6 бит (код модели).
= REVISION (4 байта)
Значение: количество раз перезаписи PBLIST
Функция: Увеличивается на единицу всякий раз, когда файл управления воспроизведением перезаписывается.
Величина: начинается с 0 и увеличивается на 1.
= S-УМДhms (4 байта) (в случае необходимости)
Значение: Год, месяц, день, час, минута и секунда, записанные записывающим/воспроизводящим устройством с помощью надежных часов.
Функция: Идентифицирует дату и время последней записи.
Величина: биты с 25 по 31: Год от 0 до 99 (1980-2079)
Биты с 21 по 24: Месяц от 0 до 12
Биты с 16 по 20: День от 0 до 31
Биты с 11 по 15: Час от 0 до 23
Биты с 05 по 10: Минута от 0 до 59
Биты с 00 по 04: Секунда от 0 до 29 (интервал величиной в два бита)
= SY1C + L (2 байта)
Значение: Атрибут имени (однобайтовый код) запоминающего устройства типа карточки, записанный в области NM1-S.
Функция: Представляет кодировку символов и кодировку языка в виде однобайтового кода.
Величина: код символов: один байт высшего разряда
00: Несимвольный код, двоичное число
01: ASCII (Американская стандартный код для обмена информацией)
02: ASCII + KANA
03: модифицированный 8859-1
81: MS – JIS
82: KS С 5601-1989
83: GB (Великобритания) 2312-80
90: S-JIS (Японский промышленный стандарт) (для голоса)
код (L) языка: один байт низшего разряда
идентифицирует язык на основе стандарта EBU Tech 3258
00: Не установлен
08: Немецкий
09: Английский
ОА: Испанский
OF: Французский
15: Итальянский
1D: Голландский
65: Корейский
69: Японский
75: Китайский
Когда данные не записаны, во всей этой области записан 0.
= SN2C + L (2 байта)
Значение: Атрибут названия запоминающего устройства типа карточки в области NM2-S.
Функция: Представляет кодировку символов и язык, закодированные однобайтовым кодом.
Величина: Так же как для SN1C + L
= SINFSIZE (2 байта)
Значение: Общий размер дополнительной информации запоминающего устройства типа карточки в области INF-S.
Функция: Представляет размер данных как приращение на 16 байт. Когда данные не записаны, во всей этой области записывается 0.
Величина: Размер: от 0×0001 до 0×39С (924)
= T-TRK (2 байта)
Значение: Общее количество музыкальных записей
Функция: Представляет общее количество музыкальных записей.
Величина: от 1 до 0×0190 (максимум 400 музыкальных записей)
Когда данные записаны, во всей этой области записаны 0.
= VerNo (2 байта)
Значение: номер версии Формата
Функция: Представляет номер основной версии (один байт верхнего разряда) и номер второстепенной версии (один байт низшего разряда).
Величина: 0×0100 (Версия 1.0)
0×0203 (Версия 2.3)
Далее будут описаны области (см. фиг.13В), которые следуют после заголовка.
= NM1-S
Значение: Название запоминающего устройства типа карточки (как однобайтовый код)
Функция: Представляет название запоминающего устройства типа карточки в виде однобайтового кода (максимальная величина 256). В конце этой области записывается код (0×00) окончания. Размер вычисляется исходя из кода окончания. Когда данные не записаны, ноль (0×00) записывается от начала (0×0020) этой области, по меньшей мере, в один байт.
Величина: Различный код символов
= NM2-S
Значение: Название запоминающего устройства типа карточки (как двухбайтовый код)
Функция: Представляет название запоминающего устройства типа карточки, как двухбайтовый код (максимальная величина 512). В конце этой области записывается код (0×00) окончания. Размер вычисляется на основании кода окончания. Когда данные не записываются ноль (0×00) записывается от начала (0×0120) этой области, по меньшей мере, в два байта.
Величина: Различный код символов
= CONTENTS KEY
Значение: Величина для музыкальной программы. Защищена с помощью Мg(М) и записана. Так же как и CONTENTS KEY.
Функция: Используется как ключ, необходимый для вычисления MAC в S-YMAhms.
Величина: от 0 до 0×FFFFFFFFFFFFFFFF
= MAC
Значение: Величина проверки на подделку информации защиты авторских прав
Функция: Представляет величину, вырабатываемую S-YМДhms и CONTENTS KEY.
Величина: от 0 до 0×FFFFFFFFFFFFFFFF
= TRK-nnn
Значение: номер SQN (последовательности), воспроизводимого файла данных ATRAC3.
Функция: Представляет FNo TRKINF.
Величина: от 1 до 400 (0×190)
Когда музыкальная запись отсутствует, вся эта область заполняется нулями.
= INF-S
Значение: Дополнительная информация по запоминающему устройству типа карточки (например, информация, которая относится к фотографиям, песням, консультантах и т.д.)
Функция: Представляет дополнительную информацию переменной длины с заголовком. Может использоваться множество типов дополнительной информации. Каждый из типов дополнительной информации содержит идентификатор ID и размер данных. Каждая область дополнительной информации, включая заголовок, состоит, по меньшей мере, из 16 байт и числа, кратного 4 байтам. Подробности описаны в следующем разделе.
Величина: смотри раздел “Структура Данных Дополнительной Информации”.
= S-YМДhms (4 байта) (в случае необходимости)
Значение: Год, месяц, день, час, минута и секунда, записанные записывающим/воспроизводящим устройством с помощью часов.
Функция: Идентифицирует последнюю записанную дату и время. В случае ЕМД эта область является обязательной.
Величина: биты с 25 по 31: Год от 0 до 99 (от 1980 до 2079)
биты с 21 по 24: Месяц от 0 до 12
биты с 16 по 24: День от 0 до 31
биты с 11 по 15: Час от 0 до 23
биты с 05 до 10: Минуты от 0 до 59
биты с 00 до 04: Секунды от 0 до 29 (с интервалом в две. секунды)
В последнем сегменте файла управления воспроизведением записываются такие же величины BLKID-TL0, MCode и REVISION, как и в заголовке.
Во время записи данных в запоминающее устройство типа карточки она может по ошибке или случайно быть отсоединена или напряжение питания записывающего/воспроизводящего устройства может быть выключено. В случае такой неправильной операции должен быть обнаружен дефект. Как описано выше, область REVISION размещается в начале и в конце каждого блока. Всякий раз, когда производится запись данных, область REVISION увеличивается на единицу. Если аварийное прекращение записи происходит в середине блока, величина области REVISION в начале блока не будет соответствовать величине области REVISION в конце блока.
Благодаря этому, такое аварийное отключение может быть обнаружено. Так как существуют две области REVISION, ненормальное прекращение может быть обнаружено с высокой вероятностью. Когда ненормальное прекращение будет обнаружено, вырабатывается сигнал тревоги, такой, как сообщение об ошибке.
Кроме того, поскольку фиксированная величина BLKID-TLO записывается в начале блока (16 КБ), в случае, когда ТРФ разрушается, эта фиксированная величина используется как ссылка для данных восстановления. Другими словами, при ссылке на эту фиксированную величину может быть определен тип файла. Поскольку фиксированная величина BLKID-TLO записывается как избыточная величина в часть заголовка и конца каждого блока, может быть обеспечена высокая надежность. В качестве альтернативы, этот же файл управления воспроизведением может быть записан в виде избыточного файла.
Количество данных в файла данных ATRAC3 намного больше, чем в файле управления информацией музыкальной записи. Кроме того, как будет описано позже, номер блока BLOCK SERIAL добавляется к файлу данных ATRAC3. Однако, так как в запоминающее устройство типа карточки записывается множество файлов ATRAC3, для того, чтобы избежать их избыточности, используются как CONNUMO, так и BLOCK SERIAL. В противном случае, когда ТРФ разрушается, файл будет трудно восстановить. Другими словами, один файл данных ATRAC3 может состоять из множества блоков, которые распределены в различных местах. Для идентификации блоков одного и того же файла, используется CONNUMO. Кроме того, для идентификации порядка блоков в файле данных ATRAC3, используется BLOCK SERIAL.
Аналогично, код изготовителя (Mcode) избыточно записывается в начале и в конце каждого блока с тем, чтобы идентифицировать изготовителя и модель в том случае, когда файл будет неправильно записан в состоянии, когда ТРФ не была разрушена.
На фиг.12С представлена схема, изображающая структуру данных дополнительной информации. Дополнительная информация состоит из следующего заголовка и данных переменной длины. Заголовок содержит следующие области.
= INF
Значение: FIELD ID
Функция: Представляет начало дополнительной информации (фиксированная величина).
Величина: 0×69
= ID
Значение: Код ключа дополнительной информации
Функция: Представляет категорию дополнительной информации.
Величина: от 0 до 0×FF
= SIZE
Значение: Размер индивидуальной дополнительной информации
Функция: Представляет размер каждого типа дополнительной информации. Хотя размер данных не ограничен, он должен составлять, по меньшей мере, 16 байт и величину, кратную 4 байтам. Остальная часть данных должна быть заполнена нулями (0×00).
Величина: от 16 до 14784 (0×39СО)
= Mcode
Значение: MAKER CODE
Функция: Идентифицирует изготовителя и модель записывающего/воспроизводящего устройства.
Величина: 10 бит верхнего порядка (код изготовителя), 10 бит нижнего порядка (код машины).
= С + L
Значение: Атрибут знаков в области данных, начинающейся с байта 12.
Функция: Представляет код символов и код языка как однобайтовый код.
Величина: Та же, как для SNC + L
= DATA
Значение: Индивидуальная дополнительная информация
Функция: Представляет каждый тип дополнительной информации с данными переменной длины. Действительные данные всегда начинаются с байта 12. Длина (размер) действительных данных должна составлять, по меньшей мере, 4 байта и величину, кратную 4 байтам. Остальная часть области данных должна быть заполнена нулями (0×00).
Величина: Определяется индивидуально в соответствии с содержимым каждого типа дополнительной информации.
На фиг.14 представлена таблица, в которой приведена корреляция величин кода ключа (от 64 до 127) дополнительной информации и ее типов. Величины кода ключа (от 64 до 95) назначаются путям/другие. Величины кода ключа (от 96 до 127) назначаются данным управления/цифровым данным. Например, ID = 98 представляет TOC-ID как дополнительную информацию. TOC-ID представляет первый номер музыкальной программы, последний номер музыкальной программы, номер текущий программы, общую продолжительность исполнения и текущую продолжительность музыкальной программы, в соответствии с информацией ТОС КД (Компакт-диска).
На фиг.15 изображена таблица, в которой приведена корреляция величин ключей (с 128 до 159) дополнительной информации и их типов. Величины кодов ключей (от 128 до 159) назначаются информацией синхронного воспроизведения. На фиг.15 ЭМР означает электронное музыкальное распределение.
Далее со ссылкой на фиг.16А-16Е, будут описаны реальные примеры дополнительной информации. Как и на фиг.12С, на фиг.16А изображена структура данных дополнительной информации. На фиг.16В код ID 3 ключа (имя артиста как дополнительная информация). SIZE = 0×1C (28 байт), что представляет длину данных дополнительной информации, включая заголовок, равный 28 байт; С + L представляет, что код символов С = 0×01 (ASCII) и L = 0×09 языка (Английский). Данные переменной длины после байта 12 представляют данные одного байта “САЙМОН и ГРАФУНКЕЛЬ” (“SIMON & GRAFUNKEL”), что означает имя артиста. Так как длина данных дополнительной информации должна составлять величину, кратную 4 байтам, остальная часть заполняется (0×00).
На фиг.16С код ID = 97 ключа представляет ISRC (Международный стандартный код записи: код авторских прав) как дополнительную информацию. SIZE = 0×14 (20 байт), что представляет, что длина данных дополнительной информации составляет 20 байт. С = 0×00 и L = 0×00 представляет, что символы и язык не были установлены. Таким образом, эти данные представляют собой двоичный код. Данные переменной длины представляют собой код ISRC длиной восемь байт, представляющий информацию об авторских правах (национальная принадлежность, владелец авторских прав, год записи и порядковый номер).
На фиг.16D, код ID = 97 ключа представляет дату и время записи как дополнительную информацию. Размер SIZE = 0×10 (16 байт) представляет, что длина данных дополнительной информации составляет 16 байт. С = 0×00 и L = представляют, что символы и язык не были установлены. Данные переменной длины представляют собой код длиной в четыре байта (32 бита), представляющие дату и время записи (год, месяц, день, час, минута, секунда).
На фиг.16Е код ID = 107 ключа представляет протокол воспроизведения как дополнительную информацию. Размер SIZE = 0×10 (16 байт) представляет, что длина данных дополнительной информации составляет 16 байт. С = 0×00 и L = 0×00 представляют, что символы и язык не были установлены. Данные переменной длины представляют собой код величиной четыре байта, представляющий протокол воспроизведения (год, месяц, день, час, минута, секунда). Когда записывающее/воспроизводящее устройство имеет функцию протокола воспроизведения, оно записывает данные величиной 16 байт всякий раз, когда воспроизводит музыкальные данные.
Фиг.17 представляет собой схему, изображающую расположение данных в файле A3Dnnnn данных типа ATRAC3, в случае, когда 1 SU равен N байт (например, N = 384 байта). На фиг.17 изображен заголовок атрибута (1 блок) файла данных и файла музыкальных данных (1 блок). На фиг.17 показан первый байт (от 0×0000 до 0×7FF0) каждого сегмента двух блоков (16×2 = 32 килобайта). Как показано на фиг.18, первые 32 байта заголовка атрибута используются как заголовок; 256 байт используются как область NM1 музыкальных программ (256 байт); и 512 байт используются как область NM2 названия музыкальной программы (512 байт). Заголовок заголовка атрибута содержит следующие области.
= BLKID-HD0 (4 байта)
Значение: Область идентификатора BLOCKID FIELD ID
Функция: Идентифицирует верхнюю часть файла данных ATRAC3.
Величина: Фиксированная величина = “HD = 0” (Например, 0×48442D30)
= MCode (2 байта)
Значение: код изготовителя (MAKER CODE)
Функция: Идентифицирует изготовителя и модель записывающего/воспроизводящего устройства
Величина: 10 бит верхнего порядка (код изготовителя); 6 бит нижнего порядка (машинный код)
= BLOCK SERIAL (4 байта)
Значение: номер последовательности музыкальной записи
Функция: Начинается с 0 и увеличивается на 1. Даже если музыкальная программа подвергается редактированию, эта величина не изменяется.
Величина: от 0 до 0×FFFFFFFF.
= N1C + L (2 байта)
Значение: Представляет атрибут данных (NM1) музыкальной записи (название музыкальной программы).
Функция: Представляет код знака и код языка NM1 как однобайтовый код.
Величина: То же, что и для SN1C + L
= N2C + L (2 байта)
Значение: Представляет атрибут данных (NM2) музыкальной записи (название музыкальной программы).
Функция: Представляет код знака и код языка NM1 как однобайтовый код.
Величина: Та же, что для SN1C + L
= INFSIZE (2 байта)
Значение: Общий размер дополнительной информации текущей музыкальной записи.
Функция: Представляет размер данных как величину, кратную 16 байтам. Когда данные не записываются, эта область должна быть вся заполнена нулями.
Величина: от 0×0000 до 0×3С6 (966)
= T-PRT (2 байта)
Значение: Общее количество байтов
Функция: Представляет количество частей, которые составляют текущую музыкальную запись. Обычно величина Т-PRT равна 1.
Величина: от 1 до 285 (645 десятичных).
= T-SU (4 байта)
Значение: общее количество ЗМ.
Функция: Представляет общее количество ЗМ в одной музыкальной записи, что является эквивалентным продолжительности исполнения программы.
Величина: от 0×01 до 0×00lFFFFF
= INX (2 байта) (в случае необходимости)
Значение: Относительное положение INDEX
Функция: Используется как указатель, который представляет верхнюю часть представительной части музыкальной программы. Величина INX задается величиной, которая представляет собой количество ЗМ, разделенное на 4, как текущее положение программы. Эта величина INX эквивалентна величине в 4 раза большей количества ЗМ (приблизительно 93 мсек).
Величина: от 0 до 0×FFFF (максимум приблизительно 6084 секунды)
= XT (2 байта) (в случае необходимости)
Значение: продолжительность воспроизведения INDEX
Функция: Обозначает продолжительность воспроизведения, заданную величиной INX-nnn, равной количеству ЗМ, разделенным на 4. Величина INDEX эквивалентна величине, четыре раза большей чем нормальный ЗМ (приблизительно 93 мсек).
Величина: 0×0000 (нет установки); от 0×01 до 0×FFFE (до 6084 секунды); 0×FFFF (до конца музыкальной программы) I:
Далее будут описаны области NM1 и NM2 названия музыкальной программы.
= NM1
Значение: строка символов названия музыкальной программы
Функция: Представляет название музыкальной программы как однобайтового кода (до 256 знаков) (переменная длина). Область названия должна быть завершена кодом (0×00) окончания. Размер должен вычисляться от кода окончания. Когда данные не записаны, ноль (0×00) должен быть записан от начала (0×0020) области, по меньшей мере, в один байт.
Величина: Различные коды символов
= NM2
Значение: строка символов названия музыкальной программы
Функция: Представляет название музыкальной программы в виде двухбайтового кода (до 512 знаков) (переменная длина). Область названия должна быть завершена кодом (0×00) окончания. Размер должен вычисляться от кода окончания. Когда данные не записываются, ноль (0×100) должен быть записан от начала (0×0120) области, по меньшей мере, в два байта.
Величина: Различные коды символов
Данные величиной 80 байт, начиная от фиксированного положения (0×320) заголовка атрибута обозначаются как область TRKINF информации о музыкальной записи. Эта область, в основном, используется для общего управления информацией безопасности и информацией контроля за копированием. На фиг.19 изображена часть TRKINF. Область TRKINF содержит следующие области.
= CONTENTS KEY (8 байт)
Значение: Величина каждой музыкальной программы. Величина CONTENTS KEY защищена в блоке безопасности запоминающего устройства типа карточки и затем записывается.
Функция: Используется как ключ для воспроизведения музыкальной программы. Она используется для вычисления величины MAC.
Величина: от 0 до 0×FFFFFFFFFFFFFFFF
= MAC (8 байт)
Значение: Величина проверки информации о подделке авторских прав
Функция: Представляет величину, вырабатываемую с множеством величин TRKINF, включая номера собранного содержания и номер секретной последовательности.
Номер секретной последовательности представляет собой номер последовательности, записанный в секретной области запоминающего устройства типа карточки. При этом запоминающее устройство такого типа, которое не содержит защиту от использования поддельных авторских прав, не может считывать данные из секретной области запоминающего устройства типа карточки. С другой стороны, записывающее устройство такого типа, в котором производится защита авторских прав и компьютер, который работает с программой, которая может считывать данные с запоминающего устройства типа карточки, может осуществлять доступ к секретной области.
= А (1 байт)
Значение: Атрибут части.
Функция: Представляет информацию такую, как режим сжатия части.
Величина: Подробности будут описаны ниже (см. фиг.19 и 20).
Далее будет описана величина области А. В следующем описании монофонический режим (N = 0 или 1) определяется как специальный режим соединения, в котором бит 7 = 1, подсигнал = 0, основной сигнал = (L + R). Плэер такого типа, в котором не обеспечена защита от поддельных авторских прав, может игнорировать информацию, записанную в битах 2 и 1.
Например, будет описан пример, в котором используется запоминающее устройство типа карточки объемом 64 МБ в режиме SP. Карточка объемом 64 МБ содержит 3968 блоков. В режиме SP, поскольку 1 ЗМ равен 304 байта, один блок содержит 53 ЗМ. 1 ЗМ эквивалентен (1024/44100) секундам. Таким образом, один блок равен (1024/44100) × 53 × (3968-10) = 4863 секунды = 81 минута. Скорость передачи составляет (44100/1024) × 304 × 8 = 104737 бит/сек.
= LT (один байт)
Значение: флаг ограничения воспроизведения (биты 7 и 6) и раздел безопасности (биты с 5 по 0).
Функция: Представляет ограничение текущей музыкальной записи.
Величина: бит 7:0 = нет ограничений, 1 = ограничено
Бит 6:0 = не истекло, 1 = истекло
Биты с 5 по 0: раздел безопасности (воспроизведение запрещено при любом значении, кроме 0)
= FNo (2 байта)
Значение: Номер файла.
Функция: Представляет первоначально записанный номер музыкальной записи, который обозначает положение величины подсчета MAC, записанной в секретной области в запоминающем устройстве типа карточки.
Величина: от 1 до 0×190 (400)
= MG (D) порядковый номер SERIAL-nnn (16 байт)
Значение: Представляет порядковый номер блока безопасности (микросхема 20 безопасности) записывающего/воспроизводящего устройства.
Функция: Уникальная величина для каждого записывающего/воспроизводящего устройства
Величина: от 0 до 0×FFFFFFFFFFFFFFFFFFFFFFFFFFFFFFFF
= CONNUM (4 байта)
Значение: Номер накопления содержания
Функция: Представляет уникальную величину, накопленную для каждой музыкальной программы. Величина управляется блоком безопасности записывающего/воспроизводящего устройства. Верхний предел величины равен 232, то есть 4 200 000 000. Используется для идентификации записанной программы.
Величина: от 0 до 0×FFFFFFFF
YМДhms-S (4 байта) (в случае необходимости)
Значение: Дата и время начала воспроизведения музыкальной записи с ограничением воспроизведения
Функция: Представляет дату и время, в которые разрешено ЕМД воспроизведение данных.
Величина: Также, как в обозначении даты и времени в других областях
= YМДhms-Е (4 байта) (в случае необходимости)
Значение: Дата и время конца воспроизведения музыкальной записи с ограничением воспроизведения
Функция: Представляет дату и время, при которых воспроизведение данных истекает по ЕМД.
Величина: Такая же, как в обозначении даты и времени в других областях
= МТ (1 байт) (в случае необходимости)
Значение: Максимальная величина количества разрешенных раз воспроизведения
Функция: Представляет максимальное количество раз воспроизведения, заданных по ЕМД.
Величина: от 1 до 0×FF. Когда величина области МТ не используется, равно 00.
= СТ (1 байт) (в случае необходимости)
Значение: Количество раз воспроизведения
Функция: Представляет количество раз воспроизведения в количестве разрешенных раз воспроизведения. Всякий раз, когда данные воспроизводятся, величина области СТ уменьшается на 1.
Величина: от 0×00 до 0×FF. Когда не используется, величина области СТ задается равной 0×00. Когда в бит 7 области LT записана 1, величина области СТ равна 00, эти данные запрещены для воспроизведения.
= СС (1 байт)
Значение: Управление копированием COPY CONTROL
Функция: Контролирует операцию копирования.
Величина: биты 6 и 7 представляют информацию, касающуюся управления копированием, биты 4 и 5 представляют информацию относящуюся к управлению копированием при операции высокоскоростного цифрового копирования, биты 2 и 3 представляют уровень проверки подлинности блока безопасности, биты 0 и 1 не определены.
Пример СС:
(биты 7 и 6)
11: Разрешено не ограниченное копирование
01: копирование запрещено
00: разрешена одна операция по копированию (биты 3 и 2)
00: уровень проверки подлинности аналогово/цифровой
входной записи MG равен 0.
Когда выполняется операция по цифровой записи с использованием данных с компакт-диска, (биты 7 и 6): 00 и (биты 3 и 2):00.
= CN (1 байт) (в случае необходимости)
Значение: Количество разрешенных раз копирования в системе с управлением высокоскоростным последовательным копированием
Функция: Расширяет разрешение на копирование в отношении количества раз копирования, не ограниченное разрешением копированием один раз и разрешением на свободное копирование. Действительно только в первой генерации копий. Величина области CN уменьшается на единицу всякий раз, когда выполняется операция копирования. Величина:
00: Копирование запрещено
от 01 до 0×FE: Количество раз
0×FF: Неограниченное количество раз копирования
После области TRKINF информации музыкальной записи следует область (PRTINF) информации управления части размером 24-байта, которая начинается с адреса 0×0370. Когда одна музыкальная запись состоит из множества частей, величины областей PRTINF каждой отдельной части последовательно располагаются на оси времени. На Фиг.22 изображается часть области PRTINF. Далее будут описаны области в области PRTINF в порядке расположения.
= PRTSIZE (4 байта)
Значение: Размер части
Функция: Представляет размер части.
Кластер: 2 байта (старших разрядов), начало ЗМ: 1 байт(верхний), конец ЗМ: 1 байт (младших разрядов).
Величина: кластер: с 1 по 0×1F40 (8000)
начало ЗМ: от 0 до 0×АО (160)
конец ЗМ: от 0 до 0×АО (16) (Обратите внимание, что ЗМ начинается с 0)
= PRTKEY (8 байт)
Значение: Величина кодирования части
Функция: Кодирует часть.
Исходная величина = 0. Обратите внимание, что следует применять правила редактирования.
Величина: от 0 до 0×FFFFFFFFFFFFFFFF
= CONNUMO (4 байта)
Значение: Первоначально генерированный ключ номера накопления содержания
Функция: Однозначно описывает идентификатор ID содержания.
Величина: Такая же величина, как и величина ключа исходной величины номера накопления содержания.
Как показано на фиг.17, заголовок атрибута файла данных ATRAC3 содержит дополнительную информацию INF. Дополнительная информация такая же, как и дополнительная информация INF-S (см. фиг.11 и 12В) файла управления воспроизведением, за исключением того, что начальное положение не фиксируется. За положением последнего байта (величина, кратная четырем байтам) в конце одного или множества частей следуют данные дополнительной информации INF.
= INF
Значение: Дополнительная информация, относящаяся к музыкальной записи
Функция: представляет дополнительную информацию переменной длины с заголовком. Может быть размещено множество различных типов дополнительной информации. Каждая из областей дополнительной информации имеет идентификатор ID и размер данных. Каждая область дополнительной информации состоит, по меньшей мере, из 16 байт и величины, кратной 4 байтам.
Величина: Такая же, как и дополнительная информация INF-S файла управления воспроизведением.
После вышеописанного заголовка атрибута следуют данные каждого блока файла данных ATRAC3. Как показано на фиг.23, заголовок добавляется в каждый блок. Далее будут описаны данные каждого блока.
= BLKID-A3D (4 байта)
Значение: BLOCKID FILE ID
Функция: Идентифицирует верхнюю часть данных ATRAC3.
Величина: Фиксированная величина = “A3D” (например, 0×41334420)
= MCode (2 байта)
Значение: Код изготовителя (MAKER CODE)
Функция: Идентифицирует изготовителя и модель записывающего/воспроизводящего устройства
Величина: 10 бит высшего порядка (код изготовителя); 6 битов младшего разряда (код модели)
= CONNUMO (4 байта)
Значение: Накопленное количество первоначально созданного содержания
Функция: Обозначает уникальный идентификатор ID содержания. Даже если содержание будет подвергнуто редактированию, величина области CONNUMO не изменяется.
Величина: Так же, как и для содержания исходного ключа номера аккумуляции
= BLOCK SERIAL (4 байта)
Значение: Порядковый номер, присвоенный каждой музыкальной записи
Функция: Начинается с 0 и увеличивается на 1. Даже если содержание будет подвергнуто редактированию, величина области BLOCK SERIAL не изменяется.
Величина: от 0 до 0×FFFFFFFF
= BLOCK-SEED (8 байт)
Значение: Ключ для кодирования одного блока
Функция: Начало блока представляет собой случайную величину, которая вырабатывается блоком безопасности записывающего/воспроизводящего устройства. После этой случайной величины следует величина, которая увеличивается на 1. Когда величина области BLOCK-SEED потеряна, поскольку звук не вырабатывается в течение приблизительно одной секунды, которая эквивалента одному блоку, те же самые данные будут записаны в заголовок и в конец блока. Даже если содержание отредактировано, величина блока BLOCK-SEED не изменяется.
Величина: Исходный 8-битовый случайный номер = INITIALIZATION VECTOR(8 байт)
Значение: Величина, необходимая для кодирования/декодирования данных ATRAC3
Функция: Представляет исходную величину, необходимую для кодирования и декодирования данных ATRAC3 для каждого блока. Блок начинается с 0. Следующий блок начинается с последней закодированной 8-битовой величины в последнем ЗМ. Когда блок разделяется, используются последние восемь байт непосредственно перед началом ЗМ. Даже если содержание будет отредактировано, величина области INITIALIZATION VECTOR не изменяется.
Величина: от 0 до 0×FFFFFFFFFFFFFFFF
= SU-nnn
Значение: Данные модуля звука
Функция: Представляет данные, сжатые из 1024 выборок. Количество байт выходных данных зависит от режима сжатия. Даже если содержание будет отредактировано, величина области SU-nnn не изменяется. Например, в режиме SP, N = 384 байта.
Величина: Величина данных ATRAC3
На фиг.17, поскольку N = 384, в один блок записаны 42 ЗМ. Первые два сегмента (4 байта) одного блока используются как заголовок. В последнем сегменте (два байта) области BLKID-A3D, MCode, CONNUMO и BLOCK SERIAL записываются как избыточная информация. Таким образом, М байт остающейся области одного блока составляют (16 384 – 384 × 42 – 16 × 3 = 208) байт. Как описано выше, область BLOCK SEED из восьми байт записывается как избыточная информация.
Когда область ТРФ разрушается, производится поиск всех блоков флэш памяти. При этом определяется, равна ли величина области ID BLKID в начале каждого блока TL0, HD0 или A3D. Как показано на фиг.24А-24С, на этапе SP1 определяется, равна или нет величина области ID BLKID в начале блока BLKID-TLO. Если результат на этапе SP1 будет равен “Нет”, переходят на этап SP2. На этапе SP2 номер блока увеличивается на единицу. После этого на этапе SP3 определяется, был ли найден последний блок.
Если результат на этапе SP3 равен “Нет”, возвращаются на этап SP1.
Если на этапе SP1 результат будет определен как “Да”, переходят на этап SP4. На этапе SP4 определяется, что блок, поиск которого производился, представляет собой файл PBLIST управления воспроизведением. После этого переходят на этап SP5. На этапе SP5 общее количество T-TRK музыкальных записей в файле PBLIST управления воспроизведением записывается как N в регистр. Например, когда в памяти записывается 10 файлов данных ATRAC3 (10 музыкальных программ), число 10 записывается в T-TRK.
Затем, со ссылкой на величину общего количества T-TRK музыкальных записей, производится последовательная ссылка на от TRK-001 до TRK-400 блоков. В этом примере, так как было записано 10 музыкальных программ, делается ссылка на блоки от TRK-001 до TRK-010. Так как номер файла FNO был записан в TRK – XXX (где Х = от 1 до 400) на этапе SP7, в память записывается таблица, в которой приводится корреляция номера TRK – XXX музыкальной записи и номера файла FNO. Далее, на этапе SP8, число N, записанное в регистр, уменьшается на единицу. Цикл, состоящий из этапов SP6, SP7 и SP8, повторяется до тех пор, пока N не станет равным 0 на этапе SP9.
Если результат, определенный на этапе SP9, будет определен как “Да”, переходят на этап SP10. На этапе SP10 указатель сбрасывается в вершину блока. Процесс поиска повторяется с вершины блока. Затем поток передается на этап SP11. На этапе SP11 определяется, равна или нет величина области ID BLKID вершины блока BLKID-HDO. Если определенный результат на этапе SP11 равен – “Нет”, переходят на этап SP12. На этапе SP12 номер блока увеличивается на единицу. На этапе SP13 определяют, был ли найден последний блок или нет.
Если результат на этапе SP13 равен “Нет”, возвращаются на этап SP11. Процесс поиска повторяется до тех пор, пока результат на этапе SP11 не становится “Да”.
Если результат на этапе SP11 равен “Да”, переходят на этап SP14. На этапе SP14 определяется, что блок является заголовком атрибута (см. фиг.8) (от 0×0000 до 0×03FFF, как изображено на фиг.18) в начале файла данных ATRAC3.
Затем на этапе SP15, со ссылкой на номер FNO файла порядковый номер BLOCK SERIAL того же файла данных ATRAC, и ключ CONNUMO номера аккумуляции содержания, содержащийся в заголовке атрибута, записывается в память. Когда 10 файлов данных ATRAC3 уже записаны, поскольку имеются 10 блоков, для которых величина области ID BLKID в верхнем блоке равна BLKID-TLO, процесс поиска продолжается до тех пор, пока не будут найдены 10 блоков.
Если результат, определенный на этапе SP13, будет равен “Да”, переходят на этап SP16. На этапе SP16 указатель сбрасывается в вершину блока. Процесс поиска повторяется с вершины блока.
Затем переходят на этап SP17. На этапе SP17 определяется, равна или нет величина области ID BLKID вершины блока BLKID-A3D.
Если результат, определенный на этапе SP17 равен “Нет”, переходят на этап SP18. На этапе SP18 номер блока увеличивается на единицу. После этого, на этапе SP18’ определяется, был ли найден последний блок или нет. Если результат, определенный на этапе SP18’ равен “Нет”, возвращаются на этап SP17.
Если результат, определенный на этапе SP17 равен “Да”, переходят на этап SP19. На этапе SP19 определяется, что блок содержит данные ATRAC3. После этого переходят на этап SP20. На этапе SP20, со ссылкой на порядковый номер BLOCK SERIAL, записанный в блок данных ATRAC3, и на ключ CONNUMO номера накопления содержания, они записываются в память.
В том же файле данных ATRAC3 общий номер присваивается ключу CONNUMO номера аккумуляции содержания. Другими словами, когда один файл данных ATRAC3 состоит из 10 блоков, общий номер присваивается всем величинам областей CONNUMO.
Кроме того, когда данные ATRAC3 состоят из 10 блоков, порядковые номера от 1 до 0 присваиваются величинам областей BLOCK SERIAL 10 блоков.
В соответствии с величинами областей CONNUMO и BLOCK SERIAL, определяется, компонуется ли в текущем блоке такое же содержание и порядок воспроизведения текущего блока в таком же содержании (а именно, последовательности соединения).
Когда записаны 10 файлов данных ATRAC3 (а именно, 10 музыкальных программ), и каждый из файлов данных ATRAC3 состоит из 10 блоков, получается 100 блоков данных.
Со ссылкой на величины областей CONNUMO и BLOCK SERIAL может быть получен порядок воспроизведения музыкальных программ из 100 блоков данных и порядок их соединения.
Когда результат, определенный на этапе SP19 равен “Да”, производят поиск всех блоков файла управления воспроизведением, файла данных ATRAC3 и файла атрибута. Таким образом, на этапе SP21, на основании величин областей CONNUMO/ BLOCK SERIAL, FNO и TRK-X в порядке номеров блоков, блоков, записанных в памяти, получается состояние соединения файла.
После того, как будет получено состояние соединения файла, в свободной области памяти может быть сгенерирована ТРФ.
Далее будет описан файл управления, соответствующий второму варианту воплощения настоящего изобретения. На фиг.25 изображена структура файла в соответствии со вторым вариантом воплощения настоящего изобретения. Со ссылкой на фиг.25, музыкальная директория содержит файл TRKLIST.MSF управления информацией музыкальной записи (ниже обозначается как TRKLIST), резервный файл TRKLISTB.MSF управления информацией музыкальной записи (ниже обозначается как TRKLISTB), файл INFLIST.MSF дополнительной информации (который состоит из имени артиста, кода ISRC, штампа времени, данных неподвижного изображения и т.д. (этот файл обозначается как INFIST)), файл A3Dnnnn.MSF данных ATRAC3 (ниже обозначается как А3nnnn). Файл TRKLIST состоит из двух областей NAME1 и NAME 2. Область NAME1 представляет собой область, которая содержит название запоминающего устройства типа карточки и название программы (для однобайтового кода, соответствующего системе ASCII/8859-1 кодирования символов). Область NAME2 представляет собой область, которая содержит название запоминающего устройства типа карточки и название программы (для двухбайтового кода, соответствующего MS-JIS/Hankul/Китайский код).
На фиг.26 изображена взаимосвязь между файлом TRKLIST управления информацией музыкальной записи, областями NAME1 и NAME2 и файлом A3Dnnnn данных ATRAC3. Файл TRKLIST представляет собой файл фиксированной длины, равный 64 килобайта (= 16К×4). Область из 32 килобайт этого файла используется для управления музыкальными записями. Остальная область размером 32 килобайта используется для областей NAME1 и NAME 2. Хотя области NAME1 и NAME2 для имени программы могут быть расположены в другом файле, а не в файле управления информацией музыкальной записи, в системе, имеющей малую емкость накопления, удобно применять общее управление файлом управления информацией музыкальной записи и файлами названия программ.
Область TRKINF-nnnn информации музыкальной записи и часть области PRTINF-nnnn информации файла TRKLIST управления информацией музыкальной записи используются для управления файлом A3Dnnnn данных и дополнительной информации INFLIST. Кодируются только файл A3Dnnnn данных ATRAC3. На фиг.26 длина данных в горизонтальном направлении составляет 16 байт (от 0 до F). Шестнадцатеричная цифра в вертикальном направлении представляет величину в начале текущей строки.
В соответствии со вторым вариантом воплощения, используются три файла, которые представляют собой файл TRKLIST управления музыкальной записью, (включая файл названия программы), файл INFLIST управления дополнительной информацией, файл A3Dnnnn управления данных. В соответствии с первым вариантом воплощения (см. фиг.7, 8 и 9), используются два файла, которые представляют собой файл PBLIST управления воспроизведением, предназначенный для управления всем запоминающим устройством типа карточки, файл данных ATRAC3, предназначенный для записи программ.
Далее будет описана структура данных в соответствии со вторым вариантом воплощения. Для упрощения в структуре данных в соответствии со вторым вариантом воплощения описание блоков, аналогичных соответствующим блокам первого варианта воплощения, будет опущено.
На фиг.27 изображена подробная структура файла TRKLIST управления информацией музыкальной записи. В файле TRKLIST управлении информацией музыкальной записи, один кластер (блок) состоит из 16 килобайт. Размер и дата файла TRKLISTB такие же, как размер и дата файла TRKLISTB резервной копии. Первые 32 байта файла управления информацией музыкальной записи используются как заголовок. Как и в отношении заголовка файла PBLIST управления воспроизведением, заголовок файла TRKLIST содержит область (4 байта) BLKID-TL0/TL1 (резервная копия идентификатора ID файла), область T-TRK (2 байта) для общего количества музыкальных записей, область MCode кода изготовителя (2 байта), область REVIZION (4 байта) количества раз перезаписи TRKLIST и область S-YМДhms (4 байта) (в случае необходимости) для данных даты и времени обновления. Значение и функции этих областей данных такие же, как и значение и функции аналогичных данных в первом варианте воплощения. Кроме того, файл TRKLIST содержит следующие области.
= YМДhms (4 байта)
Представляет дату (год, месяц, день) последнего обновления файла TRKLIST.
= N1 (1 байт) (в случае необходимости)
Представляет порядковый номер запоминающего устройства типа карточки (сторона нумератора). Когда используется одно запоминающее устройство типа карточки, величина области N1 равняется 0×01.
= N2 (1 байт) (в случае необходимости)
Представляет порядковый номер запоминающего устройства типа карточки (сторона деноминатора). Когда используется одно запоминающее устройство типа карточки, величина области N2 задается равной 0×01.
= MSID (2 байта) (в случае необходимости)
Представляет идентификатор ID запоминающего устройства типа карточки. Когда используется множество запоминающих устройств типа карточки, величина области MSID каждого запоминающего устройства типа карточки одинакова Б.О. (T.B.D). (обозначение Б.О. (будет определена) представляет то, что эта величина должна быть определена в будущем).
= S-TRK (2 байта).
Представляет специальную музыкальную запись (Б.О.). Обычно величина области STRK задается равной 0×0000.
=PASS (2 байта) (в случае необходимости)
Представляет пароль (Б.О.).
= АРР (2 байта) (в случае необходимости)
Представляет определение приложения воспроизведения (Б.О.). (обычно величина области АРР задается равной 0×0000).
= INF-S (2 байта) (в случае необходимости)
Представляет указатель дополнительной информации всего запоминающего устройства типа карточки. Когда отсутствует дополнительная информация, величина области INF-S задается равной 0×00.
Последние 16 байт файла TRKLIST используются для области BLKID-TLO, области MCode и области REVISION, которые такие же, как и в заголовке. Резервная копия файла TRKLISTB содержит вышеописанный заголовок. В этом случае заголовок содержит область BLKID-TL1, область MCode и область REVISION.
После заголовка следует область TRKINF информации о музыкальной записи, предназначенной для информации, которая соответствует каждой музыкальной записи и область PRTINF части информации, предназначенной для информации, которая соответствует каждой части музыкальных записей (музыкальных программ). На фиг.27 изображены области, которые следуют после области TRKLIST. Нижняя часть области TRKLISTB изображает подробную структуру этих областей. На фиг.27 заштрихованная область представляет неиспользуемую область.
Область TRKINF-nnn информации музыкальной записи и область PRTINF-nnn информации о частях содержит области файла данных ATRAC3. Другими словами, область TRKINF-nnn информации о музыкальной записи и область PRTINF-nnn информации о части содержит область LT (1 байт) флага ограничения воспроизведения, область CONTENTS KEY ключа содержания (8 байт), область MG(D) SERIAL порядкового номера блока безопасности записывающего/воспроизводящего устройства (16 байт) и область XT (2 байта) (в случае необходимости) для представления части признака музыкальной программы, область INX (2 байта) (в случае необходимости), область YМДhms-S (4 байта) (в случае необходимости), область YМДhms-Е (4 байта) (в случае необходимости), область МТ (1 байт) (в случае необходимости), область СТ (1 байт) (в случае необходимости), область СС (1 байт) (в случае необходимости), область CN (1 байт) (в случае необходимости) (эти области YМДhms-S, YМДhms-Е, МТ, СТ, СС и CN используются для информации, связанной с ограничением воспроизведения, и информации, связанной с управлением копированием), область А (1 байт) для атрибута части, область PRTSIZE размера части (4 байта), область PRTKEY ключа части (8 байт) и область CONNUM номера накопления содержания (4 байта). Значения, функции и величины этих областей такие же, как значения, функции и величины этих областей в первом варианте воплощения. Кроме того, область TRKINF-nnn информации музыкальной записи и область PRTINF-nnn информации части содержит следующие области.
= ТО (1 байт)
Фиксированная величина (Т0 = 0×74)
= INF-nnn (в случае необходимости) (2 байта)
Представляет указатель дополнительной информации (от 0 до 409) каждой музыкальной записи. 00: музыкальная программа без дополнительной информации.
= FNM-nnn (4 байта)
Представляет номер файла (от 0×0000 до 0×FFFF) файла данных ATRK3.
Номер nnnn (в кодировке ASCII) имени (A3Dnnnn) файла данных ATRAC3 преобразуется в 0×nnnnn.
= APP_CTL (4 байта) (в случае необходимости)
Представляет параметр приложения (T.B.D). (Обычно величина области APP_CTL задается равной 0×0000).
= P-nnn (2 байта)
Представляет количество частей (от 1 до 2039), которые составляют музыкальную программу. Эта область соответствует вышеописанной области T-PART.
= PR (1 байт)
Фиксированная величина (PR = 0×50).
Далее будут описаны области NAME1 (для однобайтового кода) и NAME2 (для двухбайтового кода), которые предназначены для управления именами. На фиг.28 изображена подробная структура области NAME1 (для однобитовой области кодирования). Каждая из областей NAME1 и NAME2 (которые будут описаны ниже) сегментированы по восемь байт. Таким образом, один сегмент этих областей состоит из восьми байт. При 0×8000, то есть в начале каждой из этих областей, размещается заголовок. После заголовка следует указатель и название. Последний сегмент области NAME1 содержит те же области, что и заголовок.
= BLKID-NM1 (4 байта)
Представляет содержание блока (фиксированная величина) (NM1 = 0×4E4D2D31).
= PNMI-nnn (4 байта) (в случае необходимости)
Представляет указатель на область NM1 (для однобайтового кода).
= PNM1-S
Представляет указатель на название, представляющее запоминающее устройство типа карточки.
nnn (= от 1 до 408) представляет указатель на название музыкальной программы.
Этот указатель представляет начальное положение (2 байта) блока, тип кодировки символа (2 бита) и размер данных (14 бит).
= NMl-nnn (в случае необходимости)
Представляет название запоминающего устройства типа карточки и название музыкальной программы для однобайтового кода (переменной длины). Код окончания (0×00) записывается в конце этой области.
На фиг.29 изображена подробная структура данных, область NAME2 (для двухбайтового кода). По адресу 0×8000, который представляет собой начало области, размещается заголовок. После заголовка следует указатель и название. Последний сегмент области NAME2 содержит те же области, как и заголовок.
= BLKID-NM2 (4 байта)
Представляет содержание блока (фиксированная величина) (NM2 = 0×4E4D2D32).
= PNM2-nnn (4 байта) (в случае необходимости)
Представляет указатель на область NM2 (для двухбайтового кода).
PNM2-S представляет указатель на название, представляющее запоминающее устройство типа карточки, nnn (= от 1 до 408) представляет указатель на название музыкальной программы.
Указатель представляет начальное положение (2 байта) блока, тип кодировки символов (2 бита) и размер данных (14 бит).
= NM2-nnn (в случае необходимости)
Представляет название запоминающего устройства типа карточки и название музыкальной программы для двухбайтового кода (переменная). Код конца (0×0000) записывается в конце этой области.
На фиг.30 изображена схема размещения данных (для одного блока) файла A3Dnnnn данных ATRAC3, в случае, когда 1 ЗМ состоит из N байтов. В этой файле один сегмент состоит из восьми байт. На фиг.30 изображены величины верхней части (от 0×0000 до 0×3FF8) каждого сегмента. Первые четыре сегмента файла используются для заголовка. Заголовок размещается так же, как и в случае с блоком данных, следующих за заголовком атрибута файла данных (см. фиг.17) в первом примере. Заголовок состоит из области BLKID-A3D (4 байта), области MCode кода изготовителя (2 байта), области BLOCK SEED (8 байт), необходимой для процесса кодирования, области CONNUMO (4 байта) для исходного номера накопления содержания, области BLOCK SERIAL порядкового номера (4 байта) для каждой музыкальной записи и области INITIALIZATION VECTOR (8 байт), необходимой для процесса кодирования/декодирования. Второй последний сегмент блока избыточно содержит область BLOCK SEED. Последний сегмент содержит области BLKID-A3D и MCode. Как и в случае первого варианта воплощения, после заголовка следуют данные ЗМ-nnnn звукового модуля.
На фиг.31 изображена подробная структура данных файла INFLIST управления дополнительной информацией, который содержит дополнительную информацию. Во втором варианте воплощения, в начале (0х0000) файла INFLIST, размещается следующий заголовок. После заголовка следует следующий указатель и области.
= BLKID-INF (4 байта)
Представляет содержание блока (фиксированная величина) (INF = 0×494E464F).
= T-DAT (2 блока)
Представляет общее количество областей данных (от 0 до 409).
= MCode (2 байта)
Представляет код изготовителя записывающего/воспроизводящего устройства
= YМДhms (4 байта)
Представляет дату и время обновления записи.
= INF-nnnn (4 байта)
Представляет указатель на область DATA дополнительной информации (переменная длина с изменением по 2 байта (сегмент) одновременно). Начальное положение представлено верхним разрядом 16 бит (от 0000 до FFFF).
= DataSlot-0000 (0×0800)
Представляет величину смещения от начала (по одному сегменту одновременно).
Размер данных представлен младшим разрядом 16 бит (от 0001 до 7FFF). Флаг запрета устанавливается в самом старшем бите MSB = 0 (разрешить), MSB = 1 (запретить)
Размер данных представляет общее количество данных музыкальной программы.
(Данные начинаются от начала каждого сегмента. (Область сегмента, не являющаяся областью данных, заполняется 00).
Первый INF представляет указатель на дополнительную информацию всего альбома (обычно INF-409).
На фиг.32 изображена структура дополнительной информации. 8-байтовый заголовок размещается в начале области данных дополнительной информации. Структура дополнительной информации такая же, как и структура в первом варианте воплощения (см. фиг.12С). Другими словами, дополнительная информация содержит область IN (2 байта) как идентификатор ID, код ID ключа области (1 байт), область размера SIZE (2 байта), который представляет размер каждой области дополнительной информации, и область MCode кода изготовителя (2 байта). Кроме того, дополнительная информация содержит область SID (1 байт), представляющую собой подидентификатор sub ID.
В соответствии со вторым вариантом воплощения настоящего изобретения, в дополнение к файловой системе, определенной как формат запоминающего устройства типа карточки, используется файл TRKLISSR управления информацией музыкальной записи или музыкальными данными. Таким образом, даже если ТРФ будет разрушена, файл может быть восстановлен. На фиг.33 изображен процесс восстановления файла. Для восстановления файла используется подсоединенный компьютер, который работает с программой восстановления файла и который может осуществлять доступ к запоминающему устройству типа карточки и устройству накопления (жесткий диск, ОЗУ или т.д.). Компьютер выполнен с возможностью выполнения функции, эквивалентной ЦПС30. Далее будет описан процесс восстановления файла с использованием файла TRKLIST управления музыкальной записью.
Производится поиск всех блоков флэш памяти, ТРФ которых была разрушена, на наличие TL-0, как величины (BLKID) в верхнем положении каждого блока. Кроме того, производится поиск всех блоков на наличие NM-1, как величины (BLKID), находящейся в верхнем положении каждого блока. После этого производится поиск всех блоков на наличие NM-2 как величины (BLKID), находящейся в верхнем положении каждого блока. Все содержание четырех блоков (файл управления информацией музыкальной записи) записывается, например, на жестком диске компьютера, производящего восстановление.
Общее количество музыкальных записей получается из данных, следующих после четвертого байта файла управления информацией музыкальной записи. Получают 20-й байт области TRKINF-001 информации о музыкальной записи, величину области CONNUM-001 первой музыкальной программы и величину следующей области Р-001. Количество частей получается с величиной области Р-001. Получают величины областей PRTSIZE всех частей записи 1 области PRTINF. Вычисляет и получают общее количество блоков (кластеров) n.
После того как будет получен файл управления информацией музыкальной записи, поток переходит на этап 102. На этапе 102 производится поиск файла голосовых данных (файл данных ATRAC3). Производится поиск всех блоков, не являющихся управляющим файлом в флэш памяти. Собираются блоки, верхняя величина которых (BLKID) представляют собой A3D.
Производится поиск блока, в котором величина области CONNUMO в 16-м байте A3Dnnnn такая же, как и величина области CONNUM-001 первой музыкальной программы файла управления информацией музыкальной записи и, в которой величина области BLOCK SERIAL, которая начинается с 20-го байта, равна 0. После того как будет получен первый блок, производится поиск блока (кластера) с такой же величиной области CONNUM, как первый блок, и в котором величина BLOCK SERIAL увеличивается на 1 (1=0+1). После того как будет получен второй блок, производится поиск блока с такой же величиной области CONNUMO, как и второй блок и в котором величина области BLOCK SERIAL увеличивается на 1 (2=1+1).
С помощью повторения этого процесса производится поиск в файле данных ATRC3, до тех пор пока не будут получены n блоков (кластеров) музыкальной записи 1. Когда все блоки (кластеры) будут получены, они последовательно записываются на жестком диске.
Такой же процесс, как и для музыкальной записи 1 выполняется для музыкальной записи 2. Другими словами, производится поиск блока, в котором величина области CONNUMO является такой же, как и величина области CONNUM-002 первой музыкальной программы файла управления информацией музыкальной записи и, в котором величина области BLOCK SERIAL начинается в 20-м байте. После этого, таким же образом, как для музыкальной записи 1, производится поиск в файле данных ATRAC3, до тех пор, пока не будет обнаружен последний блок (кластер) n’. После того, как все блоки (кластеры) будут получены, они будут последовательно записаны на жестком диске.
Путем повторения вышеописанного процесса для всех музыкальных записей (количество музыкальных записей: m), все данные ATRAC3 будут записаны на жесткий диск под управлением компьютера, производящего восстановление.
На этапе 103 запоминающее устройство типа карточки, ТРФ которой была разрушена, будет повторно инициализировано и затем ТРФ будет восстановлена. Заранее заданная директория формируется в запоминающем устройстве типа карточки. После этого файл управления информацией музыкальной записи и файл данных ATRAC3 для m музыкальных записей копируется с жесткого диска в запоминающее устройство типа карточки. На этом процесс восстановления заканчивается.
В управляющем файле и файле данных важные параметры (в частности, коды в заголовках) могут быть записаны не два раза, а три раза. Когда данные будут записаны с избыточностью, одни и те же данные могут записываться в любое положение до тех пор, при условии, что они будут отделены друг друга для одной или большего количества страниц.
Процесс комбинирования
Далее будет описан процесс комбинирования файлов (музыкальной программы) и процесс разделения с использованием способа управления файлами в соответствии с первым вариантом воплощения настоящего изобретения (см. фиг. с 4 по 24).
Процесс комбинирования в ТРФ
Далее будет описан процесс комбинирования в ТРФ. В этом случае комбинируются два файла CAT.MSA и MAN.MSA из трех файлов (музыкальных программ) CAT.MSA, DOG.MSA и MAN.MSA.
Как показано на фиг.34, когда пользователь комбинирует два файла в один файл, адрес записи в конце данных управления кластером в ТРФ, соответствующих файлу CAT.MSA, изменяется с “FFF” на начальный адрес “110” в ТРФ, соответствующей файлу MAN.MSA (см. заштрихованную часть на фиг.34).
Таким образом, в комбинированном файле CAT.MSA используются кластеры 5, 6, 7, 8, 110 и 111. Кроме того, имя файла MAN.MSA стирается из области поддиректории. Кроме того, стирается имя файла MAN.MSA, управляемое с помощью кластера 202 (см. заштрихованную часть на фиг.34).
Редактирование заголовка атрибута
В предыдущем разделе был описан способ редактирования в ТРФ, предназначенный для комбинирования двух файлов CAT.MSA и MAN.MSA. Далее, со ссылкой на фиг.35А и 35В, будет описан способ редактирования заголовков атрибута файла PBLIST.MSF управления воспроизведением, изображенный на фиг.11, и файл данных ATRAC3, изображенного на фиг.17.
Фиг.35А представляет собой схему, изображающую карту памяти двух файлов CAT.MSA и MAN.MSA, которые не подвергались редактированию.
Карта памяти, изображенная на фиг.35А, изображает состояние, в котором логические адреса были преобразованы в физические адреса. Кроме того, хотя части являются распределенными в памяти, для упрощения описания они размещены последовательно. Как изображено на фиг.35А, файл атрибута файла CAT.MSA содержит общее количество звуковых модулей T-SU:100, общее количество частей T-PRT:3, ключ содержания, MAC и размер части и ключ части для каждой части.
С другой стороны, файл атрибута файла MAN.MSA содержит общее количество звуковых модулей T-SU:70, общее количество частей T-PRT:2, ключ содержания, MAC и размер части, а также ключ части для каждой части, и номер CONNUMO аккумуляции содержания.
Данные файла атрибута файла CAT.MSA обновляются следующим образом.
Реально, как данные, которые требуется обновить, когда производится комбинирование музыкальных программ, количество частей одиночного файла увеличивается. Таким образом, T-PRT, содержащаяся в файле атрибута подвергается редактированию. Кроме того, так как область файлов комбинируется, увеличивается общее количество звуковых модулей. Таким образом, производится редактирование T-SU.
Другими словами, как изображено на фиг.35В, величина T-SU переписывается в адрес 170, к которому добавляется общее количество звуковых модулей T-SU:100 файла CAT.MSA и общее количество звуковых модулей Т SU:70 файла MAN.MSA. Кроме того, величина T-PRT переписывается в адрес 5, в который добавляется общее количество частей T-PRT: 3 файла CAT.MSA и общее количество частей T-PRT: 2 файла MAN.MSA.
Кроме того, когда файлы данных ATRAC3 (музыкальной программы) комбинируются, вновь создаются ключи содержания, находящиеся в ключах атрибута. Кроме того, изменяется MAC, который представляет собой величину проверки подделки авторских прав.
Кроме того, информация о части (см. фиг.22), содержащаяся в блоке файла атрибута комбинированного файла MAN.MSA, изменяется (копируется) в блок файла атрибута файла CAT.MSA. Кроме того, ключ PRTKEY каждой части, содержащейся в блоке файла атрибута, в который была добавлена часть информация, повторно кодируется с новым ключом содержания.
Как показано на фиг.9, так как файл атрибута добавляется в часть заголовка файла данных ATRAC3, если два файла данных ATRAC3 просто комбинируются, блок файла атрибута файла CAT.MSA, множество блоков данных ATRAC3 файла CAT.MSA, блок файла атрибута файла MAN.MSA и множества блоков данных ATRC3 файла MAN.MSA последовательно комбинируются. Таким образом, один файл будет иметь два файла атрибута.
Для решения этой проблемы, в соответствии с настоящим изобретением, когда выполняется процесс комбинирования, как изображено на фиг.35В, обновляется файл атрибута файла данных, составляющего вторую часть (в варианте воплощения, файл MAN.MSA).
Таким образом, последовательно размещаются блок файла атрибута файла CAT.MSA, множество блоков данных ATRAC3 файла CAT.MSA и множество блоков данных ATRAC3 файла MAN.MSA.
Файл управления воспроизведением редактирования
Кроме того, в файле PBLIST управления воспроизведением, изображенном на фиг.11, так как файлы данных комбинируются, общее количество музыкальных записей уменьшается на единицу. Таким образом, производится редактирование Т-TRK так, что они перемещаются в направлении TRK-001 без промежутка.
Этапы процесса комбинирования
На фиг.36 показан алгоритм программы, изображающий процесс комбинирования файлов. На этапе SP201 пользователь выбирает два файла, которые будут комбинироваться заранее заданным способом. В этом варианте воплощения пользователь выбирает файлы CAT.MSA и MAN.MSA. На этапе SP202 состояние связи ТРФ подвергается редактированию. На этапе SP203 имя файла, который имеет связи в обратном направлении, стирается из поддиректории. На этапе SP204 имя файла данных, который комбинируется в обратном направлении стирается из области данных. На этапе SP205 файл данных ATRAC3 на передней стороне обновляется, в соответствии с файлом атрибута второй части данных ATRAC3. Как описано выше, общее количество частей подвергается редактированию. Кроме того, редактируется общее количество звуковых модулей T-SU.
На этапе SP206 файл атрибута второй части файла данных ATRC3 стирается. На этапе SP207, T-TRK и TRK – XXX файла управления воспроизведением подвергаются редактированию.
Таким образом, процесс комбинирования выполняется в порядке (1) редактирования ТРФ, (2) редактирование файла атрибута и (3) редактирование файла управления воспроизведением. Однако, этот порядок может быть изменен.
Процесс разделения
В данном варианте воплощения был описан процесс комбинирования, предназначенный для комбинирования двух файлов. Далее будет описан процесс разделения предназначенный для разделения одного файла в конкретной точке разделения.
Процесс разделения в ТРФ
На фиг.37 представлена блок-схема, изображающая карту памяти, предназначенную для пояснения процесса разделения для файла CAT.MSA из файлов, изображенных на фиг.6.
Предполагается, что пользователь выполняет операцию разделения на границе кластеров 6 и 7 файла CAT.MSA и, что в процессе разделения формируются два файла CAT1.MSA и CAT2.MSA.
Прежде всего, файлы DOG.MSA и MAN.MSA, записанные в кластерах 201 и 202, перемещаются в кластеры 202 и 203, соответственно. Кроме того, файл CAT1.MSA, в котором расширение MSA добавляется к имени файла САТ1, которое вводится пользователем, записывается в кластер 200. Кроме того, имя файла CAT2.MSA, в котором расширение MSA добавляется к имени файла САТ2, которое вводится пользователем, записывается в кластер 201.
Затем имя файла CAT.MSA, которое записано в поддиректорию, переписывается в имя файла CAT1.MSA. Кроме того, имя файла CAT2.MSA добавляется к неиспользуемому сегменту.
В конце сегмента файла CAT2.MSA, записывается кластер номер “7” разделенного файла CAT2.MSA.
Адрес входа переписывается на “FFF” так, что конечной точкой сегмента имени файла CAT1.MSA поддиректории в ТРФ становится кластер 6. Процесс разделения выполняется в ТРФ вышеописанным способом.
Редактирование заголовка атрибута
Когда файл данных разделяется, должен генерироваться файл атрибута так, что он добавляется в разделенный файл во второй части.
Далее этот процесс будет описан со ссылкой на фиг.38А и 38В.
Как и на фиг.35А и 35В, на фиг.38А и 38В изображены карты памяти, в которых логические адреса были преобразованы в физические адреса. На фиг.38А и 38В, для упрощения, отдельные части расположены последовательно в памяти, а не распределенно. Как изображено на фиг.38А, файл атрибута файла CAT.MSA содержит общее количество звуковых модулей T-SU:17, общее количество частей T-PRT:5, ключ содержания, MAC, размер части и ключ части для каждой части, и номер CONNUMO накопления содержания.
Теперь предположим, что пользователь указывает на необходимость провести процесс разделения в конкретной точке файла CAT.MSA. Например, предполагается, что пользователь выполняет операцию разделения на границе между частями 3 и 4, изображенными на фиг.38А. Данные файла атрибута обновляются следующим образом.
Как действительно обновляемые данные, когда музыкальная программа разделяется, количество частей, которые составляют одиночные файлы, уменьшается. Таким образом, Т-TRT, содержащийся в файле атрибута подвергается редактированию. Кроме того, когда файл разделяется, поскольку общее количество звуковых модулей уменьшается, Т-SU также подвергается редактированию. Другими словами, как изображено на фиг.38В, общее количество звуковых блоков файла CAT1.MSA, который разделяется в первой части, переписывается в T-SU:100. Кроме того, общее количество частей файла CAT1.MSA переписывается в T-PART:3.
Кроме того, поскольку файл разделяется, переписываются ключ содержания, величина MAC проверки информации на подделку авторских прав, и ключ части для каждой части.
Кроме того, файл атрибута файла CAT2.MSA, который разделяется на противоположной стороне, создается вновь.
В отношении вновь созданного файла атрибута, общее количество звуковых блоков и общее количество частей переписывается в T-SU:70 и 1-PART:2, соответственно.
Кроме того, поскольку файл разделяется, переписываются ключ содержания, величина MAC проверки информации на подделку авторских прав и ключ части для каждой части.
Файл управления редактированием воспроизведения
Далее будет описан способ редактирования файла PBLIST управления воспроизведением в процессе разделения. Когда файл разделяется на два файла, количество файлов увеличивается на один. При этом общее количество музыкальных записей T-TRK увеличивается на L. Кроме того, таблица TRK-X (где Х любое целое число в диапазоне от 1 до 400) подвергается редактированию так, что полученные номера музыкальных программ будут сдвинуты.
Этапы процесса разделения
Фиг.39 представляет собой алгоритм, изображающий процесс разделения.
На этапе SP301, когда пользователь выбирает файл, который требуется разделить, при прослушивании музыки, записанной в данном файле, он или она заранее заданным способом выбирает точку разделения. На этапе SP302, состояние связи ТРФ редактируется вышеописанным способом. На этапе SP303, имя файла данных, которое разделяется на обратной стороне, добавляется в поддиректорию. На этапе SP304 имя файла данных, которое разделяется на передней стороне, добавляется в область данных. Имя файла вводится пользователем. На этапе SP305 файл атрибута файла данных на передней стороне точки разделения подвергается редактированию. Кроме того, на этапе SP306 генерируется файл атрибута, который должен быть добавлен файлу данных обратной стороны. Файл атрибута является вновь созданным, и этот файл атрибута подвергается редактированию в соответствии с точкой разделения разделенного файла. На этапе SP307 редактированию подвергается файл PBLIST управления воспроизведением. Вышеописанный процесс разделения выполняется в порядке (1) редактирования ТРФ, (2) редактирования файла атрибута и (3) редактирования файла управления воспроизведением. Однако этот порядок может быть изменен.
Особенностью настоящего изобретения является то, что пользователь может редактировать файл данных (файл ATRAC3), записанный в запоминающее устройство типа карточки. Далее будут подробно описаны процессы редактирования (например, процесс комбинирования и процесс разделения), соответствующие файлу TRKLIST управления музыкальной записью, описанные со ссылкой на фиг. от 25 до 32. Однако нижеследующее описание может применяться к области TRKINF информации музыкальной записи и области PRTINF информации части файла данных ATRAC3.
В данном разделе, со ссылкой на фиг.40, будет описан процесс комбинирования (см. фиг.10В), предназначенный для комбинирования двух музыкальных записей А и В, составляющих одну часть. Фиг.40 представляет собой алгоритм, изображающий процесс комбинирования. На этапе 401 область PRTINF информации части музыкальной записи В во второй части передвигается ниже области PRTINF информации части музыкальной записи А. Таким образом, в файле TRKLIST управления информацией музыкальной записи последовательно располагаются область TRKINF информации музыкальной записи А, область PRTINF информации части музыкальной записи А, область PRTINF информации части музыкальной записи В и область TRKINF информации музыкальной записи музыкальной записи В.
На этапе 402 цепочка ТРФ файла данных ATRAC3 музыкальной записи В соединяется во второй части цепи ТРФ файла данных ATRAC3 для музыкальной записи А. На этапе 403 область TRKINF информации музыкальной записи В стирается из файла TRKLIST управления информацией музыкальной записи. Таким образом, в файле TRKLIST управлении информацией музыкальной записи область TRKINF информации музыкальной записи музыкальной записи А, область PRTINF информации части музыкальной записи А и область PRTINF информации части музыкальной записи В располагаются последовательно. На этапе 404 файл данных ATRAC3 музыкальной записи В стирается из директории. На этапе 405 величина P-nnn, которая представляет количество частей, которые составляют музыкальную программу в области TRKINF информации музыкальной записи музыкальной записи А изменяется с 1 на 1+1=2.
Таким образом, величины ключей изменяются. В этом примере ключ содержания оригинальной музыкальной записи А обозначается как КС_А; и ключ содержания оригинальной музыкальной записи В обозначается как КС_В. Аналогично, ключ части оригинальной музыкальной записи обозначается как КР_А; и ключ части оригинальной музыкальной записи В обозначается как КР_В.
На этапе 406, после того, как музыкальные записи А и В будут скомбинированы, ключ содержания новой музыкальной записи N будет сгенерирован как КС_N. CONNUM также будет вновь сгенерирован. На этапе 407 будет сгенерирован новый ключ части. Новый ключ части генерируется с помощью операции “исключающее ИЛИ” над ключом КС_А содержания, ключом КР_А части, и ключом КС_N содержания. На этапе 408 генерируется ключ части второй части (а именно, ключ части для области PRTINF информации части оригинальной музыкальной записи В). Как и в отношении нового ключа части, обратный ключ второй части генерируется с помощью выполнения операции “исключающее ИЛИ” в отношении ключа КС_В содержания, ключа КР_В части и ключа KC_N содержания.
На этапе 409 ключ KC_N содержания новой музыкальной записи N кодируется с помощью ключа накопления запоминающего устройства типа карточки и сохраняется в CONTENTS KEY-nnn в области TRKINF информации музыкальной записи. CONNUM сохраняется в CONNUM-nnn области TRKINF информации музыкальной записи. Кроме того, каждый ключ части сохраняется в PRTKEY-nnn области PRTINF информации части.
Далее, со ссылкой на фиг.41, будет описан процесс разделения (см. фиг.10С), предназначенный для разделения музыкальной записи А, состоящей из одной части, в две музыкальные записи А и В. На фиг.41 представлен алгоритм, изображающий процесс разделения. На этапе 501 точка разделения выбирается с помощью ЗМ. На этапе 502 изменяется PRTSIZE области PRTINF информации части новой музыкальной записи А. В действительности производится подсчет количества кластеров от начала (начальное ЗМ) до точки разделения (конечное ЗМ). Размер кластера, начальный ЗМ и конечный ЗМ изменяются в соответствии с положением ЗМ в точке разделения кластера и сохраняются в PRTSIZE области информации части новой музыкальной записи А.
На этапе 503 полностью копируется один кластер, который представляет собой последний кластер новой музыкальной записи А, которая содержит точку разделения. Скопированный кластер рассматривается как верхняя часть новой музыкальной записи В. На этапе 504 общее количество частей, вновь формируемой музыкальной записи В, сохраняется в величине Р-nnn, которая представляет количество частей, которые составляют музыкальную программу в области TRKINF информации музыкальной записи в отношении музыкальной записи В. В этом примере кластера, которым предшествует точка разделения, становятся второй частью, которая представляет собой вновь сформированную музыкальную запись В. Подсчитывается общее количество частей вновь сформированной музыкальной записи В. На этапе 505 номер файла FNW-nnn нового файла данных ATRAC3 генерируется и записывается в FNW-nnn область TRKINF информации музыкальной записи.
На этапе 506 область TRKINF информации музыкальной записи новой музыкальной записи В и область PRTINF информации части добавляются во вторую часть области PRTINF информации части новой музыкальной записи А файла TRKLIST управления информацией музыкальной записи. Область TRKINF информации музыкальной записи музыкальной записи, расположенная во второй части оригинальной музыкальной записи А, и область PRTINF информации части перемещаются назад с помощью области TRKINF информации музыкальной записи и области PRTINF информации части музыкальной записи В.
На этапе 507 цепочка ТРФ файла данных ATRAC3 новой музыкальной записи А изменяется в точке разделения. На этапе 508, так как музыкальная запись В добавляется вновь, файл В файла данных ATRAC3 добавляется к директории. На этапе 509 после цепочки ТРФ файла данных ATRAC3, вновь сгенерированной музыкальной записи В, следует остальная часть оригинальной музыкальной записи А (а именно, цепочка кластеров, включающая точку разделения).
Поскольку добавляется новая музыкальная запись В, добавляются величины ключей. Однако величины ключей новой музыкальной записи А не изменяются.
На этапе 510, после разделения музыкальной записи, генерируется ключ КС В содержания ключа содержания новой музыкальной записи В. Кроме того, вновь генерируется CONNUM. На этапе 511 генерируется ключ КР_В части новой музыкальной записи В. Ключ части новой музыкальной записи генерируется с помощью выполнения операции, “исключающее ИЛИ” в отношении оригинальных КС_А, КР_А и КС_В.
На этапе 512 ключ КС_В содержания новой музыкальной записи В кодируется с помощью ключа накапливания запоминающего устройства типа карточки и сохраняется CONTENTS KEY-nnn области TRKINF информации музыкальной записи. Кроме того, CONNUM запоминается в CONNUM-nnn области TRKINF информации музыкальной записи. Каждый ключ части непосредственно запоминается в PRTKEY-nnn области PRTINF информации части.
Таким образом, даже если выполняются процессы редактирования, такие как процессы комбинирования и разделения, область TRKINF информации музыкальной записи и область PRTINF информации части располагается в таком же порядке, как и файлы данных ATRAC3. Другими словами, в отличие от системы Линк-П, область TRKINF информации музыкальной записи одного файла, который был подвергнут редактированию, и адрес связи области PRTINF информации части располагается последовательно, а не случайно.
Кроме того, когда выполняется другой процесс редактирования, такой, как процесс стирания или процесс перемещения, область TRKINF информации музыкальной записи и область PRTINF информации части изменяются в таком же порядке, как и файлы данных ATRAC3.
В соответствии с настоящим изобретением, даже если ТРФ флэш памяти будет разрушена, файл атрибута добавляется в начале каждого файла таким образом, чтобы он мог управлять частями, которые распределены в памяти, с использованием файла атрибута. Таким образом, процесс редактирования выполняется правильно. Кроме того, процесс редактирования может правильно выполняться на носителе информации, таком как флэш память, в котором имеется тенденция возникновения дефектных блоков.
После описания конкретных предпочтительных вариантов воплощения настоящего изобретения, со ссылкой на сопровождающие чертежи, следует понимать, что настоящее изобретение не ограничивается этими конкретными вариантами воплощения и что различные изменения и модификации могут быть произведены специалистом в данной области, без отхода от объема и сущности настоящего изобретения, как определено в прилагаемой формуле изобретения.
Формула изобретения
1. Устройство редактирования, предназначенное для редактирования файла данных, записанного в энергонезависимое запоминающее устройство, предназначенное для сегментирования одиночного файла данных, который последовательно воспроизводится в блоках, каждый из которых имеет заранее заданную длину данных, причем это энергонезависимое запоминающее устройство имеет область данных, предназначенную для записи каждого блока вместе с файлом атрибута, который имеет заранее заданную длину, и управляющую область, предназначенную для управляющих данных записи, предназначенных для управления файлами данных, записанных в области данных, содержащее операционное средство, предназначенное для выбора двух файлов данных, записанных в области данных, для выполнения процесса комбинирования этих двух выбранных файлов данных; средство разделения, предназначенное для отделения файла атрибута от расположенного последним файла данных из выбранных двух файлов данных; средство редактирования, предназначенное для редактирования управляющих данных, записанных в управляющей области, путем установления логической связи между двумя файлами данных и для редактирования файла атрибута, добавленного к расположенному первым файлу данных из выбранных двух файлов данных; и средство записи, предназначенное для записи управляющих данных, отредактированных с помощью средства редактирования, в управляющую область и записи файла атрибута, добавленного к расположенному первым файлу данных, в область данных.
2. Устройство редактирования по п. 1, отличающееся тем, что выполнено с возможностью использования таблицы размещения файлов в качестве управляющих данных, записанных в управляющей области.
3. Устройство редактирования по п. 1, отличающееся тем, что выполнено с возможностью использования управляющих данных, часть которых, предназначенная для по меньшей мере управления общим количеством файлов данных, записана в область данных.
4. Устройство редактирования по п. 1, отличающееся тем, что выполнено с возможностью использования файла атрибута, дополнительно содержащего ключ для кодирования файла данных, и перезаписи ключа при выполнении процесса редактирования.
5. Устройство редактирования по п. 1, отличающееся тем, что выполнено с возможностью записи общего количества данных соответствующего файла данных в файл атрибута и перезаписи общего количества данных файла атрибута для расположенного первым файла данных на значение, в котором общее количество данных файла атрибута, добавленного к расположенному первым файлу данных, добавляется к общему количеству данных файла атрибута, добавленного к расположенному последним файлу данных.
6. Устройство редактирования по п. 1, отличающееся тем, что выполнено с возможностью назначения файла атрибута, добавленного к расположенному последним файлу данных, как файла, в который можно производить запись.
7. Устройство редактирования по п. 1, отличающееся тем, что выполнено с возможностью редактирования файла атрибута, добавленного к расположенному первым файлу данных, в соответствии с файлом атрибута, соответствующего расположенному последним файлу данных.
8. Устройство редактирования по п. 1, отличающееся тем, что выполнено с возможностью использования файла данных, воспроизводящегося последовательно, состоящего по меньшей мере из одной части, в которой сгруппировано множество блоков, и в котором количество частей управляется с помощью файла атрибута.
9. Устройство редактирования по п. 8, отличающееся тем, что средство редактирования выполнено с возможностью редактирования файла атрибута, добавленного к расположенному первым файлу данных, в соответствии с величиной, в которой складываются количество частей, управляемых файлом атрибута для расположенного первым файла данных, и количество частей, управляемых файлом атрибута для расположенного последним файла данных.
10. Устройство редактирования по п. 8, отличающееся тем, что выполнено с возможностью использования файла атрибута, содержащего ключ для кодирования части.
11. Устройство редактирования по п. 10, отличающееся тем, что выполнено с возможностью перезаписи ключа для кодирования части при выполнении процесса редактирования.
12. Устройство редактирования по п. 10, отличающееся тем, что выполнено с возможностью использования файла атрибута, содержащего ключ для кодирования файла данных, и ключа для кодирования части, закодированного в соответствии с ключом, записанным в файл атрибута.
13. Способ редактирования, предназначенный для редактирования файла данных, записанного в энергонезависимое запоминающее устройство, предназначенный для сегментирования одиночного файла данных, который последовательно воспроизводится в блоках, каждый из которых имеет заранее заданную длину данных, причем энергонезависимое запоминающее устройство имеет область данных, предназначенную для записи каждого блока вместе с файлом атрибута, имеющим заранее заданную длину, и управляющую область, предназначенную для записи управляющих данных, предназначенных для управления файлом данных, записанных в область данных, содержащий этапы выбора двух файлов данных, записанных в область данных, для выполнения процесса комбинирования этих выбранных двух файлов данных; отделения файла атрибута от расположенного последним файла данных из выбранных двух файлов данных; редактирования управляющих данных, записанных в управляющей области, путем установления логической связи между двумя файлами данных, и редактирования файла атрибута, добавленного к расположенному первым файлу данных двух выбранных файлов данных; и записи отредактированных управляющих данных в управляющую область и записи файла атрибута, добавленного к расположенному первым файлу данных, в область данных.
14. Устройство редактирования, предназначенное для редактирования файла данных, записанного в энергонезависимое запоминающее устройство, предназначенное для сегментирования одиночного файла данных, который последовательно воспроизводится в блоках, каждый из которых имеет заранее заданную длину данных, причем это энергонезависимое запоминающее устройство имеет область данных, предназначенную для записи каждого блока вместе с файлом атрибута, имеющим заранее заданную длину, и управляющую область, предназначенную для записи управляющих данных, предназначенных для управления файлом данных, записанных в область данных, содержащее операционное средство, предназначенное для установки точки разделения конкретного файла данных, записанного в область данных; средство редактирования, предназначенное для редактирования добавленного файла атрибута и управляющих данных в соответствии с точкой разделения файла данных, установленной операционным средством; средство генерирования, предназначенное для генерирования файла атрибута для файла данных, расположенного после точки разделения, которая установлена операционным средством, и средство записи, предназначенное для записи управляющих данных, редактируемых указанным средством редактирования, в управляющую область и записи файла атрибута, добавленного к расположенному первым файлу данных, в область данных.
15. Устройство редактирования по п. 14, отличающееся тем, что выполнено с возможностью использования таблицы размещения файлов в качестве управляющих данных, записанных в управляющей области.
16. Устройство редактирования по п. 14, отличающееся тем, что выполнено с возможностью использования управляющих данных, часть которых, предназначенная для управления по меньшей мере общим количеством файлов данных, записана в область данных.
17. Устройство редактирования по п. 14, отличающееся тем, что выполнено с возможностью использования файла атрибута, содержащего ключ для кодирования файла данных, и перезаписи ключа для кодирования файла данных при выполнении процесса редактирования.
18. Устройство редактирования по п. 14, отличающееся тем, что выполнено с возможностью управления общим количеством данных соответствующего файла данных посредством файла атрибута для файла данных, расположенного после точки разделения.
19. Устройство редактирования по п.14, отличающееся тем, что выполнено с возможностью использования файла данных, воспроизводящего и последовательно состоящего по меньшей мере из одной части, в которой сгруппировано множество блоков, и в котором количество частей управляется с помощью файла атрибута.
20. Устройство редактирования по п. 14, отличающееся тем, что средство редактирования выполнено с возможностью редактирования количества частей, управляемых с помощью файла атрибута, расположенного перед точкой разделения файла данных, и количества частей, управляемых файлом атрибута, расположенного после точки разделения файла данных, которая устанавливается операционным средством.
21. Устройство редактирования по п. 19, отличающееся тем, что выполнено с возможностью использования файла атрибута, содержащего ключ для кодирования части.
22. Устройство редактирования по п. 21, отличающееся тем, что выполнено с возможностью перезаписи ключа для кодирования части при выполнении процесса редактирования.
23. Устройство редактирования по п. 21, отличающееся тем, что выполнено с возможностью использования файла атрибута, содержащего ключ для кодирования файла данных, и ключа для кодирования части, закодированного в соответствии с ключом, записанным в файл атрибута.
24. Способ редактирования, предназначенный для редактирования файла данных, записанного в энергонезависимое запоминающее устройство, предназначенный для сегментирования последовательно воспроизводимого одиночного файла данных в блоки, каждый из которых имеет заранее заданную длину данных, причем это энергонезависимое запоминающее устройство имеет область данных, предназначенную для записи каждого блока совместно с файлом атрибута, имеющим заранее заданную длину, и управляющую область, предназначенную для записи управляющих данных, предназначенных для управления файлом данных, записанного в область данных, содержащий этапы установки точки разделения конкретного файла данных, записанного в область данных; редактирования добавленного файла атрибута и управляющих данных в соответствии с точкой разделения файла данных; генерирования файла атрибута для файла данных, расположенного после точки разделения; и записи управляющих данных в управляющую область, и записи файла атрибута, добавленного к расположенному перед точкой разделения файлу данных, в область данных.
РИСУНКИ
|