|
(21), (22) Заявка: 2003110259/06, 09.04.2003
(24) Дата начала отсчета срока действия патента:
09.04.2003
(43) Дата публикации заявки: 20.10.2004
(45) Опубликовано: 27.03.2005
(56) Список документов, цитированных в отчете о поиске:
ПИВОВАРОВ В.А. Диагностика летательных аппаратов и авиадвигателей, Москва, МГТУГА, 1995, с.141-144. GB 2272783 A, 25.05.1994. GB 2262623 A, 23.06.1993. RU 2023897 C1, 30.11.1994. SU 714032 A, 05.02.1980. ЕР 0306064 А2, 08.03.1989. GB 2228977 A, 12.09.1990. US 6568166 В2, 27.03.2003.
Адрес для переписки:
196084, Санкт-Петербург, ул. Варшавская, 5А, ОАО “Техприбор”, зам.ген.директора Е.Ф. Фурмакову
|
(72) Автор(ы):
Фурмаков Е.Ф. (RU), Петров О.Ф. (RU), Маслов Ю.В. (RU), Степанян Н.М. (RU)
(73) Патентообладатель(и):
Открытое акционерное общество “Техприбор” (RU)
|
(54) СПОСОБ КОНТРОЛЯ АВИАДВИГАТЕЛЯ
(57) Реферат:
Изобретение относится к авиаприборостроению и может быть использовано для бортового контроля авиадвигателя, преимущественно газотурбинного, при осуществлении способа с использованием бортового вычислителя и командного блока из контролируемых параметров авиадвигателя выделяют предельные и опасные параметры и устанавливают для них, соответственно, предельные и опасные величины, вводят в память бортового вычислителя через командный блок параметрические уставки, необходимые для вычисления предельных и опасных величин, а также значение разрешенного времени работы авиадвигателя на форсированном режиме, также вводят алгоритмы вычисления текущих значений предельных и опасных величин в функции текущих значений параметров авиадвигателя и алгоритмы вычисления эффективной, форсированной и фактической наработок, а также и остаточного моторесурса авиадвигателя, в бортовом вычислителе вычисляют текущие значения предельных и опасных величин и передают их в командный блок, подают на вход бортового вычислителя текущие значения контролируемых параметров, а на вход командного блока – текущие значения предельных и опасных параметров авиадвигателя, в командном блоке сравнивают текущие значения этих параметров, соответственно, с текущими значениями предельных и опасных величин и при выходе значений параметров за границы предельных или опасных величин формируют предельные и опасные команды и передают их в аварийную систему самолета и в бортовой вычислитель, в бортовом вычислителе с использованием упомянутых команд и измеренного времени работы авиадвигателя на форсированном режиме вычисляют значения фактической наработки и остаточного моторесурса авиадвигателя и передают их во взаимодействующие бортовые информационные системы, сравнивают измеренное время работы авиадвигателя на форсированном режиме с разрешенным значением времени и в случае превышения последнего формируют команду превышения и передают ее через командный блок в аварийную систему самолета. Изобретение позволяет контролировать техническое состояние авиадвигателя в штатном, нештатном и форсированном режимах. 2 ил.

Изобретение относится к приборостроению и может быть использовано для контроля авиадвигателя, преимущественно газотурбинного (ГТД).
Известны способ контроля авиационного ГТД и осуществляющая этот способ бортовая система контроля авиадвигателя, основанные на контроле топливных параметров ГТД: давления Ртопл и расхода Gтопл топлива, подаваемого в двигатель. [Система контроля авиадвигателя. Заявка 2272783, Великобритания, МКИ5 F 02 C 9/46; Rolls-Royce plc., №9224330.2, опубл. 25.05.94].
Недостатком этого способа является недостаточная эффективность контроля авиадвигателя. Указанный недостаток вызван тем, что для контроля ГТД, во-первых, используют достаточно узкую группу контролируемых параметров авиадвигателя – топливные параметры, во-вторых, тем, что не учитывают события превышения контролируемыми параметрами авиадвигателя установленных для них предельных границ. Этого недостатка лишены известные способ контроля авиационного ГТД и бортовая система контроля авиадвигателя [Система контроля авиационного ГТД. Заявка 2262623, Великобритания, МКИ5 F 02 C 9/26; Rolls-Royce рlс., №9126781, опубл. 23.06.93].
В известном способе, осуществляемом с использованием бортового вычислителя, для контроля ГТД, во-первых, используют, помимо топливных параметров, также и нетопливные параметры авиадвигателя: скорости вращения nв и nквд, соответственно, роторов вентилятора и компрессора высокого давления, температуры газа t*т и t*к, соответственно, за турбиной и за компрессором, угол руд положения рукоятки управления двигателем и др., а во-вторых, учитывают влияние на фактическую наработку авиадвигателя событий, заключающихся в выходе отдельных контролируемых параметров авиадвигателя за границы установленных для них предельных величин.
Предельные величины ограничивают допустимые изменения параметров авиадвигателя в штатном режиме его работы. При работе авиадвигателя в нештатном режиме значения отдельных параметров авиадвигателя могут выходить за границы предельных величин, не достигая установленных для этих параметров опасных величин.
Выявление событий выхода текущих значений контролируемых параметров авиадвигателя за границы предельных величин имеет важное значение, так как следствием подобных событий является существенное возрастание износа и увеличение фактической наработки авиадвигателя. Поэтому для оценки реального технического состояния авиадвигателя при его работе в нештатном режиме необходимо учитывать не фактически измеренное время работы (наработку) авиадвигателя, а эффективное время работы (эффективную наработку) авиадвигателя в нештатном режиме, т.е. время, увеличенное по сравнению с измеренным значением. При этом фактическую наработку авиадвигателя, работающего как в штатном, так и в нештатном режимах следует определять как сумму наработки и эффективной наработки авиадвигателя. Однако известный способ решает задачу определения эффективной наработки весьма приблизительно, т.к. основывается на сравнении текущих значений контролируемых параметров авиадвигателя с постоянными значениями предельных величин. При этом не учитывается то обстоятельство, что предельные величины сами являются функциями текущих значений параметров авиадвигателя, т.е. не постоянными, а “плавающими” величинами. В связи с этим точное определение реальной наработки авиадвигателя при его работе в нештатном режиме должно основываться на контроле параметров авиадвигателя по плавающим пределам, что не обеспечивается известным способом.
От этого недостатка свободен наиболее близкий к предлагаемому и принятый за прототип способ контроля авиадвигателя, осуществленный в бортовой системе контроля авиационного газотурбинного двигателя ПС-90А [В.А.Пивоваров. Диагностика летательных аппаратов и авиадвигателей. М., МГТУГА, 1995, стр. 141-144].
При осуществлении этого способа применяют бортовой вычислитель для определения контролируемых параметров авиадвигателя, установления предельных величин и определения их функциональных зависимостей, выделения из контролируемых параметров авиадвигателя предельных параметров авиадвигателя, а также введения математических выражений алгоритмов для вычисления предельных величин эффективной и фактической наработок авиадвигателя.
В результате осуществления этого способа определение фактической наработки авиадвигателя, получаемой суммированием наработки и эффективной наработки авиадвигателя, производится достаточно точно.
Недостатком данного способа является необъективная оценка фактической наработки и технического состояния авиадвигателя при его работе на форсированном режиме, таком, например, как режим прерванного взлета двухдвигательного самолета.
Режим прерванного взлета может возникнуть при отказе одного из двигателей взлетающего самолета, оснащенного двумя двигателями. Т.к. прекращение взлета в подобном случае может привести к летному происшествию и запрещается летными нормативными документами, самолет должен продолжить взлет на одном двигателе, работающем на форсированном режиме с повышенной тягой, после чего выполнить предпосадочное маневрирование и затем совершить посадку. Однако, если при работе авиадвигателя на форсированном режиме хотя бы один из контролируемых параметров авиадвигателя выйдет за пределы установленной для этого параметра опасной величины, дальнейшая летная эксплуатация авиадвигателя не допускается.
Для сохранения летной годности авиадвигателя после его работы на форсированном режиме с превышением опасной величины контролируемого параметра и для обеспечения возможности дальнейшего продолжения полетов с использованием упомянутого авиадвигателя летные нормативные документы позволяют рассматривать форсированный режим не как аварийный режим, а как один из разрешенных кратковременных режимов работы авиадвигателя при условии обязательного выполнения нормативных требований по ограничению времени работы авиадвигателя на форсированном режиме, а также по ограничению моторесурса авиадвигателя после его работы с выходом одного или нескольких текущих значений контролируемых параметров за границы опасных величин. Поэтому для сохранения летной годности авиадвигателя, определения его эффективной наработки на форсированном режиме и остаточного моторесурса контроль технического состояния авиадвигателя при его работе на форсированном режиме должен производиться с обязательным учетом параметрических и временных ограничений, предусмотренных для этого режима летными нормативными документами, что не обеспечивается известным способом, и, следовательно, не позволяет использовать авиадвигатель, обеспечивший прерванный взлет самолета, для дальнейшей летной эксплуатации.
Задачей предлагаемого изобретения является обеспечение эффективного бортового контроля, вычисление наработки на форсированном режиме и остаточного моторесурса авиадвигателя, предназначенного для работы на форсированном режиме с повышенной тягой.
Для решения поставленной задачи в способе контроля авиадвигателя с использованием бортового вычислителя, при котором определяют контролируемые параметры авиадвигателя, устанавливают предельные величины и определяют их функциональные зависимости, выделяют из контролируемых параметров авиадвигателя предельные параметры авиадвигателя, вводят в бортовой вычислитель математические выражения алгоритмов для вычисления предельных величин эффективной и фактической наработок авиадвигателя, новым, согласно изобретению, является то, что дополнительно используют командный блок, соединенный двунаправленной информационной связью с бортовым вычислителем, при помощи командного блока вводят численные значения параметрических уставок, необходимых для вычисления предельных величин, транслируют эти значения в бортовой вычислитель, в бортовом вычислителе вычисляют текущие значения предельных величин и передают их в командный блок, принимают, нормализуют, мультиплицируют и передают их в командный блок, принимают, нормализуют, мультиплицируют и передают в бортовой вычислитель сигналы о текущих значениях контролируемых параметров авиадвигателя, принимают и передают в командный блок сигналы о текущих значениях предельных параметров авиадвигателя, в командном блоке сравнивают текущие значения предельных параметров с текущими значениями соответствующих им предельных величин, в случае выхода текущего значения предельного параметра за границы текущего значения соответствующей ему предельной величины формируют предельную команду и передают ее в систему аварийной информации самолета и в бортовой вычислитель, в бортовом вычислителе с использованием принятых предельных команд вычисляют значения эффективной и фактической наработок авиадвигателя и передают их в бортовые информационные системы, устанавливают опасные величины контролируемых параметров авиадвигателя и определяют функциональные зависимости опасных величин, выделяют из предельных параметров опасные параметры, текущее значение каждого из которых может выходить за границы соответствующей ему опасной величины, вводят в бортовой вычислитель численные значения временных уставок, определяющих выдачу информации при работе авиадвигателя на форсированном режиме, а также численные значения разрешенного времени работы авиадвигателя на форсированном режиме и назначенного моторесурса авиадвигателя, дополнительно вводят математические выражения алгоритмов для вычисления опасных величин, наработки авиадвигателя на форсированном режиме и остаточного моторесурса авиадвигателя, в командный блок дополнительно вводят численные значения опасных параметрических уставок, необходимых для вычисления опасных величин, и транслируют эти значения в бортовой вычислитель, в бортовом вычислителе вычисляют текущие значения опасных величин и передают их в командный блок, подают в бортовой вычислитель сигнал о переходе авиадвигателя на форсированный режим и передают его в командный блок, в командном блоке сравнивают текущие значения опасных параметров с текущими значениями опасных величин, в случае выхода текущего значения опасного параметра за границы текущего значения соответствующей ему опасной величины формируют опасную команду, по истечении времени задержки выдачи информации после подачи сигнала о переходе авиадвигателя на форсированный режим передают сформированные опасные команды в систему аварийной информации самолета и в бортовой вычислитель вплоть до момента прекращения сигнала о переходе авиадвигателя на форсированный режим и, кроме того, в течение времени продления выдачи информации после его прекращения, в бортовом вычислителе вычисляют наработку авиадвигателя на форсированном режиме с учетом принятых опасных команд и времени работы авиадвигателя на форсированном режиме, уточняют значение фактической наработки авиадвигателя с учетом наработки авиадвигателя на форсированном режиме, определяют значение остаточного моторесурса авиадвигателя, передают упомянутые значения в бортовые информационные системы, сравнивают время действия сигнала о переходе авиадвигателя на форсированный режим с разрешенным значением времени и, в случае превышения последнего, формируют команду превышения и передают ее через командный блок в систему аварийной информации самолета.
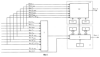
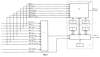
Для более полного раскрытия сущности изобретения на фигуре 1 представлена функциональная схема бортовой системы контроля авиадвигателя, осуществляющей заявленный способ, а на фигуре 2 – функциональная схема двух модулей этой системы.
Бортовая система контроля авиадвигателя содержит блок 1 мультиплексирования, бортовой вычислитель 2, в состав которого входят процессор 3, модуль 4 предельных алгоритмов, таймер 5 и модуль 6 опасных алгоритмов, содержащий микропроцессор 7, ячейку 8 опасных алгоритмов частоты вращения ротора компрессора высокого давления, ячейку 9 опасных алгоритмов температуры газа за турбиной, ячейку 10 опасных алгоритмов расхода и давления топлива, ячейку 11 опасных алгоритмов давления газа за створками вентилятора и ячейку 12 опасных алгоритмов тяги, командный блок 13, в состав которого входят контроллер 14, модуль 15 предельных уставок и модуль 16 опасных уставок, содержащий микроконтроллер 17, микромодуль 18 опасных уставок частоты вращения ротора компрессора высокого давления, микромодуль 19 опасных уставок температуры газа за турбиной, микромодуль 20 опасных уставок расхода и давления топлива, микромодуль 21 опасных уставок давления газа за створками вентилятора и микромодуль 22 опасных уставок тяги.
В описании изобретения и на чертежах приняты следующие обозначения:
Вх Qм – вход сигнала количества масла;
Вх nв – вход сигнала частоты вращения ротора вентилятора;
Вх nквд – вход сигнала частоты вращения ротора компрессора высокого давления;
Вх t*т – вход сигнала температуры газа за турбиной;
Вх руд – вход сигнала положения рукоятки управления двигателем;
Вх Р*т/Р*вх – вход отношения сигнала давлений, характеризующего тягу авиадвигателя;
Контролируемые параметры:
Qм – количество масла;
nв – частота вращения ротора вентилятора;
nквд – частота вращения ротора компрессора высокого давления;
t*т – температура газа за турбиной;
руд – угол положения рукоятки управления двигателем;
t*к – температура газа за компрессором;
t*вx – температура воздуха на входе в двигатель;
Gтопл – расход топлива;
Ртопл – давление топлива;
Р*ств -давление газа за створками вентилятора;
Р*т – давление газа за турбиной;
Р*вх – давление воздуха на входе в двигатель;
Р*т/Р*вх – отношение вышеупомянутых давлений, характеризующее тягу авиадвигателя;
[Р*ств]min – нижняя граница опасного давления газа за створками вентилятора;
[Gтопл]min – нижняя граница расхода топлива;
[Р*т/Р*вх]min – нижняя граница опасного отношения давлений, характеризующее тягу авиадвигателя;
– текущее время;
[ ] – разрешенное значение времени работы авиадвигателя на форсированном режиме;
nв max( ) – предельная величина частоты вращения ротора вентилятора от ( );
nквд mах( ) – предельная величина частоты вращения ротора компрессора высокого давления от ( );
Р*т/Р*вх min( ) – опасная величина отношения давлений, характеризующее тягу авиадвигателя от ( );
[P*ств]min( ) – нижняя граница опасного давления газа за створками вентилятора от ( );
[Gтопл]min( ) – нижняя граница расхода топлива от ( );
[Р*т/Р*вх]min( ) – нижняя граница отношения давлений, характеризующее тягу авиадвигателя от ( ).
Входы блока 1 мультиплексирования Вх Qм, Вх nв, Вх nквд,, Вх t*т, … , Вх руд, упомянутые выше, предназначенные для приема, нормализации и мультиплексирования сигналов о текущих значениях контролируемых параметров Qм, nв, nквд, t*т, … , руд авиадвигателя, упомянутые выше, подключены к выходам соответствующих датчиков контролируемых параметров авиадвигателя (на фиг.1 датчики не показаны).
Выход блока 1 мультиплексирования соединен с параметрическим входом бортового вычислителя 2, одновременно являющимся первым входом процессора 3, входящего в состав этого вычислителя. Вход Вх Ф.Р. бортового вычислителя 2, предназначенный для приема сигнала “Форсированный режим” (Ф.Р.), подключен ко второму входу процессора 3; третий вход процессора 3 соединен с выходом таймера 5. Модуль 4 предельных алгоритмов и модуль 6 опасных алгоритмов бортового вычислителя 2 соединены каждый с процессором 3, соответственно, первой и второй двунаправленными шинами. Вычислитель 2 соединен с блоком 13 третьей двунаправленной шиной, связывающей процессор 3 вычислителя 2 с контроллером 14 блока 13.
Выход Вых 1 бортового вычислителя 2, одновременно являющийся выходом процессора 3, предназначен для выдачи информации во взаимодействующие бортовые информационные системы. Шинные входы микропроцессора 7, входящего в состав модуля 6 опасных алгоритмов вычислителя 2, соединены каждый с шинным выходом одной из ячеек 8, 9, 10, 11 и 12 опасных алгоритмов.
Входы Вх nв, Вх nквд, Вх t*т, … , Вх Р*т/Р*вх, упомянутые выше, командного блока 13 предназначены для приема текущих значений предельных и опасных параметров nв, nквд, t*т, … , Р*т/Р*вх авиадвигателя, упомянутых выше. Эти входы подключены к выходам датчиков соответствующих параметров авиадвигателя (на фиг.1 датчики не показаны).
Упомянутые входы командного блока 13 одновременно являются параметрическими входами контроллера 14, входящего в состав этого блока. Остальные входы контроллера 14 подключены один – к выходу модуля 15 предельных у ставок, другой – к выходу модуля 16 опасных у ставок.
Выход Вых 2 командного блока 13, одновременно служащий выходом контроллера 14, предназначен для выдачи информации в систему аварийной информации самолета.
Входы микроконтроллера 17, входящего в состав модуля 16 опасных уставок командного блока 13, подсоединены каждый к выходу одного из микромодулей 18, 19, 20, 21 и 22 опасных уставок.
Ниже приведен пример осуществления заявленного способа контроля авиадвигателя.
Пример.
Рассмотрим пример осуществления заявленного способа с использованием бортовой системы контроля двигателя, вновь разрабатываемой для двигателя ПС90-А самолета Ту-214.
В этом способе предварительно анализируют технические параметры авиадвигателя, обычно используемые для контроля его технического состояния в различных режимах работы, предусмотренных регламентом летной эксплуатации: штатном, нештатном и форсированном режимах, и формируют перечень минимально возможного числа контролируемых параметров, необходимого и достаточного для эффективного контроля авиадвигателя:

Для контролируемых параметров (1) авиадвигателя устанавливают список предельных величин, а из него выделяют список опасных величин. Кроме того, для форсированного режима (Ф.Р.) устанавливают также список значений времени: значение времени 1 задержки, значение времени 2 продления выдачи информации на режиме Ф.Р., разрешенное значение [ ] времени работы авиадвигателя на форсированном режиме, назначенный моторесурс [Тназн] авиадвигателя и вводят установленные значения времени в память таймера 5 бортового вычислителя 2.
Из параметров перечня (1) выделяют предельные параметры:

текущее значение каждого из которых может выходить за границы текущего значения соответствующей ему предельной величины, но не выходит за границы текущего значения опасной величины, а из предельных параметров, в свою очередь, выделяют опасные параметры, например:

текущее значение каждого из которых может выходить за границы текущего значения соответствующей ему опасной величины.
При неработающем авиадвигателе в память модуля 4 бортового вычислителя 2 вводят математические выражения предельных алгоритмов, предназначенных для вычисления текущих значений предельных величин, ограничивающих сверху или снизу предельно допустимые изменения текущих значений контролируемых параметров авиадвигателя.
Выражения для предельных величин

представляют собой многочлены двух видов, зависящие от режима работы авиадвигателя и от текущих значений контролируемых параметров. Многочлены первого вида являются нелинейными двучленами типа

где
в качестве параметров х и у выбираются параметры из вышеуказанного перечня “Контролируемые параметры”;
i – порядковый номер многочлена 1-го вида;
zi max – текущее значение предельной величины в функции параметров х, у авиадвигателя;
ai1 – размерный коэффициент;
fi1(x) и fi2(y) – экспериментальные зависимости служебных функций fi1 и fi2 от текущих значений контролируемых параметров х и у авиадвигателя в нештатном режиме его работы;
Сi1 – аддитивная постоянная (параметрическая у ставка), характеризующая нештатный режим работы двигателя.
Многочлены второго вида являются линейными трехчленами типа

где
j – порядковый номер многочлена 2-го вида;
zj min – текущее значение предельной величины в функции параметров х, у авиадвигателя;
аj1, аj2– размерные коэффициенты;
х и у – текущие значения контролируемых параметров авиадвигателя (см. выше);
bj1, bj2 – аддитивные постоянные, уточняющие вид выражения (6) в нештатном режиме работы авиадвигателя;
Cj1 – аддитивная постоянная (параметрическая у ставка), характеризующая нештатный режим работы авиадвигателя.
В память ячеек 8, 9, 10, 11 и 12 модуля 6 бортового вычислителя 2 вводят математические выражения опасных алгоритмов, предназначенных для вычисления текущих значений опасных величин, ограничивающих сверху или снизу опасные изменения текущих значений контролируемых параметров авиадвигателя.
Выражения для опасных величин

также представляют собой нелинейные и линейные многочлены.
В память ячейки 8 модуля 6 вычислителя 2 вводят выражение для вычисления верхней границы опасной частоты вращения [nквд]max ротора компрессора высокого давления

где – меньшее из двух значений служебных функций , а , причем графики зависимостей , и устанавливают экспериментально при стендовых испытаниях двигателя на форсированном режиме,
а11 – размерный коэффициент;
С11 – аддитивная постоянная (параметрическая у ставка), характеризующая форсированный режим работы двигателя.
В память ячейки 9 модуля 6 вычислителя 2 вводят выражение для вычисления верхней границы опасной температуры [t*т]mах газа за турбиной

где – меньшее из двух значений служебных функций и , а , причем графики зависимостей , устанавливают экспериментально при стендовых испытаниях двигателя на форсированном режиме,
а21 – размерный коэффициент;
C21 – аддитивная постоянная (параметрическая уставка), характеризующая форсированный режим работы двигателя.
В память ячейки 11 модуля 6 бортового вычислителя 2 вводят выражение для вычисления нижней границы опасного давления [Р*ств]min газа за створками вентилятора

где k11 и k12 – размерные коэффициенты;
t*вх – температура воздуха на входе в двигатель;
Р*вх – давление воздуха на входе в двигатель, причем значения аддитивных постоянных (параметрических уставок) b11, b12 и b13 устанавливают по результатам стендовых испытаний авиадвигателя на форсированном режиме.
В память ячейки 12 модуля 6 бортового вычислителя 2 вводят выражение для вычисления нижней границы опасного отношения давлений, [Р*т/Р*вх]min, характеризующего минимально допустимую тягу авиадвигателя

где b21, b22 и b23 – аддитивные постоянные (параметрические уставки);
руд – угол положения рукоятки управления двигателем;
t*вх – температура воздуха на входе в двигатель;
k21 и k22 – размерные коэффициенты,
причем значения размерных коэффициентов k21 и k22 устанавливают по результатам стендовых испытаний авиадвигателя на форсированном режиме в зависимости от соотношения величин руд и t*вх, например:
k21=k22=0 при t*вx 15° С, руд>73° ;
k21=0,01; k22=0 при t*вх 15° C, 55° руд<73° .
Кроме того, в память бортового вычислителя 2 вводят математические выражения алгоритмов для расчета эффективной, форсированной и фактической наработок авиадвигателя и остаточного моторесурса.
Для расчета эффективной Тэфф наработки авиадвигателя в нештатном режиме используют сумму вида


– частная эффективная наработка авиадвигателя;
m – целое число, равное количеству частных подрежимов нештатного режима авиадвигателя, отличающихся между собой наименованиями или числом контролируемых параметров, вышедших за границы предельных величин;
1j, 2j, соответственно, – время начала и время конца работы авиадвигателя в частном подрежиме;
bi – постоянная, характеризующая влияние на частную эффективную наработку Тэфф m события, заключающегося в выходе i-того параметра авиадвигателя за границы предельной величины;
n – число событий выхода, характеризующее частный подрежим работы авиадвигателя.
Для расчета наработки на форсированном режиме авиадвигателя Тфор используют выражение типа (13), в котором вместо величины Тэфф m берут величину Тфор m, причем

где аi – коэффициент, характеризующий степень ужесточения частного нештатного подрежима авиадвигателя при переходе на форсированный режим.
Таким образом, 
Фактическую наработку Тфакт авиадвигателя находят как сумму наработки Т, эффективной наработки Тэффи форсированной наработки Тфор авиадвигателя:

а остаточный моторесурс [Т] авиадвигателя определяют как разность назначенного моторесурса [Тназн] и фактической наработки:

В память модуля 15 командного блока 13 вводят численные значения параметрических уставок Сin, Cjm, необходимых для вычисления предельных величин в соответствии с выражениями (5) и (6), а в память модуля 16 – численные значения параметрических уставок, необходимых для вычисления опасных величин; при этом у ставку С11 вводят в память микромодуля 18 опасных уставок частоты вращения, у ставку C21 – в память микромодуля 19 опасных уставок температуры, уставки b11, b12 и b13 – в память микромодуля 21 опасных уставок давления и уставки b21, b22 и b23 – в память микромодуля 22 опасных уставок тяги.
Введенные в память модулей 15 и 16 значения уставок передают в контроллер 14 и далее транслируют через третью двунаправленную шину в процессор 3 бортового вычислителя 2. В процессоре 3 бортового вычислителя 2 вычисляют текущие значения предельных величин:

и текущие значения опасных величин:

где – текущее время,
и ретранслируют их по третьей двунаправленной шине в контроллер 14 командного блока 13.
При работе авиадвигателя подают на входы блока 1 мультиплексирования сигналы о текущих значениях контролируемых параметров (1) авиадвигателя, сформированные соответствующими датчиками, в этом блоке нормализуют, мультиплексируют и передают сигналы датчиков на параметрический вход бортового вычислителя 2 и далее – на первый вход процессора 3.
В процессоре 3 на основе математических выражений (5), (6), которые передают в процессор 3 по первой двунаправленной шине из модуля 4 предельных алгоритмов, с использованием значений предельных уставок, которые передают в процессор 3 из модуля 15 предельных уставок через контроллер 14 по третьей двунаправленной шине, вычисляют текущие значения (18) предельных величин и по третьей двунаправленной шине передают их из процессора 3 бортового вычислителя 2 в контроллер 14 командного блока 13. Кроме того, в процессоре 3 на основе математических выражений (8), (9), (10), (11), которые передают в процессор 3 по второй двунаправленной шине из модуля 6 опасных алгоритмов с использованием значений опасных уставок, поступающих в процессор 3 из модуля 16 опасных уставок через контроллер 14 по третьей двунаправленной шине, вычисляют текущие значения (19) опасных величин и по третьей двунаправленной шине передают их из процессора 3 бортового вычислителя 2 в контроллер 14 командного блока 13.
Сигналы о текущих значениях предельных (2) и опасных (3) параметров авиадвигателя подают непосредственно на входы командного блока 13, и далее – на параметрические входы контроллера 14, в котором, с учетом получаемой из процессора 3 бортового вычислителя 2 информации о текущих значениях предельных и опасных величин, сравнивают текущие значения предельных (2) и опасных (3) параметров, соответственно, с текущими значениями предельных (18) и опасных (19) величин с целью выявления событий выхода текущих значений контролируемых параметров за границы текущих значений упомянутых величин и формирования соответствующих команд.
При работе авиадвигателя в штатном режиме, характеризующимся отсутствием событий выхода контролируемых параметров авиадвигателя за границы предельных и опасных величин, определяют значение наработки Т авиадвигателя в штатном режиме как измеренное время работы авиадвигателя в этом режиме и передают значение наработки во взаимодействующие бортовые информационные системы для регистрации.
При работе авиадвигателя в нештатном режиме, в случае возникновения событий выхода контролируемых параметров авиадвигателя за границы предельных величин и отсутствии событий выхода контролируемых параметров авиадвигателя за границы опасных величин, в контроллере 14 командного блока 13 формируют предельные команды и передают их с выхода Вых 2 командного блока 13 в систему аварийной информации самолета, а также по третьей двунаправленной шине – в процессор 3 бортового вычислителя 2. В бортовом вычислителе 2 с учетом наличия предельных команд вычисляют в соответствии с выражениями (13) и (12) значение эффективной Тэфф и в соответствии с выражением (16) – значение фактической Тфакт наработок авиадвигателя и передают вычисленные значения с выхода Вых 1 бортового вычислителя 2 во взаимодействующие бортовые информационные системы для регистрации.
При работе авиадвигателя в форсированном режиме, характеризующемся наличием событий выхода опасных параметров за установленные границы, подают в бортовой вычислитель 2 через его вход Вх Ф.Р. и далее – на второй вход процессора 3 в момент времени 1 поступает сигнал о переходе авиадвигателя на форсированный режим и по третьей двунаправленной шине транслируют этот сигнал в контроллер 14 командного блока 13. Из таймера 5 подают на третий вход процессора 3 временные у ставки 1 и 2, передают их по третьей двунаправленной шине в контроллер 14 командного блока 13 и, при наличии событий выхода текущих значений опасных параметров (3) за границы текущих значений опасных величин (19), в командном блоке 13 формируют опасные команды, задерживают выдачу сформированных команд на время 1 задержки выдачи информации с момента 1 приема сигнала Ф.Р. по истечении времени 1 задержки передают опасные команды с выхода Вых 2 командного блока 13 в систему аварийной информации самолета для регистрации и оповещения экипажа, а также по третьей двунаправленной шине – в процессор 3 бортового вычислителя 2, причем передачу опасных команд продолжают в течение времени 2 продления информации с момента 2 прекращения сигнала Ф.Р., т.е. вплоть до момента времени 2+ 2.
Задержку на время 1 и продление на время 2 выдачи опасных команд производят для исключения возможности использования ложной информации о форсированном режиме авиадвигателя. С этой целью в течение времени 1 проверяют устойчивость наличия сигнала Ф.Р., а в течение времени 2 – устойчивость снятия сигнала Ф.Р. для выявления случайных выбросов или сбоев этого сигнала.
В бортовом вычислителе 2 с использованием опасных команд вычисляют в соответствии с выражениями (14), (15) форсированную Тфор и, в соответствии с выражением (16), – фактическую Тфакт наработки авиадвигателя, определяют время Ф.Р.= 2– 1 работы авиадвигателя на форсированном режиме, вычисляют в соответствии с выражением (17) с использованием значения [Тназн], которое передают из таймера 5 на третий вход процессора 3, величину остаточного моторесурса [Т] авиадвигателя с учетом фактической наработки Тфакт и передают вычисленные данные с выхода Вых 1 бортового вычислителя 2 во взаимодействующие бортовые информационные системы.
Кроме того, в процессоре 3 бортового вычислителя 2 с использованием разрешенного значения времени [ ], которое передают из таймера 5 на третий вход процессора 3, сравнивают время ф.р. работы авиадвигателя на форсированном режиме с разрешенным значением времени [ ] и, в случае превышения последнего ф.р.>[ ], формируют команду превышения, подают ее по третьей двунаправленной шине в контроллер 14 командного блока 13 и с выхода Вых 2 этого блока передают сформированную команду в систему аварийной информации самолета для регистрации и оповещения экипажа.
Таким образом, предложенный способ позволяет повысить эффективность бортового контроля авиадвигателя на форсированном режиме и использовать авиадвигатель после его работы на форсированном режиме для дальнейшей летной эксплуатации с ограниченным моторесурсом.
Формула изобретения
Способ контроля авиадвигателя с использованием бортового вычислителя, при котором определяют контролируемые параметры авиадвигателя, устанавливают предельные величины и определяют их функциональные зависимости, выделяют из контролируемых параметров авиадвигателя предельные параметры авиадвигателя, вводят в бортовой вычислитель математические выражения алгоритмов для вычисления предельных величин эффективной и фактической наработок авиадвигателя, отличающийся тем, что дополнительно используют командный блок, соединенный двунаправленной информационной связью с бортовым вычислителем, при помощи командного блока вводят численные значения параметрических уставок, необходимых для вычисления предельных величин, транслируют эти значения в бортовой вычислитель, в бортовом вычислителе вычисляют текущие значения предельных величин и передают их в командный блок, принимают, нормализуют, мультиплицируют и передают в бортовой вычислитель сигналы о текущих значениях контролируемых параметров авиадвигателя, принимают и передают в командный блок сигналы о текущих значениях предельных параметров авиадвигателя, в командном блоке сравнивают текущие значения предельных параметров с текущими значениями соответствующих им предельных величин, в случае выхода текущего значения предельного параметра за границы текущего значения соответствующей ему предельной величины формируют предельную команду и передают ее в систему аварийной информации самолета и в бортовой вычислитель, в бортовом вычислителе с использованием принятых предельных команд вычисляют значения эффективной и фактической наработок авиадвигателя и передают их в бортовые информационные системы, устанавливают опасные величины контролируемых параметров авиадвигателя и определяют функциональные зависимости опасных величин, выделяют из предельных параметров опасные параметры, текущее значение каждого из которых может выходить за границы соответствующей ему опасной величины, вводят в бортовой вычислитель численные значения временных уставок, определяющих выдачу информации при работе авиадвигателя на форсированном режиме, а также численные значения разрешенного времени работы авиадвигателя на форсированном режиме и назначенного моторесурса авиадвигателя, дополнительно вводят математические выражения алгоритмов для вычисления опасных величин, наработки авиадвигателя на форсированном режиме и остаточного моторесурса авиадвигателя, в командный блок дополнительно вводят численные значения опасных параметрических уставок, необходимых для вычисления опасных величин, и транслируют эти значения в бортовой вычислитель, в бортовом вычислителе вычисляют текущие значения опасных величин и передают их в командный блок, подают в бортовой вычислитель сигнал о переходе авиадвигателя на форсированный режим и передают его в командный блок, в командном блоке сравнивают текущие значения опасных параметров с текущими значениями опасных величин, в случае выхода текущего значения опасного параметра за границы текущего значения соответствующей ему опасной величины формируют опасную команду, по истечении времени задержки выдачи информации после подачи сигнала о переходе авиадвигателя на форсированный режим передают сформированные опасные команды в систему аварийной информации самолета и в бортовой вычислитель вплоть до момента прекращения сигнала о переходе авиадвигателя на форсированный режим и, кроме того, в течение времени продления выдачи информации после его прекращения в бортовом вычислителе вычисляют наработку авиадвигателя на форсированном режиме с учетом принятых опасных команд и времени работы авиадвигателя на форсированном режиме, уточняют значение фактической наработки авиадвигателя с учетом наработки авиадвигателя на форсированном режиме, определяют значение остаточного моторесурса авиадвигателя, передают упомянутые значения в бортовые информационные системы, сравнивают время действия сигнала о переходе авиадвигателя на форсированный режим с разрешенным значением времени и в случае превышения последнего формируют команду превышения и передают ее через командный блок в систему аварийной информации самолета.
РИСУНКИ
|