|
|
(21), (22) Заявка: 2002135456/09, 30.12.2002
(24) Дата начала отсчета срока действия патента:
30.12.2002
(45) Опубликовано: 27.11.2004
(56) Список документов, цитированных в отчете о поиске:
RU 2019030 C1, 30.08.1994. RU 2114501 C1, 27.06.1998. SU 1039025 A1, 30.08.1983. SU 1198754 A1, 15.12.1985. US 4804960 A, 14.02.1989. US 5010339 A, 23.04.1991.
Адрес для переписки:
109129, Москва, ул. Малышева, 3, корп.3, кв.10, Н.М. Легкому
|
(72) Автор(ы):
Легкий Н.М. (RU), Капцов К.Ю. (RU)
(73) Патентообладатель(и):
Легкий Николай Михайлович (RU)
|
(54) УСТРОЙСТВО АНАЛОГО-ЦИФРОВОГО ПРЕОБРАЗОВАНИЯ
(57) Реферат:
Изобретение относится к измерительной технике и может быть использовано в автоматизированных информационно-измерительных системах для сопряжения аналоговых каналов информации с цифровыми вычислительными машинами. Техническим результатом является повышение разрешающей способности преобразователя. Устройство содержит аналоговое запоминающее устройство, параллельный аналого-цифровой преобразователь, компаратор, блок управления, генератор тактовых импульсов, счетчик, сумматор, два цифроаналоговых преобразователя, два регистра. 2 ил.

Изобретение относится к измерительной технике и может использоваться в автоматизированных информационно-измерительных системах для сопряжения аналоговых каналов информации с цифровыми вычислительными машинами.
Известно устройство параллельного преобразования (Г. Олссон, Д. Пиани. Цифровые системы автоматизации и управления. С-Петербург, Изд. “Невский Диалект”, 2001, рис.5.11, стр. 191). Данное устройство имеет высокое быстродействие и низкую разрешающую способность.
Известно устройство последовательного преобразования (Г. Олссон, Д. Пиани. Цифровые системы автоматизации и управления. С-Петербург, Изд. “Невский Диалект”, 2001, рис.5.12, стр. 192). Данное устройство имеет низкое быстродействие и высокую разрешающую способность.
Наиболее близким к предлагаемому изобретению является устройство по а.с. 2019030, МКИ5 Н 03 М 1/34, 1994 г., состоящее из генератора, аналогового запоминающего устройства (АЗУ), блока управления, параллельного аналогово-цифрового преобразователя (АЦП), цифроаналогового преобразователя (ЦАП).
Разрешающая способность устройства определяется разрешающей способностью параллельного АЦП.
Цель: повышение разрешающей способности устройства аналогово-цифрового преобразования.
Поставленная цель достигается тем, что в предлагаемом устройстве совмещаются достоинства последовательного и параллельного аналогово-цифровых преобразователей.
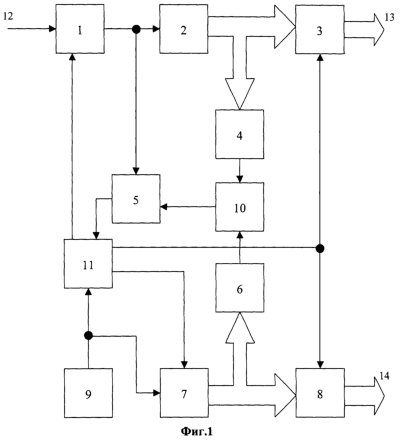
На фиг.1 представлена функциональная схема устройства.
На фиг.2. представлена графическая иллюстрация, поясняющая принцип работы устройства.
Устройство аналогово-цифрового преобразования содержит аналоговое 1 запоминающее устройство (АЗУ), вход которого является входом 12 устройства, а выход соединен со входом параллельного 2 аналогово-цифрового преобразователя (АЦП) и первым входом компаратора 5. С выхода параллельного 2 аналогово-цифрового преобразователя оцифрованный сигнал поступает на вход первого цифроаналогового 4 преобразователя (ЦАП) и на вход регистра 3 старших разрядов, выход которого является выходом 13 старших разрядов устройства. С выхода ЦАП 4 сигнал поступает на первый вход узла 10 суммирования напряжения, на второй вход которого поступает напряжение со второго ЦАП 6, преобразованное из цифрового кода счетчика 7. Этот же параллельный цифровой код поступает на вход регистра 8 младших разрядов устройства, выход которого является выходом 14 младших разрядов устройства. Сложенное на узле 10 суммирования напряжение поступает на второй вход компаратора 5, выход которого соединен с первым входом блока управления, на второй вход которого поступают тактовые импульсы с генератора 9 тактовых импульсов. Тактовые импульсы также поступают на тактовый вход счетчика. С выхода блока 11 управления управляющие сигналы поступают на управляющий вход АЗУ 1, управляющий вход счетчика 7, на управляющие входы регистра 3 старших разрядов и регистра 8 младших разрядов.
Устройство работает следующим образом.
На вход 12 устройства поступает измеряемый 15 сигнал Uвх (фиг.2а). После команды на измерение сигнала 15 блок 11 управления в интервал времени (t0-t1) формирует импульс, по которому уровень входного сигнала Uвх записывается в АЗУ 1 (фиг.2b). В этот же интервал времени формируется импульс на счетчик 7, устанавливающий его в нулевое состояние. Сохраненное в АЗУ 1 значение поступает на первый вход компаратора и на вход параллельного АЦП 2, в котором в интервале времени (t1-t2) преобразовывается в цифровой код (фиг.2с). Этот цифровой код поступает на вход ЦАП 4, на выходе которого будет сформирован аналоговый сигнал U1, уровень которого эквивалентен входному цифровому коду (фиг.2d). Данный аналоговый сигнал по уровню будет меньше аналогового сигнала Uвх на добавку U=Uвх-U1. Добавление одного младшего разряда параллельного АЦП 2 уже даст значение U2 (фиг.2d).
В интервале времени (t2-t3) формируется импульс запуска счетчика 7, который начинает считать тактовые импульсы, поступающие с генератора 9 тактовых импульсов. Параллельный цифровой код, соответствующий состоянию счетчика 7, преобразуется цифроаналоговым преобразователем 6 в ступенчато нарастающий сигнал 16. Сложенный в узле 10 суммирования напряжений с напряжением, сформированным ЦАП 10, он поступает на второй вход компаратора 5.
В момент времени t4, когда напряжение на втором входе компаратора 5 сравняется с напряжением на первом входе, на выходе компаратора 5 появится сигнал сравнения (фиг.2е), который поступает на первый вход блока 11 управления. После обработки сигнала с выхода компаратора 5 блок 11 управления в момент t5 вырабатывает импульс, записывающий в выходные регистры 3 и 8 соответствующий двоичный код (фиг.2f).
Также блок 11 управления может формировать дополнительные сигналы, необходимые для синхронизации данного устройства с внешними устройствами.
Приведенные особенности данного способа по изобретению, а также проведенные программные испытания показали надежность и преимущества предложенного способа.
Формула изобретения
Устройство аналого-цифрового преобразования, содержащее параллельный аналого-цифровой преобразователь, цифроаналоговый преобразователь, блок управления, генератор тактовых импульсов и аналоговое запоминающее устройство, вход которого является входом устройства, а выход соединен со входом параллельного аналого-цифрового преобразователя, выход которого соединен со входом цифроаналогового преобразователя, а управляющий вход аналогового запоминающего устройства соединен с выходом блока управления, вход которого соединен с выходом генератора тактовых импульсов, отличающееся тем, что в устройство введены компаратор, узел суммирования напряжения, второй цифроаналоговый преобразователь, счетчик, первый и второй регистры, выходы которых являются выходом устройства, причем вход первого регистра соединен с выходом параллельного аналого-цифрового преобразователя, а вход второго соединен с выходом счетчика и входом второго цифроаналогового преобразователя, выход которого подключен к первому входу узла суммирования напряжения, второй вход которого подключен к выходу первого цифроаналогового преобразователя, а выход соединен с первым входом компаратора, второй вход которого соединен с выходом аналогового запоминающего устройства, а выход компаратора соединен со вторым входом блока управления, второй выход которого соединен с управляющими входами первого и второго регистров, третий выход соединен с управляющим входом счетчика, вход которого соединен с выходом генератора тактовых импульсов.
РИСУНКИ
MM4A Досрочное прекращение действия патента Российской Федерации на изобретение из-за неуплаты в установленный срок пошлины за поддержание патента в силе
Дата прекращения действия патента: 31.12.2004
Извещение опубликовано: 10.12.2006 БИ: 34/2006
|
|