|
|
(21), (22) Заявка: 2003108590/09, 19.03.2003
(24) Дата начала отсчета срока действия патента:
19.03.2003
(45) Опубликовано: 27.11.2004
(56) Список документов, цитированных в отчете о поиске:
ЧЕРНЯК В.С. Многопозиционная радиолокация. – М.: Радио и связь, 1993, с. 155-167, 397-400. RU 2000105749 A, 10.04.2002. RU 2151370 C1, 20.06.2000. US 4606514 A, 19.08.1986. US 6459973 A, 01.10.2002.
Адрес для переписки:
198514, Санкт-Петербург, ул. Разводная, 15, ВМИРЭ
|
(72) Автор(ы):
Афанасьев Ю.И. (RU), Курзенев Г.В. (RU), Леонов Н.В. (RU)
(73) Патентообладатель(и):
Военно-морской институт радиоэлектроники (RU)
|
(54) УСТРОЙСТВО ОБНАРУЖЕНИЯ НИЗКОЛЕТЯЩИХ ЦЕЛЕЙ ПО ДАННЫМ ОТ АВТОНОМНЫХ РАДИОЛОКАТОРОВ
(57) Реферат:
Использование: для обнаружения низколетящих над морской поверхностью целей по данным от двух и более автономных корабельных радиолокаторов. Технический результат: повышение вероятности правильного обнаружения и точности оценки координат низколетящих целей, а также обеспечение оценки высоты их полета при одновременной минимизации затрат на аппаратную реализацию. Сущность изобретения: устройство содержит блок управления, блок памяти, блок пространственно-временного отождествления, блок оценки весовых коэффициентов, блок весового суммирования, блок оценки комплексированных координат целей, блок формирования порога, блок сравнения с порогом, блок выходных данных и вновь введенные блок отбора низколетящих целей, блок оценки высоты полета низколетящих целей и блок оценки вероятности правильного обнаружения низколетящих целей с их связями. Введенные блоки обеспечивают выделение низколетящих целей, оценку вероятности их правильного обнаружения, оценку комплексных координат целей и высоты их полета со сниженными вычислительными затратами. 3 ил.

Изобретение относится к радиолокации и может быть использовано для обнаружения низколетящих над морской поверхностью целей по данным от двух или более автономных корабельных радиолокаторов.
Известны устройства обнаружения целей при использовании данных от нескольких (двух или более) автономных радиолокаторов, каждый из которых решает задачу предварительного обнаружения целей независимо друг от друга. Решение об окончательном обнаружении и координатах целей в известных устройствах принимают по результатам совместной обработки предварительных решений об обнаружении и измерении координат целей, полученных всеми радиолокаторами (Черняк B.C. Многопозиционная радиолокация. – М., Радио и связь, 1993. -с. 155-156).
Однако в известных устройствах не учитываются особенности обнаружения низколетящих над морской поверхностью целей, таких как противокорабельные ракеты или штурмовики из состава ударных групп штурмовиков – носителей ракетно-бомбового оружия ближнего действия, которые представляют повышенную опасность из-за их малого подлетного времени к кораблю. При налете на корабль специфичность низколетящих целей как объектов радиолокационного обнаружения характеризуется их появлением под малыми углами места в интерференционной зоне видимости радиолокаторов, что приводит к нерегулярности поступления данных от радиолокаторов и снижает вероятность правильного обнаружения цели.
Из известных устройств обнаружения целей по данным от автономных радиолокаторов, наиболее близких к заявляемому, ориентируясь на современные цифровые методы обработки информации, является устройство (фиг.1), содержащее блок 1 управления, блок 2 памяти, блок 3 пространственно-временного отождествления (ПВО), блок 4 оценки весовых коэффициентов (ВК), блок 5 весового суммирования (ВС), блок 6 оценки комплексированных координат целей (ККЦ), блок 7 оценки вероятности правильного обнаружения целей (ВПОЦ), блок 8 формирования порога, блок 9 сравнения с порогом и блок 10 выходных данных, причем выход блока 1 управления соединен с управляющим входом блока 2 памяти, раздельные информационные входы которого подключены к выходным шинам радиолокаторов, а выход соединен с входом блока 3 ПВО и с первыми входами блока 4 оценки ВК, блока 6 оценки ККЦ, блока 8 формирования порога и блока 7 оценки ВПОЦ, выход которого соединен с вторыми входами блока 8 формирования порога и блока 4 оценки ВК, выход которого соединен с первым входом блока 5 ВС, выход блока 3 ПВО соединен с вторыми входами блока 5 ВС, блока 6 оценки ККЦ, блока 7 оценки ВПОЦ и с третьим входом блока 10 выходных данных, первый вход блока 9 сравнения с порогом подключен к первому выходу блока 8 формирования порога, второй вход подключен к выходу блока 5 ВС, а выход соединен с четвертым входом блока 10 выходных данных, первый вход которого подключен к выходу блока 6 оценки ККЦ, второй вход подключен к второму выходу блока 8 формирования порога, а выход является выходом устройства (Черняк B.C. Многопозиционная радиолокация. – М., Радио и связь, 1993.- с. 155-167, 392-400).
Известное устройство работает следующим образом. В блоке 1 управления вырабатывается временная последовательность команд, определяющая очередность функционирования всех блоков устройства. В блок 2 памяти заносятся значения параметров, определяющих условия обнаружения целей каждым радиолокатором. При необходимости изменяющиеся в процессе работы параметры корректируются оператором. На раздельные информационные входы блока 2 памяти поступают данные предварительного обнаружения целей от автономных радиолокаторов. Запомненные данные по команде от блока 1 управления поступают на вход блока 3 ПВО, в котором принимается решение о принадлежности предварительных обнаружений радиолокаторов одним и тем же целям. Цели, прошедшие процедуру отождествления, считаются как одна, и их координаты поступают на второй вход блока 6 оценки ККЦ, на первый вход которого поступают ошибки измерения координат целей из блока 2 памяти. В блоке 6 оценки ККЦ на основании поступивших на его входы данных решается задача совместной обработки координат целей, измеренных радиолокаторами, и оцениваются комплексированные координаты каждой цели.
В блоке 4 оценки ВК формируются весовые коэффициенты обнаружения ij, которые поступают на первый вход блока 5 весового суммирования, на второй вход которого с выхода блока 3 ПВО поступают решения об обнаружении j-й цели i-м радиолокатором хij (лог. “1” – при обнаружении и лог. “0” – в противном случае).
В блоке 5 весового суммирования формируются суммы взвешенных решений всеми радиолокаторами по каждой j-й цели, которые поступают на второй вход блока 9, в котором суммы взвешенных решений сравниваются с порогом, получаемым от блока 8 формирования порога. При превышении суммой взвешенных решений порога принимается окончательное решение о наличии цели и вырабатывается сигнал, поступающий на управляющий вход блока 10 выходных данных. По этой команде через блок 10 выходных данных на выход устройства поступают по каждой обнаруженной цели следующие данные: комплексированные координаты, вероятность правильного обнаружения и время обнаружения.
Весовые коэффициенты обнаружения ij в блоке 4 оценки ВК формируются из соотношения

где Рпоij – текущая вероятность правильного обнаружения j-й цели i-м радиолокатором;
Рлтi – вероятность ложной тревоги в i-м радиолокаторе.
Поддерживаемые постоянными вероятности ложных тревог Рлтi радиолокаторов поступают на первый вход блока 4 оценки ВК из блока 2 памяти. Текущие вероятности правильного обнаружения Рпoij j-й цели i-м радиолокатором получают из расчетных соотношений в блоке 7 оценки ВПОЦ по данным, поступающим из блока 3 ПВО и блока 2 памяти.
С помощью выделенных вычислительных ресурсов получение данных о характеристиках обнаружения в реальном масштабе времени в известном устройстве возможно только для целей, летящих над морской поверхностью в свободном пространстве. Достаточно быстрый (в течение долей секунды) расчет характеристик обнаружения низколетящих над морской поверхностью целей требует больших вычислительных ресурсов.
Задача, на решение которой направленно данное изобретение, заключается в обеспечении взвешенного обнаружения низколетящих над морской поверхностью целей по данным от автономных корабельных радиолокаторов с формированием комплексированных координат целей и суммарной вероятности правильного обнаружения при одновременной минимизации затрат на аппаратную реализацию.
Технический результат, достигаемый при использовании настоящего изобретения, заключается в повышении вероятности правильного обнаружения и точности оценки координат низколетящих целей, а также обеспечении оценки их высоты полета по данным от автономных корабельных радиолокаторов в реальном масштабе времени.
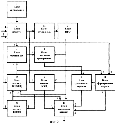
Поставленная задача с достижением упомянутого выше технического результата решается тем, что в устройство обнаружения низколетящих целей по данным от автономных радиолокаторов, содержащее блок 1 управления, блок 2 памяти, блок 3 пространственно-временного отождествления (ПВО), блок 4 оценки весовых коэффициентов (ВК), блок 5 весового суммирования (ВС), блок 6 оценки комплексированных координат целей (ККЦ), блок 8 формирования порога, блок 9 сравнения с порогом и блок 10 выходных данных, причем выход блока 1 управления соединен с управляющим входом блока 2 памяти, раздельные информационные входы которого подключены к выходным шинам радиолокаторов, а выход соединен с первыми входами блока 6 оценки ККЦ, блока 8 формирования порога и блока 4 оценки ВК, выход которого соединен с первым входом блока 5 ВС, выход блока 3 ПВО соединен с вторыми входами блока 5 ВС и блока 6 оценки ККЦ и с третьим входом блока 10 выходных данных, первый вход блока 9 сравнения с порогом подключен к первому выходу блока 8 формирования порога, второй вход подключен к выходу блока 5 ВС, а выход соединен с четвертым входом блока 10 выходных данных, первый вход которого подключен к выходу блока 6 оценки ККЦ, второй вход подключен к второму выходу блока 8 формирования порога, а выход блока 10 выходных данных является выходом устройства, введены блок 11 отбора низколетящих целей, включенный между выходом блока 2 памяти и входом блока 3 ПВО, блок 12 оценки высоты полета низколетящих целей (ВПНЦ) и блок 13 оценки вероятности правильного обнаружения низколетящих целей (ВПОНЦ), при этом первые входы блока 12 оценки ВПНЦ и блока 13 оценки ВПОНЦ подключены к выходу блока 2 памяти, вторые входы блока 12 оценки ВПНЦ и блока 13 оценки ВПОНЦ подключены к выходу блока 3 ПВО, выход блока 12 оценки ВПНЦ соединен с дополнительным пятым входом блока 10 выходных данных и с третьим входом блока 13 оценки ВПОНЦ, выход которого соединен с вторыми входами блока 4 оценки ВК и блока 8 формирования порога.
Введенные блоки обеспечивают выделение низколетящих целей, оценку вероятности их правильного обнаружения, оценку комплексированных координат целей, а также оценку высоты их полета со сниженными вычислительными затратами, что позволяет решать задачу взвешенного обнаружения низколетящих целей по данным от автономных корабельных радиолокаторов в реальном масштабе времени.
Изобретение иллюстрируется чертежами, на которых изображены: на фиг.1 – структурная электрическая схема прототипа, на фиг.2 – структурная электрическая схема заявляемого устройства, на фиг.3 – зависимость, показывающая повышения вероятности правильного обнаружения низколетящей цели в интерференционной зоне видимости радиолокаторов при осуществлении заявляемого устройства.
Устройство в соответствии с настоящим изобретением содержит блок 1 управления, выход которого соединен с управляющим входом блока 2 памяти, раздельные информационные входы которого подключены к выходным шинам радиолокаторов, а выход соединен с входом блока 11 отбора НЦ, с первыми входами блока 4 оценки ВК, блока 6 оценки ККЦ, блока 13 оценки ВПОНЦ, блока 12 оценки ВПНЦ и блока 8 формирования порога. Выход блока 11 отбора НЦ соединен с входом блока 3 ПВО, выход которого соединен с вторыми входами блока 5 оценки ВК, блока 6 оценки ККЦ, блока 12 оценки ВПНЦ и блока 13 оценки ВПОНЦ и с третьим входом блока 10 выходных данных.
Выход блока 4 оценки ВК соединен с первым входом блока 5 ВС, выход которого соединен с вторым входом блока 9 сравнения с порогом. Выход блока 12 оценки ВПНЦ соединен с третьим входом блока 13 оценки ВПОНЦ и с пятым входом блока 10 выходных данных, первый, второй и четвертые входы которого подключены соответственно к выходу блока 6 оценки ККЦ, второму выходу блока 8 формирования порога и выходу блока 9 сравнения с порогом, первый вход которого подключен к первому выходу блока 8 формирования порога, а второй вход подключен к выходу блока 5 оценки ВС.
Блоки 1-5, 8 и 9 не имеют конструктивных особенностей по сравнению с прототипом. Блок 10 выходных данных в заявляемом устройстве отличается от аналогичного блока 10 прототипа дополнительным пятым входом, на который поступают данные о высоте низколетящей цели. Вновь введенными блоками являются блок 11 отбора низколетящих целей, блок 12 оценки ВПНЦ и блок 13 оценки ВПОНЦ.
Во вновь введенном блоке 12 высота полета низколетящей цели оценивается из соотношения

где i – длина волны i-го радиолокатора;
Рi – мощность передатчика i-го радиолокатора;
Gi – коэффициент усиления антенны i-го радиолокатора;
Дj – дальность до j-й цели, измеренная любым радиолокатором;
Наi – высота установки антенны i-го радиолокатора;
Huj – высота полета j-й цели;
fynчi – эквивалентная шумовая полоса пропускания УПЧ i-ro радиолокатора;
Кшi – рабочий коэффициент шума приемника i-ro радиолокатора;
(с/ш)ij – отношение мощности сигнала j-й цели на выходе приемника i-ro радиолокатора к мощности шумов.
Соотношение (2) получено из отношения оценок энергетических соотношений двух радиолокаторов при общепринятых упрощающих предположениях для фазовых соотношений множителей ослабления (Современная радиолокация/ Перевод с англ./Под ред. Кобзарева Ю.Б.- М., Сов. радио, 1969. – с. 17).
Уменьшение вычислительных затрат в блоке 13 достигается тем, что вероятность правильного обнаружения низколетящей j-й цели в интерференционной зоне видимости i-го радиолокатора Рпоij оценивается из предложенного авторами соотношения

где
Дцij – дальность, измеренная i-м радиолокатором до j-й цели, для которой рассчитывается вероятность правильного обнаружения;
Дц*ij – дальность до j-й цели, приведенная к дальности радиогоризонта Дргij i-го радиолокатора по i-й цели;

аэ – эквивалентный радиус Земли;
Нц*j – высота полета j-й цели, приведенная к дальности радиогоризонта;

Nиij – количество импульсов в пачке отраженного от j-й цели сигнала, принятого i-м радиолокатором;
Yпopij – пороговый уровень, который зависит от количества импульсов в пачке Nиij и вероятности ложных тревог Рлтi, установленной в i-м радиолокаторе;
(с/ш)ij – отношение мощности сигнала j-й цели на выходе приемника i-го радиолокатора к мощности шумов.
Данное соотношение является аппроксимацией сложных математических зависимостей для расчета вероятности правильного обнаружения низколетящей цели, просто в реализации, что и приводит к существенному уменьшению вычислительных затрат. Соотношение (3) справедливо в диапазоне длин волн радиолокатора от 0,03 м и выше, высот полета цели до 250 м, дальностей цели от 0,5 до 1,0 дальности радиогоризонта.
Устройство может быть реализовано на микропроцессорных наборах БИС или на ПЭВМ IBM.
Устройство работает следующим образом. В блок памяти 2 заносятся значения параметров, определяющих условия обнаружения целей каждым радиолокатором. От каждого i-го радиолокатора при обнаружении j-й цели на блок 2 памяти поступают следующие данные: пеленг на цель Пij, дальность до цели Дij, угол места цели Еij, курс цели Кij, скорость движения цели Vij, количество импульсов в пачке принятого сигнала Nиij, отношение “сигнал/шум” (с/ш)ij, время обнаружения цели tij. По команде от блока 1 управления эти данные поступают на блок 11, в котором низколетящие цели отбираются по любому из следующих признаков.
Первый признак Еij=Епредi, то есть угол места j-й цели Еij меньше предельного угла точки перегиба диаграммы направленности антенны i-го радиолокатора Епредi, вычисляемого по формуле Епредi= i/Lвсред, где Lвсред – средняя высота морских волн.
Второй признак

то есть дальность обнаружения цели Дij меньше дальности радиогоризонта i-го радиолокатора для высоты полета цели 250 метров.
Данные о Lвсред, i, Наi и аэ поступают из блока 2 памяти, куда вводятся и при необходимости корректируются оператором либо автоматически.
Данные по низколетящим целям, прошедшим блок 11 отбора НЦ, поступают на блок 3 ПВО. В блоке 3 ПВО выполняется следующая последовательность действий. В первую очередь производится селектирование целей по времени их обнаружения. Данные об одной цели от разных радиолокаторов поступают в различные времена из-за несинхронного и (или) несинфазного вращения их антенн. Близкие по времени обнаружения цели выбираются из временных стробов, которые следуют без перерывов один за другим. Данные по целям, попавшим в k-й временной строб, проверяются на принадлежность предварительных обнаружений радиолокаторов одним и тем же целям в пределах одного временного строба.
При этом проводится первичное отождествление целей по признаку равенства пеленгов. Таким образом, в пределах одного временного строба появляются несколько групп целей. Затем в каждой группе координаты целей пересчитываются на один момент времени – на момент обнаружения последней цели. Для этого используются полученные от радиолокаторов значения скоростей целей.
В последнюю очередь в каждой группе целей проводится процедура отождествления путем попарного сравнения выборочных значений квадратичной формы (статистики) относительного порога, установленного по хи-квадрат распределению, с использованием невязок между прогнозным и фактическими значениями векторов измерения. При превышении значением квадратичной формы порога соответствующая гипотеза об отождествлении отметок о двух разных каналов отвергается. Среднеквадратические ошибки измерения координат целей каждым i-м радиолокатором имеют постоянные значения и поступают из блока 2 памяти.
Цели, прошедшие процедуру отождествления, считаются как одна, а их координаты передаются в блок 6 оценки ККЦ. Решениям тех радиолокаторов, j-e цели которых отождествлены, присваиваются значения лог. “1”. Решениям остальных радиолокаторов по j-й цели присваиваются значения лог. “0”. Если j-я цель i-го радиолокатора оказалась не отождествлена ни с какой другой целью, то решению радиолокатора, который ее обнаружил, присваивается значение лог. “1”, а решением остальных радиолокаторов – также значение лог. “0”. Если в одном k-м временном стробе оказалась отметка от j-й цели, обнаруженная только одним радиолокатором, то информация о ней не комплексируется.
В результате по отождествленной цели выдаются следующие данные. В блок 5 весового суммирования – принятые решения радиолокаторов хij. В блок 6 оценки ККЦ – пеленг на цель Пij, дальность до цели Дij и угол места цели Еij. В блок 10 выходных данных – время обнаружения цели tij. В блок 13 оценки ВПОНЦ – дальность до цели Дij, количество импульсов в пачке принятого сигнала Nиj и отношение “сигнал/шум” (с/ш)ij. В блок 12 оценки ВПНЦ – отношение “сигнал/шум” (с/ш)ij и дальность до цели, измеренная любым радиолокатором Дj.
В блоке 12 по значениям i, Pi, Gi, fyпчi, Кшi, Наi, поступающим на первый вход блока 12 из блока 2 памяти, и значением Дj и хij, поступающим на второй вход блока 12 из блока 3 ПВО, оценивается высота полета каждой j-й низколетящей цели Нцj из соотношения (2) и эти данные поступают на третий вход блока 13. При наличии на корабле более двух радиолокаторов для оценки высоты цели используются данные от двух радиолокаторов с наибольшими рабочими длинами волн.
В блоке 13 на основе поступивших данных о высоте полета цели Нцj, а также данных о Дij, Nиij и хij, поступающих на второй вход блока 13, и данных о Рлтi, Наi и аэ поступающих на первый вход блока 13 от блока 2 памяти, из соотношения (3) оценивается текущая вероятность правильного обнаружения j-й цели каждым i-м радиолокатором Рпоij.
В блоке 4 по значениям Рпоij, поступающим на второй вход блока 4, и значением Рлтi, поступающим на первый вход блока 4 из блока 2 памяти, выполняется расчет весовых коэффициентов обнаружения j-й цели i-гo радиолокатора ij из соотношения (1), которые поступают на первый вход блока 5 весового суммирования.
В блоке 6 по измеренным значениям координат низколетящих целей Пij, Дij и Eij, поступающим из блока 3 ПВО, и ошибкам измерения координат целей, поступающим из блока 2 памяти, оцениваются комплексированные координаты целей из соотношения

где – оценка вектора координат целей на выходе i-ro радиолокатора;
Мi – диагональная матрица весовых коэффициентов размера 3× 3 (Гельфанд И.М. Лекции по линейной алгебре. – М., Наука, 1971).
В блоке 5 по значениям весовых коэффициентов ij и по принятым решениям радиолокаторов об обнаружении j-й цели хij (лог. “1” – при обнаружении и лог. “0” – в противном случае), поступающим на второй вход блока 5, формируются суммы взвешенных решений по каждой j-й низколетящей цели всеми радиолокаторами
Lj= ij· x ij,
которые поступают на второй вход блока 9 сравнения с порогом.
Весовые коэффициенты ij повышают значимость радиолокатора с высокой вероятностью правильного обнаружения и малой вероятностью ложной тревоги.
В блоке 8 определяется порог весового обнаружения Zо для принятия решения об обнаружении низколетящей цели по данным от нескольких радиолокаторов. Порог Zo выбирается, исходя из требований пользователя к суммарной вероятности ложной тревоги. По выбранному порогу в блоке 8 рассчитываются взвешенная суммарная вероятность правильного обнаружения Рпо .
В блоке 9 суммы взвешенных решений Lj сравниваются с порогом, поступающим на второй вход блока 9 с первого выхода блока 8 формирования порога. При превышении суммой взвешенных решений порога принимается окончательное решение о наличии низколетящей цели и вырабатывается сигнал, поступающий на управляющий вход блока 10 выходных данных. По этой команде через блок 10 на выход устройства по каждой обнаруженной низколетящей цели поступают следующие данные: комплексированные координаты, высота полета цели, суммарная вероятность правильного обнаружения и время обнаружения.
Повышение вероятности правильного обнаружения низколетящих целей с помощью заявляемого устройства иллюстрируется фиг.3, на которой приведены зависимости вероятности правильного обнаружения цели от дальности для автономных радиолокаторов и на выходе заявляемого устройства, полученные на имитационной модели при следующих условиях:
данные объединяются от трех автономных радиолокаторов;
длина волны 1=0,03 м, 2=0,1м и 3=0,3 м;
высота установки антенны Ha1=15 м, На2=25 м и На3=27 м;
дальность обнаружения воздушной цели в свободном пространстве Дсв1=40 км, Дсв2=50 км и Дсв3=70 км;
вероятность ложной тревоги Рлт1=Рлт2=Рлт3=10-6;
вероятность ложной тревоги на выходе устройства Рлт =10-11;
высота полета цели 100 м;
Очевидным выигрышем у заявляемого устройства по сравнению с автономными радиолокаторами является уменьшение на несколько порядков вероятности ложной тревоги на его выходе. Использование заявляемого устройства, как следует из фиг.3, позволяет получить значительный выигрыш в регулярности поступления данных. Объединение данных позволяет также получить высоту полета цели, даже если все автономные радиолокаторы не измеряют угол места цели, что является существенным положительным фактором при наблюдении за низколетящими целями.
Таким образом, устройство обнаружения низколетящих целей по данным от автономных радиолокаторов, выполненное в соответствии с настоящим изобретением, обеспечивает повышение вероятности обнаружения низколетящих целей, повышение точности оценки их координат и позволяет оценивать высоту полета низколетящей цели в реальном масштабе времени.
Формула изобретения
Устройство обнаружения низколетящих целей по данным от автономных радиолокаторов, содержащее блок управления, блок памяти, блок пространственно-временного отождествления (ПВО), блок оценки весовых коэффициентов (ВК), блок весового суммирования (ВС), блок оценки комплексированных координат целей (ККЦ), блок формирования порога, блок сравнения с порогом и блок выходных данных, причем выход блока управления соединен с управляющим входом блока памяти, раздельные информационные входы которого подключены к выходным шинам радиолокаторов, а выход соединен с первыми входами блока оценки ККЦ, блока формирования порога и блока оценки ВК, выход которого соединен с первым входом блока ВС, выход блока ПВО соединен с вторыми входами блока ВС, блока оценки ККЦ и с третьим входом блока выходных данных, первый вход блока сравнения с порогом подключен к первому выходу блока формирования порога, второй вход подключен к выходу блока ВС, а выход соединен с четвертым входом блока выходных данных, первый вход которого подключен к выходу блока оценки ККЦ, второй вход подключен к второму выходу блока формирования порога, а выход блока выходных данных является выходом устройства, отличающееся тем, что в него введены блок отбора низколетящих целей, включенный между выходом блока памяти и входом блока ПВО, блок оценки высоты полета низколетящих целей (ВПНЦ) и блок оценки вероятности правильного обнаружения низколетящих целей (ВПОНЦ), при этом первые входы блока оценки ВПНЦ и блока оценки ВПОНЦ подключены к выходу блока памяти, вторые входы блока оценки ВПНЦ и блока оценки ВПОНЦ подключены к выходу блока ПВО, выход блока оценки ВПНЦ соединен с дополнительным пятым входом блока выходных данных и с третьим входом блока оценки ВПОНЦ, выход которого соединен с вторыми входами блока оценки ВК и блока формирования порога.
РИСУНКИ
MM4A – Досрочное прекращение действия патента СССР или патента Российской Федерации на изобретение из-за неуплаты в установленный срок пошлины за поддержание патента в силе
Дата прекращения действия патента: 20.03.2006
Извещение опубликовано: 20.02.2007 БИ: 05/2007
|
|