|
|
(21), (22) Заявка: 2005110191/28, 07.02.2003
(24) Дата начала отсчета срока действия патента:
07.02.2003
(30) Конвенционный приоритет:
07.02.2003 ES PST/ES 2003/000069
(43) Дата публикации заявки: 27.01.2006
(46) Опубликовано: 27.01.2008
(56) Список документов, цитированных в отчете о поиске:
RU 2143172 C1, 20.12.1999. US 4295049 A, 13.10.1981. FR 2682830 A1, 23.04.1993. SU 1709883 A1, 30.05.1994. SU 1257859 A1, 15.09.1986. SU 1073907 A, 15.02.1984.
(85) Дата перевода заявки PCT на национальную фазу:
07.09.2005
(86) Заявка PCT:
ES 03/00069 (07.02.2003)
(87) Публикация PCT:
WO 2004/071137 (19.08.2004)
Адрес для переписки:
103062, Москва, ул. Покровка, д.33/22, стр.1, агентство “ИНТЭЛС”, пат.пов. О.М.Дьяконовой
|
(72) Автор(ы):
ДИАС КАРМЕНА Франциско (ES), КЕРОЛ СИЛЕС Альфонсо (ES), ДИАС КАРМЕНА Анхель (ES), АЛЬВАРЕС ДОМИНГУЭС Хосе Луис (ES)
(73) Патентообладатель(и):
Сосьедад Эспанола де Электромедицина и Калидад, С.А. (ES)
|
(54) РЕНТГЕНОВСКАЯ АППАРАТУРА
(57) Реферат:
Использование: для контроля объектов с помощью рентгеновского излучения. Сущность: заключается в том, что аппаратура может быть соединена с любым напряжением (1) источника электропитания, независимо от величины напряжения в диапазоне 90-264 В, при этом электропитание аппаратуры поступает к универсальному источнику (8) напряжения переменного/постоянного тока, а также к регулируемому преобразователю (2) тока и к аппаратуре (9) регулирования входного напряжения, набор конденсаторов (4) заряжается при постоянном напряжении, независимом от напряжения (1) электропитания, причем зарядка указанного набора конденсаторов (4) может осуществляться программируемым образом посредством входного программатора (3) тока, для чего указанный входной программатор (3) тока действует на регулируемый преобразователь (2) тока так, чтобы достаточно быстро могла программироваться зарядка набора конденсаторов (4), препятствуя провалам в сети, вызываемым зарядкой конденсаторов, а также перегрузке соединения с питающей электрической сетью, к указанному набору конденсаторов подсоединен инвертирующий усилитель (5) мощности, выход которого соединен с высоковольтным трансформатором (6), и кроме того, рентгеновская аппаратура имеет оборудование, ответственное за оценку входного напряжения, и на основе последнего – активирующие реле (10), которые могут быть обычными или твердотельными и которые соответствуют точкам соединения питающего трансформатора (12) вспомогательной аппаратуры, например, маркеров (13), арретиров (14), коллиматоров (15) и ионизационных камер (16), без необходимости выполнения какого-либо ручного изменения в подаче электропитания в зависимости от сетевого напряжения, причем питающий трансформатор (12) аналогичным образом регулируется посредством блока (11) управления. Технический результат: обеспечение возможности использования рентгеновской аппаратуры независимо от напряжения источника электропитания и частоты, а также избежание провала сетевого электропитания. 1 ил.
ОБЛАСТЬ ТЕХНИКИ
Настоящее изобретение относится к рентгеновской аппаратуре, используемой в медицине, среди прочего, для анализа и диагностики болезней.
Настоящее изобретение обеспечивает возможность использовать аппаратуру независимо от подаваемого напряжения, без необходимости делать какое-либо конструктивное изменение, поскольку аппарат автоматически обнаруживает входное напряжение и действует так, чтобы фактическая аппаратура и остальные элементы или вспомогательное устройство, соединенное с аппаратом, могли работать должным образом без необходимости делать какое-либо измерение в соединении с источником электропитания аппаратуры.
ПРЕДШЕСТВУЮЩИЙ УРОВЕНЬ ТЕХНИКИ
До настоящего времени аппаратура, используемая в рентгенографии, неудовлетворительно работает при разных напряжениях источника питания, особенно в отношении к вспомогательной аппаратуре, соединенной с ней, например коллиматорам, ионизационным камерам, арретирам и так далее. Эта аппаратура обеспечивается электропитанием при использовании трансформаторов или автотрансформаторов с серией выбираемых выходов, которые выбираются в зависимости от входного напряжения. Это обязывает делать ручное изменение в момент настройки в зависимости от входного напряжения. Действие, которое выполняется только при соединении аппаратуры к источнику питания, если напряжение источника питания не является правильным, может повредить указанную аппаратуру, не соединенную с соответствующим напряжением источника питания.
С другой стороны, также случается, что в некоторых установках в зависимости от качества электропитания может возникнуть провал в электропитании из сети вследствие требования рентгеновской аппаратуры, из-за которого использование указанного аппарата становится несовместимым с источником электропитания, который имеется в этой области.
Также случается, что некоторая рентгеновская аппаратура не оборудована необходимой электроникой для ее работы при напряжениях, отличающихся от тех напряжений, для которых она была разработана.
В качестве наиболее близкого из известных аналогов можно указать рентгеновскую аппаратуру, которая содержит универсальный источник напряжения переменного/постоянного тока, регулируемый преобразователь тока, набор конденсаторов и инвертирующий усилитель мощности, соединенный с высоковольтным трансформатором, причем инвертирующий усилитель мощности и высоковольтный трансформатор регулируются посредством блока управления (заявка FR 682830 А1).
Известной аппаратуре присущи в той или иной мере отмеченные выше недостатки.
СУЩНОСТЬ ИЗОБРЕТЕНИЯ
Задачей настоящего изобретения является разработка рентгеновской аппаратуры, которая обеспечивает возможность ее использования независимо от напряжения источника электропитания и частоты, где нет возможности изменения или выбора соответствующего выхода автотрансформатора для электропитания вспомогательного оборудования, в зависимости от напряжения источника электропитания, и, кроме того, для избежания провала сетевого электропитания ток можно программировать так, чтобы он был адаптирован для характеристик эксплуатации.
Данная задача решается тем, что указанная выше рентгеновская аппаратура может быть соединена с любым напряжением (1) источника электропитания, независимо от величины напряжения в диапазоне 90-264 В, при этом электропитание аппаратуры поступает к универсальному источнику (8) напряжения переменного/постоянного тока, а также к регулируемому преобразователю (2) тока и к аппаратуре (9) регулирования входного напряжения, набор конденсаторов (4) заряжается при постоянном напряжении, независимом от напряжения (1) электропитания, причем зарядка указанного набора конденсаторов (4) может осуществляться программируемым образом посредством входного программатора (3) тока, для чего указанный входной программатор (3) тока действует на регулируемый преобразователь (2) тока так, чтобы достаточно быстро могла программироваться зарядка набора конденсаторов (4), препятствуя провалам в сети, вызываемым зарядкой конденсаторов, а также перегрузке соединения с питающей электрической сетью, к указанному набору конденсаторов подсоединен инвертирующий усилитель (5) мощности, выход которого соединен с высоковольтным трансформатором (6), и кроме того, рентгеновская аппаратура имеет оборудование, ответственное за оценку входного напряжения, и на основе последнего – активирующие реле (10), которые могут быть обычными или твердотельными и которые соответствуют точкам соединения питающего трансформатора (12) вспомогательной аппаратуры, например маркеров (13), арретиров (14), коллиматоров (15) и ионизационных камер (16), без необходимости выполнения какого-либо ручного изменения в подаче электропитания в зависимости от сетевого напряжения, причем питающий трансформатор (12) аналогичным образом регулируется посредством блока (11) управления.
ПЕРЕЧЕНЬ ФИГУР
С целью обеспечения лучшего понимания сущности настоящего изобретения, это описание сопровождается чертежом, приведенным для иллюстрации, но не для ограничения изобретения.
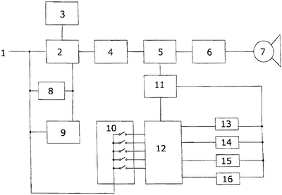
На этом чертеже приведено изображение различных блоков, которые образуют рентгеновскую аппаратуру, являющуюся предметом настоящего изобретения.
ОПИСАНИЕ ПРЕДПОЧТИТЕЛЬНОГО ВАРИАНТА ОСУЩЕСТВЛЕНИЯ НАСТОЯЩЕГО ИЗОБРЕТЕНИЯ
Как показано на чертеже, электропитание 1 аппаратуры поступает к универсальному источнику 8 напряжения переменного/постоянного тока, а также к регулируемому преобразователю 2 тока и к аппаратуре 9 регулирования входного напряжения.
Эта аппаратура 9 ответственна за оценку входного напряжения и на основе этого последнего за активацию реле 10, которые могут быть обычными или твердотельными. Указанные реле 10 соединены с разными входами вспомогательного трансформатора 12 для того, чтобы к вспомогательной аппаратуре, например маркерам 13, арретирам 14, коллиматорам 15 и ионизационным камерам 16, подавалось соответствующее напряжение.
Рентгеновская аппаратура имеет регулируемый преобразователь 2 тока, на котором входной программатор 3 тока действует так, чтобы достаточно быстро могла программироваться зарядка набора конденсаторов 4 с целью избежания провала в распределительной сети вследствие отсутствия генерации, а также чтобы избежать перегрузки точки соединения с питающей электрической сетью.
Регулируемый преобразователь 2 тока обеспечивает возможность зарядки набора конденсаторов при постоянном напряжении и независимо от напряжения источника электропитания, напряжение которого в любом случае прикладывается к рентгеновской аппаратуре. К указанному набору конденсаторов 4 подсоединен инвертирующий усилитель 5 мощности, выход которого соединен с повышающим трансформатором 6, причем эти последние устройства управляются посредством блока 11 управления. Рентгеновская трубка 7 соединена с высоковольтным трансформатором 6.
Не представляется необходимым делать это описание более подробным для того, чтобы квалифицированный специалист в этой области техники мог понять объем настоящего изобретения и преимущества, которое оно дает.
Материалы, форма, размер и компоновка элементов могут изменяться при условии, что эти изменения не меняют сущности настоящего изобретения.
Термины, используемые в этой заявке, должны всегда пониматься в широком и не ограничивающем сущность изобретения смысле.
Формула изобретения
Рентгеновская аппаратура, содержащая универсальный источник (8) напряжения переменного/постоянного тока, регулируемый преобразователь (2) тока, набор конденсаторов (4) и инвертирующий усилитель (5) мощности, соединенный с высоковольтным трансформатором (6), причем инвертирующий усилитель (5) мощности и высоковольтный трансформатор (6) регулируются посредством блока (11) управления, отличающаяся тем, что она может быть соединена с любым напряжением (1) источника электропитания, независимо от величины напряжения в диапазоне 90-264 В, при этом электропитание аппаратуры поступает к универсальному источнику (8) напряжения переменного/постоянного тока, а также к регулируемому преобразователю (2) тока и к аппаратуре (9) регулирования входного напряжения, набор конденсаторов (4) заряжается при постоянном напряжении, независимом от напряжения (1) электропитания, причем зарядка указанного набора конденсаторов (4) может осуществляться программируемым образом посредством входного программатора (3) тока, для чего указанный входной программатор (3) тока действует на регулируемый преобразователь (2) тока так, чтобы достаточно быстро могла программироваться зарядка набора конденсаторов (4), препятствуя провалам в сети, вызываемым зарядкой конденсаторов, а также перегрузке соединения с питающей электрической сетью, к указанному набору конденсаторов подсоединен инвертирующий усилитель (5) мощности, выход которого соединен с высоковольтным трансформатором (6), и, кроме того, рентгеновская аппаратура имеет оборудование, ответственное за оценку входного напряжения, и на основе последнего – активирующие реле (10), которые могут быть обычными или твердотельными и которые соответствуют точкам соединения питающего трансформатора (12) вспомогательной аппаратуры, например, маркеров (13), арретиров (14), коллиматоров (15) и ионизационных камер (16), без необходимости выполнения какого-либо ручного изменения в подаче электропитания в зависимости от сетевого напряжения, причем питающий трансформатор (12) аналогичным образом регулируется посредством блока (11) управления.
РИСУНКИ
MM4A – Досрочное прекращение действия патента СССР или патента Российской Федерации на изобретение из-за неуплаты в установленный срок пошлины за поддержание патента в силе
Дата прекращения действия патента: 08.02.2008
Извещение опубликовано: 20.06.2010 БИ: 17/2010
NF4A – Восстановление действия патента СССР или патента Российской Федерации на изобретение
Дата, с которой действие патента восстановлено: 10.07.2010
Извещение опубликовано: 10.07.2010 БИ: 19/2010
|
|